电脑桌面
添加小米粒文库到电脑桌面
安装后可以在桌面快捷访问

盖尔青市场监测与投资决策咨询报告VIP免费

盖尔青市场监测与投资决策咨询报告_第1页
1/53
盖尔青市场监测与投资决策咨询报告_第2页
2/53
盖尔青市场监测与投资决策咨询报告_第3页
3/53
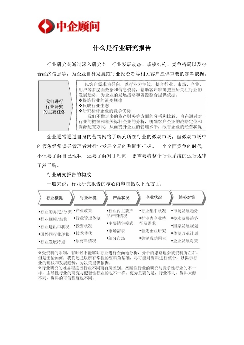
盖尔青什么是行业研究报告行业研究是通过深入研究某一行业发展动态、规模结构、竞争格局以及综合经济信息等,为企业自身发展或行业投资者等相关客户提供重要的参考依据。企业通常通过自身的营销网络了解到所在行业的微观市场,但微观市场中的假象经常误导管理者对行业发展全局的判断和把握。一个全面竞争的时代,不但要了解自己现状,还要了解对手动向,更需要将整个行业系统的运行规律了然于胸。行业研究报告的构成一般来说,行业研究报告的核心内容包括以下五方面:行业研究的目的及主要任务行业研究是进行资源整合的前提和基础。对企业而言,发展战略的制定通常由三部分构成:外部的行业研究、内部的企业资源评估以及基于两者之上的战略制定和设计。行业与企业之间的关系是面和点的关系,行业的规模和发展趋势决定了企业的成长空间;企业的发展永远必须遵循行业的经营特征和规律。行业研究的主要任务:解释行业本身所处的发展阶段及其在国民经济中的地位分析影响行业的各种因素以及判断对行业影响的力度预测并引导行业的未来发展趋势判断行业投资价值揭示行业投资风险为投资者提供依据2014-2020年中国盖尔青市场监测与投资决策咨询报告【出版日期】2014年【交付方式】Email电子版/特快专递【价格】纸介版:7000元电子版:7200元纸介+电子:7500元【订购电话】电话:400-600-8596010-86825756传真:010-60343813【报告超链】报告摘要及目录《2014-2020年中国盖尔青市场监测与投资决策咨询报告》报告主要分析了盖尔青的市场规模、盖尔青产品供需求状况、盖尔青竞争状况和盖尔青主要企业经营情况、盖尔青主要企业的市场占有率,同时对盖尔青的未来发展做出科学的预测。【报告目录】:第一章盖尔青行业概述第一节盖尔青行业概述一、盖尔青行业定义二、盖尔青行业产品分类三、盖尔青行业产品特性第二节盖尔青行业属性及国民经济地位分析一、国民经济依赖性二、经济类型属性三、行业周期属性四、盖尔青行业国民经济地位分析第三节盖尔青行业特征研究一、2011-2013年盖尔青行业规模(连续5年数据提供)二、2011-2013年盖尔青行业成长性分析三、2011-2013年盖尔青行业盈利性分析四、2011-2013年盖尔青行业竞争强度分析五、2011-2013年盖尔青行业所处的生命周期第四节盖尔青行业产业链模型分析一、产业链模型介绍二、盖尔青行业产业链模型分析第二章2012-2013年我国盖尔青行业发展环境分析第一节2012-2013年盖尔青行业经济环境分析一、2013年1-6月国内生产总值初步核算为248009.17亿元二、2013年1-8月工业生产运行情况分析三、2013年8月全国居民消费价格总水平同比上涨2.6%四、2012年中国城乡居民收入情况分析五、2013年社会消费品零售总额148164亿元六、2013年1-8月全国固定资产投资(不含农户)同比增长20.3%七、2013年1-8月我国外贸进出口总值同比增长8.3%第二节2012-2013年盖尔青国家“十二五”产业政策环境分析一、行业主管亿元门、行业管理体制二、行业主要法规与产业政策三、行业“十二五”发展规划四、出口关税政策分析第三节2012-2013年中国盖尔青行业产业社会环境分析一、2012-2013年我国人口结构分析二、2012-2013年教育环境分析三、2012-2013年文化环境分析四、2012-2013年生态环境分析五、2012-2013年中国城镇化率分析第四节2012-2013年盖尔青行业消费环境分析一、行业消费特征分析二、行业消费趋势分析第三章2012-2013年全球盖尔青行业发展状况分析第一节2012-2013年全球盖尔青行业运行概况一、全球盖尔青行业市场发展状况二、国外盖尔青行业技术现状分析三、全球盖尔青行业市场竞争状况第二节2011-2012年全球盖尔青行业区域市场运营情况分析一、美国盖尔青市场发展分析二、欧洲市场发展分析三、日本市场发展分析第三节2014-2020年全球盖尔青行业发展趋势预测分析第四章2012-2013年我国盖尔青行业发展分析第一节2012-2013年我国盖尔青行业发展综述一、行业运行特点分析二、行业主要品牌分析三、产业技术分析第二节中国盖尔青产品供给分析分析一、盖尔青行业总体产能规模二、盖尔青行业生产区域分布三、2011-2013年中国盖尔青产量分析四、供给影响因素分析第三节中国盖尔青行...

1、当您付费下载文档后,您只拥有了使用权限,并不意味着购买了版权,文档只能用于自身使用,不得用于其他商业用途(如 [转卖]进行直接盈利或[编辑后售卖]进行间接盈利)。
2、本站所有内容均由合作方或网友上传,本站不对文档的完整性、权威性及其观点立场正确性做任何保证或承诺!文档内容仅供研究参考,付费前请自行鉴别。
3、如文档内容存在违规,或者侵犯商业秘密、侵犯著作权等,请点击“违规举报”。

碎片内容

盖尔青市场监测与投资决策咨询报告

确认删除?
VIP
微信客服
  • 扫码咨询
会员Q群
  • 会员专属群点击这里加入QQ群
客服邮箱
回到顶部