电脑桌面
添加小米粒文库到电脑桌面
安装后可以在桌面快捷访问

管理学考点总结VIP免费

管理学考点总结_第1页
1/7
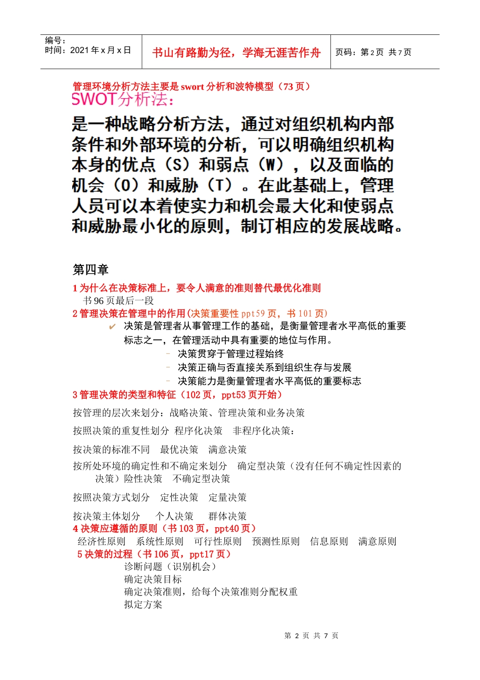
管理学考点总结_第2页
2/7
管理学考点总结_第3页
3/7
第1页共7页编号:时间:2021年x月x日书山有路勤为径,学海无涯苦作舟页码:第1页共7页管理学考点总结第一章1管理的定义(3页)指管理是通过计划、组织、领导、和控制等职能,合理地分配、协调以人为中心的各种资源,以便有效地实现组织目标的过程2管理特点(5页)一般性综合性模糊性实践性3管理性质(6页)管理工作不同于作业工作管理是科学与艺术的统一4管理者的角色与技能(细节ppt71页开始)角色:人际关系角色信息角色决策角色技能:专业技能人际技能概念技能5效益原理(15页)第二章1泰勒的科学管理理论的基本观点(ppt32页)①科学管理目的:是提高劳动生产率②提高劳动生产率手段:用科学的方法代替旧的经验管理。③科学管理的实质:劳资双方开展一场心理革命2泰勒的科学管理理论的主要内容(ppt35页,书42页)1工作定额2人员配备3标准化原理4薪酬体制—差别计件工资制5组织管理3法约尔的一般管理理论(书44页,ppt45页)法约尔是一般管理学之父内容1区别了经营与管理2提出了管理的五大职能3提出了管理的一般原则优点:一般管理理论的创始人;弥补了泰勒的科学管理理论的不足缺陷:职能与原则不够精炼、也认为工人是经济人4霍桑实验的内容(书47页ppt56页开始)1工作场所照明实验2继电器装配实验3大规模调查4接线实验5霍桑实验的结论(即人际关系学说的内容)(48页)①工人是“社会人”,而不是“经济人”;②企业中存在非正式组织③生产率主要取决于工人的工作态度及其他和周围人的关系。企业领导者应通过提高员工的满意度来激发士气,从而达到提高生产率的目的。第三章第2页共7页第1页共7页编号:时间:2021年x月x日书山有路勤为径,学海无涯苦作舟页码:第2页共7页管理环境分析方法主要是swort分析和波特模型(73页)第四章1为什么在决策标准上,要令人满意的准则替代最优化准则书96页最后一段2管理决策在管理中的作用(决策重要性ppt59页,书101页)4决策是管理者从事管理工作的基础,是衡量管理者水平高低的重要标志之一,在管理活动中具有重要的地位与作用。–决策贯穿于管理过程始终–决策正确与否直接关系到组织生存与发展–决策能力是衡量管理者水平高低的重要标志3管理决策的类型和特征(102页,ppt53页开始)按管理的层次来划分:战略决策、管理决策和业务决策按照决策的重复性划分程序化决策非程序化决策:按决策的标准不同最优决策满意决策按所处环境的确定性和不确定来划分确定型决策(没有任何不确定性因素的决策)险性决策不确定型决策按照决策方式划分定性决策定量决策按决策主体划分个人决策群体决策4决策应遵循的原则(书103页,ppt40页)经济性原则系统性原则可行性原则预测性原则信息原则满意原则5决策的过程(书106页,ppt17页)诊断问题(识别机会)确定决策目标确定决策准则,给每个决策准则分配权重拟定方案第3页共7页第2页共7页编号:时间:2021年x月x日书山有路勤为径,学海无涯苦作舟页码:第3页共7页分析筛选方案执行方案评价效果6管理决策方法(细节书122页,ppt69页开始)(一)定性决策方法1、集体决策的优缺点及其改善集体决策的方法2、有关活动方向的经营决策方法(二)定量决策方法1、确定型决策方法2、不确定型决策方法3、风险型决策方法7群体决策的优缺点(书131页)8群体决策方法(掌握头脑风暴法和德尔菲法,书134页,ppt73页开始)第五章1计划的内容,五个w一个h。(书155页)2计划的特征(157页)目的性:总目标明确,分目标具体首要性、基础性:计划-组织-领导-控制第4页共7页第3页共7页编号:时间:2021年x月x日书山有路勤为径,学海无涯苦作舟页码:第4页共7页普遍性、秩序性:任何人,任何事效率性:既快又好创造性:新问题-新变化-新机会-创新计划(靠经验和知识)3计划的种类(可能是简答,书157页ppt19页开始)按时间跨度:长期计划,中期计划,短期计划按职能:业务计划,财务计划,人事计划层次高度:战略计划和战术性计划战略计划:长期性、整体性;战术性计划:部门、职能的短期行动方案明确性程度:具体性计划、指导性计划程序化程度:程序性计划与非程序性计划根据计划的表现形式:使命、目标、战略、政策...

1、当您付费下载文档后,您只拥有了使用权限,并不意味着购买了版权,文档只能用于自身使用,不得用于其他商业用途(如 [转卖]进行直接盈利或[编辑后售卖]进行间接盈利)。
2、本站所有内容均由合作方或网友上传,本站不对文档的完整性、权威性及其观点立场正确性做任何保证或承诺!文档内容仅供研究参考,付费前请自行鉴别。
3、如文档内容存在违规,或者侵犯商业秘密、侵犯著作权等,请点击“违规举报”。

碎片内容

管理学考点总结

确认删除?
VIP
微信客服
  • 扫码咨询
会员Q群
  • 会员专属群点击这里加入QQ群
客服邮箱
回到顶部