电脑桌面
添加小米粒文库到电脑桌面
安装后可以在桌面快捷访问

张拉膜现场施工方法VIP免费

张拉膜现场施工方法_第1页
1/15
张拉膜现场施工方法_第2页
2/15
张拉膜现场施工方法_第3页
3/15
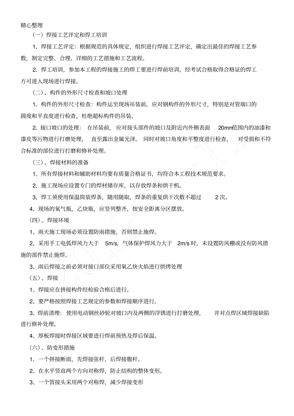
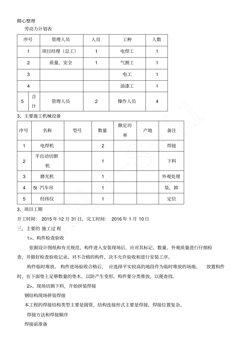
精心整理托口水电厂张拉膜车库项目施工方案一、工程概况.....二、施工准备1、施工技术准备1.1组织技术人员和安装人员详细熟悉图纸,领会设计意图,全面掌握施工图纸的内容,检查、核对图纸尺寸与构件是否一致。1.2施工图纸的技术交底把设计意图与合理的施工程序贯穿于施工全过程,在工程开工前由项目总工组织工程技术部、质保部、向安装班组进行安全技术交底,内容是安装方案、技术保证措施、安全保证措施、风期及雨季施工措施,质保标准以及协调配合,监控程序等,交底须细致全面,并结合本工程的具体部位进行讲解,特别对关键部位和施工难点的操作,质量要求、安全防范重点等要进行详细的交底。1.3现场施工步骤1、现场切割下料,开始拼装焊接2、构件(立柱、拉杆)刷油漆3、搭设脚手架,分2步搭设(一步搭设3m高脚手架,二步搭设3m高脚手架)4、构件安装(先安装立柱,后安装拉杆)5、修补油漆(焊缝位置的油漆修补)6、膜的安装(先在地平面上拼装焊接,然后采用吊车进行吊装安装)7、完工验收1.4、安装现场准备1、安装场地电源接通。2、通往安装场地的运输道路清理、平整、压实,保证道路通畅。3、安装场地焊接设备就绪。4、桁架支撑用的临时措施件及操作平台准备工作。5、吊装设备进场,准备就位。2、劳动力计划精心整理劳动力计划表序号管理人员人员工种人数1项目经理(总工)1电焊工12质量、安全1气割工13电工14油漆工15合计管理人员2操作人员43、主要施工机械设备序号名称型号数量额定功率产地备注1电焊机2焊接2半自动切割机1下料3磨光机1外观处理45t汽车吊1装、卸5经纬仪1定位3、项目工期开工时间:2015年12月31日,完工时间:2016年1月10日三、主要的施工过程1>、构件检查验收依据设计图纸和有关规范、构件进入安装现场后,应对其标记、数量、外观质量进行仔细检查,并做好检查验收记录。对不合格的构件,决不允许验收和进行安装工序。构件临时堆放。构件进场验收合格后,应选择平实较高的地段作为临时堆放的场地。放置构件时,在下面垫上足够数量的垫木,以防产生变形。构件要分类堆放,以便查找。2>、现场切割下料,开始拼装焊接钢结构现场拼装焊接本工程的焊接结构类型主要是圆管,结构连接形式主要是焊接,焊接位置复杂。焊接方法和焊接顺序焊接前准备精心整理(一)焊接工艺评定和焊工培训1、焊接工艺评定:根据规范的具体规定,组织进行焊接工艺评定,确定出最佳的焊接工艺参数,制定完整、合理、详细的工艺措施和工艺流程。2、焊工培训,参加本工程的焊接施工的焊工要进行焊前培训,经考试合格取得合格证的焊工方可进入现场进行焊接。(二)、构件的外形尺寸检查和坡口处理1、构件的外形尺寸检查:构件运至现场吊装前,应对钢构件的外形尺寸,特别是对管端口的圆度和平直度进行检查,杜绝超标构件的吊装。2、接口坡口的处理:在吊装前,应对接头部件的坡口及附近内外侧表面20mm范围内的油漆和漆皮等污物进行打磨处理,直至露出金属光泽。同时对坡口角度和平整度进行检查,对受损和不符合标准的部位进行打磨和修补处理。(三)、焊接材料的准备1、所有焊接材料和辅助材料均要有质量合格证书,均符合本工程技术规范要求。2、施工现场应设置专门的焊材储存库,以存放焊条和烘干机。3、焊工须使用保温筒装焊条,随用随取,焊条的重复烘干次数不超过2次。4、现场的氧气瓶,乙炔瓶,应竖列整齐,按安全距离分区摆放。(四)、焊接环境1、雨天施工现场必须设置防雨措施,否则禁止施焊。2、采用手工电弧焊风力大于5m/s,气体保护焊风力大于2m/s时,未设置防风棚或没有防风措施的部件禁止施焊。3、雨后焊接之前必须对接口部位采用氧乙炔火焰进行烘烤处理(五)、焊接1、焊接应在拼接构件经检验合格后进行。2、要严格按照焊接工艺规定的参数和焊接顺序进行。3、焊前清理:使用电动钢丝砂轮对坡口内及两侧的浮锈进行打磨处理,并对点焊区域焊接缺陷进行修补处理。4、厚板焊接时焊接区域要进行焊前预热及焊后保温。(六)、防变形措施1、一个拼接断面,先焊接弦杆,后焊接腹杆。2、在水平竖直两个方向对称焊,防止结构的整体变形。3、一个管接头采用两个对称焊,减少焊接变形...

1、当您付费下载文档后,您只拥有了使用权限,并不意味着购买了版权,文档只能用于自身使用,不得用于其他商业用途(如 [转卖]进行直接盈利或[编辑后售卖]进行间接盈利)。
2、本站所有内容均由合作方或网友上传,本站不对文档的完整性、权威性及其观点立场正确性做任何保证或承诺!文档内容仅供研究参考,付费前请自行鉴别。
3、如文档内容存在违规,或者侵犯商业秘密、侵犯著作权等,请点击“违规举报”。

碎片内容

张拉膜现场施工方法

确认删除?
VIP
微信客服
  • 扫码咨询
会员Q群
  • 会员专属群点击这里加入QQ群
客服邮箱
回到顶部