电脑桌面
添加小米粒文库到电脑桌面
安装后可以在桌面快捷访问

绿茶市场全景调查与行业运营态势报告VIP免费

绿茶市场全景调查与行业运营态势报告_第1页
1/52
绿茶市场全景调查与行业运营态势报告_第2页
2/52
绿茶市场全景调查与行业运营态势报告_第3页
3/52
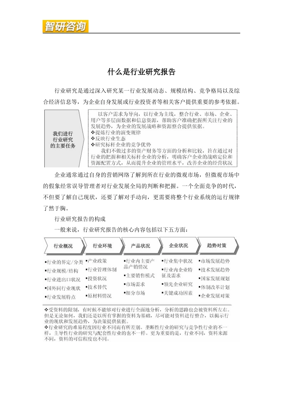
绿茶什么是行业研究报告行业研究是通过深入研究某一行业发展动态、规模结构、竞争格局以及综合经济信息等,为企业自身发展或行业投资者等相关客户提供重要的参考依据。企业通常通过自身的营销网络了解到所在行业的微观市场,但微观市场中的假象经常误导管理者对行业发展全局的判断和把握。一个全面竞争的时代,不但要了解自己现状,还要了解对手动向,更需要将整个行业系统的运行规律了然于胸。行业研究报告的构成一般来说,行业研究报告的核心内容包括以下五方面:行业研究的目的及主要任务行业研究是进行资源整合的前提和基础。对企业而言,发展战略的制定通常由三部分构成:外部的行业研究、内部的企业资源评估以及基于两者之上的战略制定和设计。行业与企业之间的关系是面和点的关系,行业的规模和发展趋势决定了企业的成长空间;企业的发展永远必须遵循行业的经营特征和规律。行业研究的主要任务:解释行业本身所处的发展阶段及其在国民经济中的地位分析影响行业的各种因素以及判断对行业影响的力度预测并引导行业的未来发展趋势判断行业投资价值揭示行业投资风险为投资者提供依据2014-2020年中国绿茶市场全景调查与行业运营态势报告【出版日期】2014年【交付方式】Email电子版/特快专递【价格】纸介版:7000元电子版:7200元纸介+电子:7500元【订购电话】400-600-8596010-86825756传真:010-60343813【报告链接】报告目录第一章2013-2014年世界绿茶产业运行状况分析第一节2013-2014年世界绿茶产业发展概况一、世界茶种植情况分析二、世界绿茶产业特点分析三、世界绿茶市场运行动态分析第二节2013-2014年世界主要地区绿茶产业发展情况分析一、非洲绿茶市场分析二、西澳州将绿茶业商业化三、日本绿茶市场未来几年内规模将迅速扩大四、美国绿茶市场前景看好五、斯里兰卡大力支持绿茶出口第三节2014-2020年世界绿茶产业发展趋势分析第二章2013-2014年中国绿茶产业运行环境分析第一节2013-2014年中国宏观经济环境分析一、国民经济运行情况GDP(季度更新)二、消费价格指数CPI、PPI(按月度更新)三、全国居民收入情况(季度更新)四、恩格尔系数(年度更新)五、工业发展形势(季度更新)六、固定资产投资情况(季度更新)七、中国汇率调整(人民币升值)八、对外贸易&进出口第二节2013-2014年中国绿茶产业发展政策环境分析一、茶叶生产许可证审查细则二、绿茶行业新标准三、炒青绿茶四、进出口政策分析第三节2013-2014年中国绿茶产业发展社会环境分析一、人口环境分析二、教育环境分析三、文化环境分析四、生态环境分析五、中国城镇化率六、居民的各种消费观念和习惯第三章2013-2014年中国绿茶产业运行形势分析第一节2013-2014年中国绿茶产业发展概况一、中国绿茶产业特点分析二、中国绿茶产业品牌分析三、中国绿茶企业积极寻求新市场第二节2013-2014年中国绿茶产业运行动态分析一、绿茶质量情况分析二、绿茶认证情况分析三、绿茶产业经营管理分析第三节2013-2014年中国绿茶产业发展存在的问题分析第四章2007-2014年中国精制茶加工行业数据监测分析第一节2007-2014年中国精制茶加工行业规模分析一、企业数量增长分析二、从业人数增长分析三、资产规模增长分析第二节2014年中国精制茶加工行业结构分析一、企业数量结构分析1、不同类型分析2、不同所有制分析二、销售收入结构分析1、不同类型分析2、不同所有制分析第三节2007-2014年中国精制茶加工行业产值分析一、产成品增长分析二、工业销售产值分析三、出货值分析第四节2007-2014年中国精制茶加工行业成本费用分析一、销售成本统计二、费用统计第五节2007-2014年中国精制茶加工行业盈利能力分析一、主要盈利指标分析二、主要盈利能力指标分析第五章2013-2014年中国重点地区绿茶产业运行走势分析第一节2013-2014年婺源绿茶行业发展状况分析一、婺源跻身全国十大绿茶生产基地县二、婺源绿茶小包装首次登陆欧盟市场三、婺源有机绿茶成功占领欧盟市场四、婺源绿茶的发展现状分析五、婺源有机绿茶成功进军欧盟市场启示六、国家对婺源绿茶进行地理标志产品保护第二节2013-2014年中国日照绿茶行业发展状况分析一、日照绿茶的发展概况二、...

1、当您付费下载文档后,您只拥有了使用权限,并不意味着购买了版权,文档只能用于自身使用,不得用于其他商业用途(如 [转卖]进行直接盈利或[编辑后售卖]进行间接盈利)。
2、本站所有内容均由合作方或网友上传,本站不对文档的完整性、权威性及其观点立场正确性做任何保证或承诺!文档内容仅供研究参考,付费前请自行鉴别。
3、如文档内容存在违规,或者侵犯商业秘密、侵犯著作权等,请点击“违规举报”。

碎片内容

绿茶市场全景调查与行业运营态势报告

确认删除?
VIP
微信客服
  • 扫码咨询
会员Q群
  • 会员专属群点击这里加入QQ群
客服邮箱
回到顶部