电脑桌面
添加小米粒文库到电脑桌面
安装后可以在桌面快捷访问

诊断学 考试重点VIP专享VIP免费

诊断学 考试重点_第1页
1/7
诊断学 考试重点_第2页
2/7
诊断学 考试重点_第3页
3/7
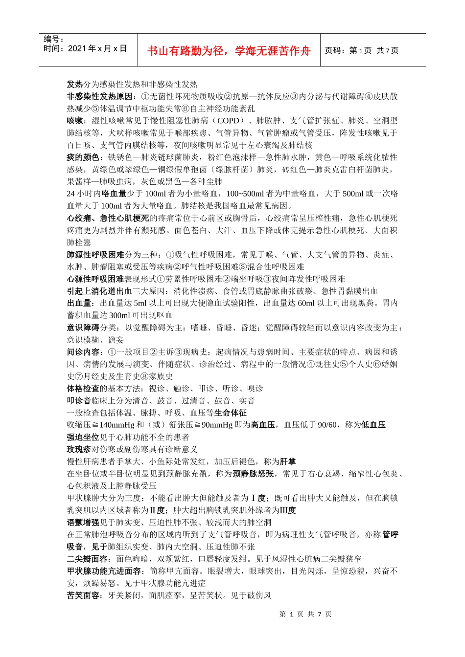
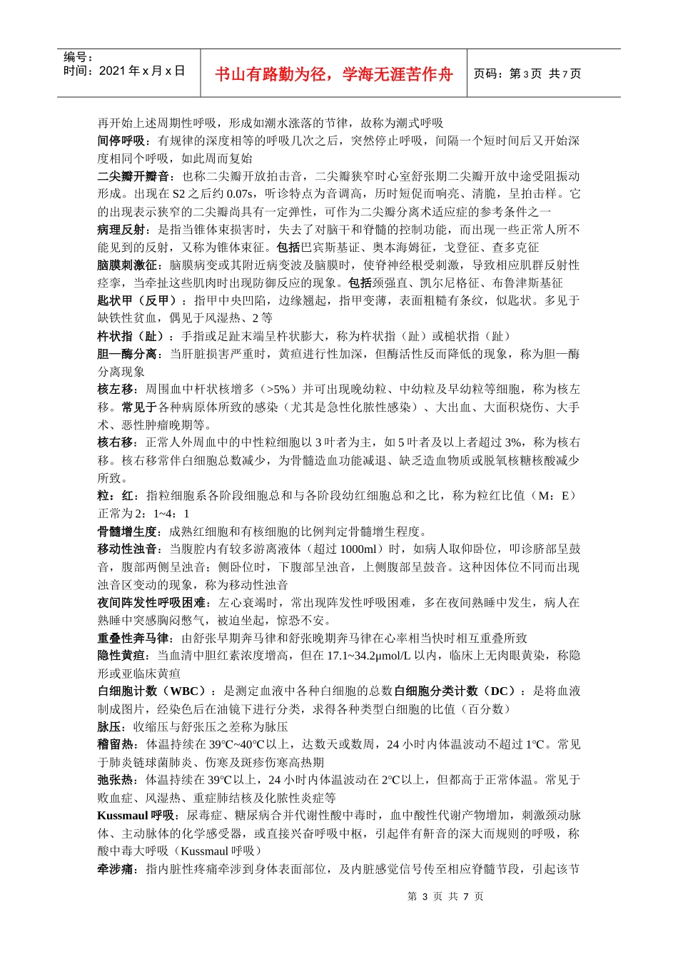
第1页共7页编号:时间:2021年x月x日书山有路勤为径,学海无涯苦作舟页码:第1页共7页发热分为感染性发热和非感染性发热非感染性发热原因:①无菌性坏死物质吸收②抗原—抗体反应③内分泌与代谢障碍④皮肤散热减少⑤体温调节中枢功能失常⑥自主神经功能紊乱咳嗽:湿性咳嗽常见于慢性阻塞性肺病(COPD)、肺脓肿、支气管扩张症、肺炎、空洞型肺结核等,犬吠样咳嗽常见于喉部疾患、气管异物、气管肿瘤或气管受压,阵发性咳嗽见于百日咳、支气管内膜结核等,夜间咳嗽明显常见于左心衰竭及肺结核痰的颜色:铁锈色—肺炎链球菌肺炎,粉红色泡沫样—急性肺水肿,黄色—呼吸系统化脓性感染,黄绿色或翠绿色—铜绿假单孢菌(绿脓杆菌)肺炎,砖红色—肺炎克雷白杆菌肺炎,果酱样—肺吸虫病,灰色或黑色—各种尘肺24小时内咯血量少于100ml者为小量咯血,100~500ml者为中量咯血,大于500ml或一次咯血量大于100ml者为大量咯血。肺结核是我国咯血最常见病因。心绞痛、急性心肌梗死的疼痛常位于心前区或胸骨后,心绞痛常呈压榨性痛,急性心肌梗死疼痛更为剧烈并伴有濒死感。面色苍白、大汗、血压下降或休克提示急性心肌梗死、大面积肺栓塞肺源性呼吸困难分为三种:①吸气性呼吸困难,常见于喉、气管、大支气管的异物、炎症、水肿、肿瘤阻塞或受压等疾病②呼气性呼吸困难③混合性呼吸困难心源性呼吸困难表现形式①劳累性呼吸困难②端坐呼吸③夜间阵发性呼吸困难引起上消化道出血三大原因:消化性溃疡、食管或胃底静脉曲张破裂、急性胃黏膜出血出血量:出血量达5ml以上可出现大便隐血试验阳性,出血量达60ml以上可出现黑粪。胃内蓄积血量达300ml可出现呕血意识障碍分类:以觉醒障碍为主:嗜睡、昏睡、昏迷;觉醒障碍较轻而以意识内容改变为主:意识模糊、谵妄问诊内容:①一般项目②主诉③现病史:起病情况与患病时间、主要症状的特点、病因和诱因、病情的发展与演变、伴随症状、诊治经过、病程中的一般情况④既往史⑤个人史⑥婚姻史⑦月经史及生育史⑧家族史体格检查的基本方法:视诊、触诊、叩诊、听诊、嗅诊叩诊音临床上分为清音、鼓音、过清音、鼓音、实音一般检查包括体温、脉搏、呼吸、血压等生命体征收缩压≧140mmHg和(或)舒张压≧90mmHg即为高血压,血压低于90/60,称为低血压强迫坐位见于心肺功能不全的患者玫瑰疹对伤寒或副伤寒具有诊断意义慢性肝病患者手掌大、小鱼际处常发红,加压后褪色,称为肝掌在坐卧位或半卧位明显见到颈静脉充盈,称为颈静脉怒张,常见于右心衰竭、缩窄性心包炎、心包积液及上腔静脉受压甲状腺肿大分为三度:不能看出肿大但能触及者为Ⅰ度;既可看出肿大又能触及,但在胸锁乳突肌以内区域者称为Ⅱ度;肿大超出胸锁乳突肌外缘者为Ⅲ度语颤增强见于肺实变、压迫性肺不张、较浅而大的肺空洞在正常肺泡呼吸音分布的区域内听到了支气管呼吸音,即为病理性支气管呼吸音,亦称管呼吸音,见于肺组织实变、肺内大空洞、压迫性肺不张二尖瓣面容:面色晦暗,双颊紫红,口唇轻度发绀。见于风湿性心脏病二尖瓣狭窄甲状腺功能亢进面容:简称甲亢面容。眼裂增大,眼球突出,目光闪烁,呈惊恐貌,兴奋不安,烦躁易怒。见于甲状腺功能亢进症苦笑面容:牙关紧闭,面肌痉挛,呈苦笑状。见于破伤风第2页共7页第1页共7页编号:时间:2021年x月x日书山有路勤为径,学海无涯苦作舟页码:第2页共7页满月面容:面圆如满月,皮肤发红,常伴痤疮和小须。见于库欣综合征及长期应用肾上腺皮质激素的患者正常心尖搏动位于第五肋间左锁骨中线内0.5~1.0cm处,搏动范围的直径约为2.0~2.5cm震颤也称为猫喘,是用手能触之的一种细微的震动感,为器质性心血管疾病的特征性体征。分为舒张期震颤、收缩期震颤、连续性震颤左心室增大:心浊音界向左下增大,称“靴形心脏”常见于主动脉瓣关闭不全,也称为“主动脉型心脏”。左心房增大:“梨形心脏”常见于二尖瓣狭窄,又称“二尖瓣型心脏”心脏听诊内容包括心率、心律、心音、额外心音、心脏杂音如左右两侧心室活动较正常不同步的时距明显加大,构成第一、第二心音的两个主要组成部分的时距明显延长,则听诊时出现一个心音分裂成两个部分的现象,称为...

1、当您付费下载文档后,您只拥有了使用权限,并不意味着购买了版权,文档只能用于自身使用,不得用于其他商业用途(如 [转卖]进行直接盈利或[编辑后售卖]进行间接盈利)。
2、本站所有内容均由合作方或网友上传,本站不对文档的完整性、权威性及其观点立场正确性做任何保证或承诺!文档内容仅供研究参考,付费前请自行鉴别。
3、如文档内容存在违规,或者侵犯商业秘密、侵犯著作权等,请点击“违规举报”。

碎片内容

诊断学 考试重点

确认删除?
VIP
微信客服
  • 扫码咨询
会员Q群
  • 会员专属群点击这里加入QQ群
客服邮箱
回到顶部