电脑桌面
添加小米粒文库到电脑桌面
安装后可以在桌面快捷访问

诊断学基础重点VIP专享VIP免费

诊断学基础重点_第1页
1/34
诊断学基础重点_第2页
2/34
诊断学基础重点_第3页
3/34
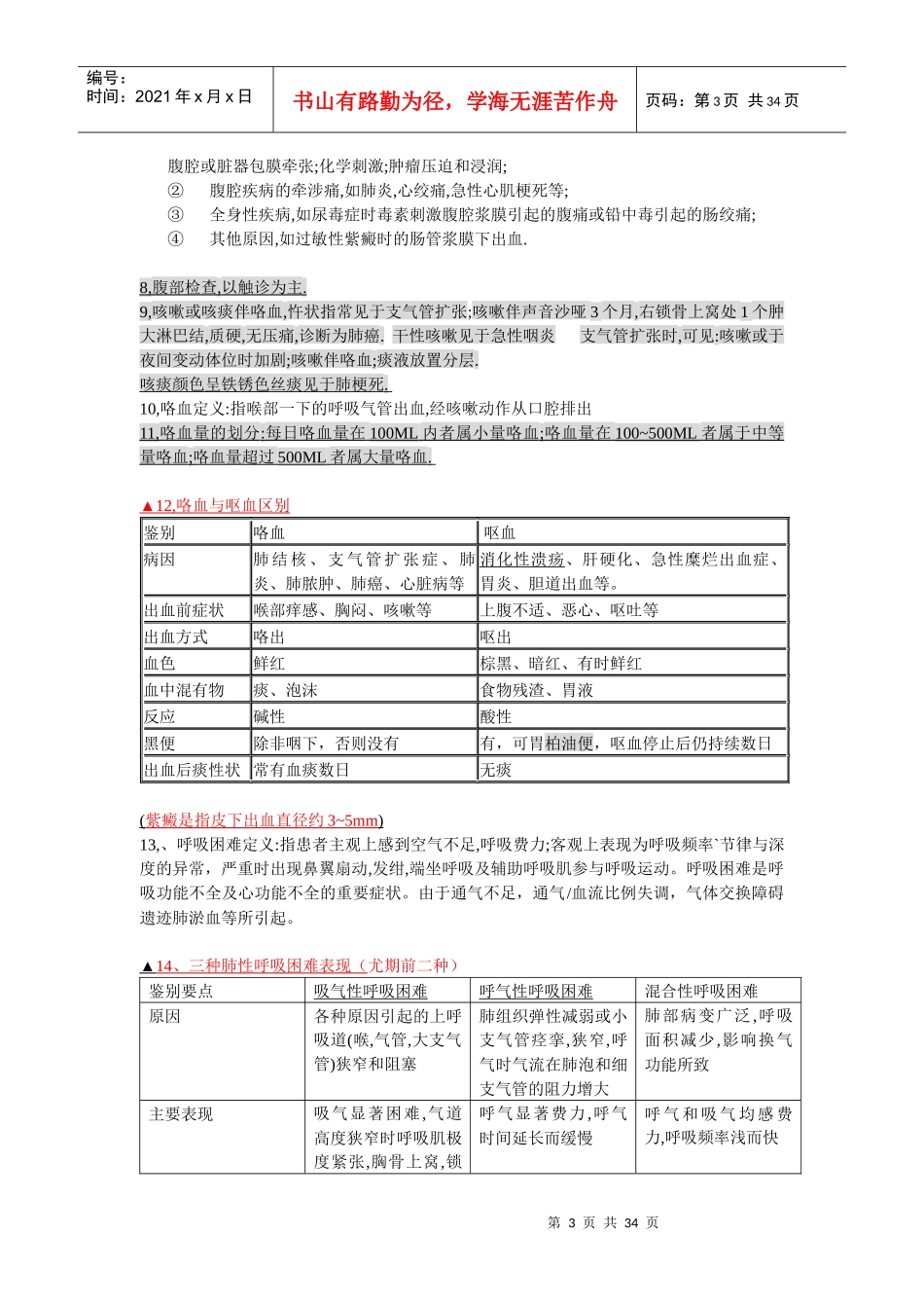
第1页共34页编号:时间:2021年x月x日书山有路勤为径,学海无涯苦作舟页码:第1页共34页诊断学重点内容绪论1、症状概念:患者主观感受到的异常或不适,如头痛,发热,眩晕等.主诉:迫使病人就医的最明显,最主要的症状或体征及持续时间,也就是本次就诊的最主要原因2、体格检查:医生运用自己的感官或借助于简单的检查工具对患者进行检查,称为体格检查.,3、诊断学内容1)症状诊断,包括问诊和常见症状;2)检体检查,包括视.触.叩.听.嗅;3)实验诊断,如三大常规:尿常规;血常规;粪常规;4)器械检查;包括心电图诊断;肺功能检查;内镜检查;5)影像诊断,包括超声诊断;放射诊断;放射性核素诊断;6)病历与诊断方法第一篇常见症状1、体征:医师客观检查到的病态表现,如心脏杂音,腹部包块,皮疹等,2、发热:(高热持续期热型有:稽留热,弛张热,间歇热)1)正常体温:正常人腋测体温36℃~37℃左右.发热时,体温每升高1℃,脉搏增加10~20次/分.2)稽留热:体温持续于39~40℃以上,达数日或数周,24小时波动范围不超过1℃.见于肺炎链球菌性肺炎,伤寒等的发热极期.3)弛张热:体温在39℃以上,但波动幅度大,24小时体温差达2℃以上,最低时一般高于正常水平.常见于败血症,风湿热,重症肺结核,化脓性炎症等.4)间歇热:高热期和无热期交替出现,见于疟疾,急性肾盂肾炎。4)发热阶段:体温上升期;高热持续期;体温下降期热程:急性发热,2周以内;长期不明原因发热,3周以上,不能明确诊断;慢性低热,3月以上,除生理性原因5)发热的原因:①感染性发热,由病毒,细菌等各种病原体的感染,其代谢产物或毒素作为发热激活物通过激活单核细胞产生内生致热源细胞,释放内生致热源而导致发热;(细菌是引起发热最常见,最直接的物质)②非感染性发热,如无菌性坏死物质的吸收;抗原-抗体反应;内分泌和代谢障碍;引起产热增多或散热减少的疾病;体温调节中枢功能失常;自主神经功能紊乱等.③原因不明发热6)以发热为诉的问诊要点:(1)应注意询问与感染有关的病史,诱因,和发病情况,患病以来的一般情况,并注意发病的季节和地区;(2)发热时间的长短与起病缓急和发热程度;(3)体温变化规律并分析热型;(4)伴随症状,如:寒战,意识障碍,咳嗽,咳痰,腹泻,尿路感染,皮疹,结膜充血,肝脾肿大等;第2页共34页第1页共34页编号:时间:2021年x月x日书山有路勤为径,学海无涯苦作舟页码:第2页共34页3、牵涉痛:当某些内脏器官发生病变时,常在体表的一定区域产生过敏或痛觉,此现象称为牵涉痛.如胆囊疾病—右肩背部的牵涉痛;心绞痛除心前区及胸骨后的疼痛外还可以牵涉至左上肢至左上肢内侧甚至牙痛;肾绞痛—会阴部;阑尾炎—转移性右下腹痛.头痛的病因:颅内病变;颅外病变;全身性疾病;神经症4胸痛的病因及问诊要点:胸痛原因:1)胸壁疾病,如肋骨病变;2)心血管疾病,如冠心病,心包.心肌病变等3)呼吸系统疾病,如支气管和肺部病变,胸膜病变等4)其他原因,如食管疾病,纵膈疾病等▲胸痛问诊要点:1)发病年龄与病史2)胸痛的部位3)胸痛的性质,灼痛,压榨性痛,刺痛,濒死感4)胸痛的持续时间5)胸痛的诱因和缓解因素6)伴随症状,咳嗽,呼吸困难,咳血,吞咽困难,面色改变等5,胸痛常见病因的鉴别:特点胸壁疾病胸膜病变心绞痛,心肌梗死食管,纵膈疾病部位固定于病变处.带状疱疹沿神经走向,不越过正中线患侧腋中线肺底部胸骨后或心前区,可牵涉至左肩,左臂内侧胸骨后性质隐痛或剧痛.带状疱疹呈刀割样痛或灼痛干性胸膜炎为尖锐刺痛压榨样伴窒息感,心肌梗死时更剧烈食管炎为烧灼痛;纵膈肿瘤为闷痛持续时间不定.带状疱疹可持续数周粘连性胸膜炎为长期钝痛心绞痛短暂(<15分钟)心肌梗死时长纵膈肿瘤呈持续性且逐渐加重影响因素压迫局部或胸廓活动时加剧咳嗽,呼吸时加剧心绞痛诱因明显,含硝酸甘油可迅速缓解;心肌梗死诱因不明显,含硝酸甘油不明显吞咽食物时出现或加重(肺梗死为突然剧烈胸痛伴呼吸困难和紫绀,)6,急腹症:外科范围的急性腹痛,是一类以急性腹痛为突出表现,需要早期处理和紧急处理的腹部疾病.其特点为发病急,进展快,变化多,病情重,如延误诊断或诊治不当,将会给病人带来严重的危害.7、急性腹痛的常见原因:①腹部疾病,如腹膜炎;腹腔脏器炎症;空腔脏器扭转或扩张;脏器扭转...

1、当您付费下载文档后,您只拥有了使用权限,并不意味着购买了版权,文档只能用于自身使用,不得用于其他商业用途(如 [转卖]进行直接盈利或[编辑后售卖]进行间接盈利)。
2、本站所有内容均由合作方或网友上传,本站不对文档的完整性、权威性及其观点立场正确性做任何保证或承诺!文档内容仅供研究参考,付费前请自行鉴别。
3、如文档内容存在违规,或者侵犯商业秘密、侵犯著作权等,请点击“违规举报”。

碎片内容

诊断学基础重点

确认删除?
VIP
微信客服
  • 扫码咨询
会员Q群
  • 会员专属群点击这里加入QQ群
客服邮箱
回到顶部