电脑桌面
添加小米粒文库到电脑桌面
安装后可以在桌面快捷访问

质量激励管理办法VIP专享VIP免费

质量激励管理办法_第1页
1/26
质量激励管理办法_第2页
2/26
质量激励管理办法_第3页
3/26
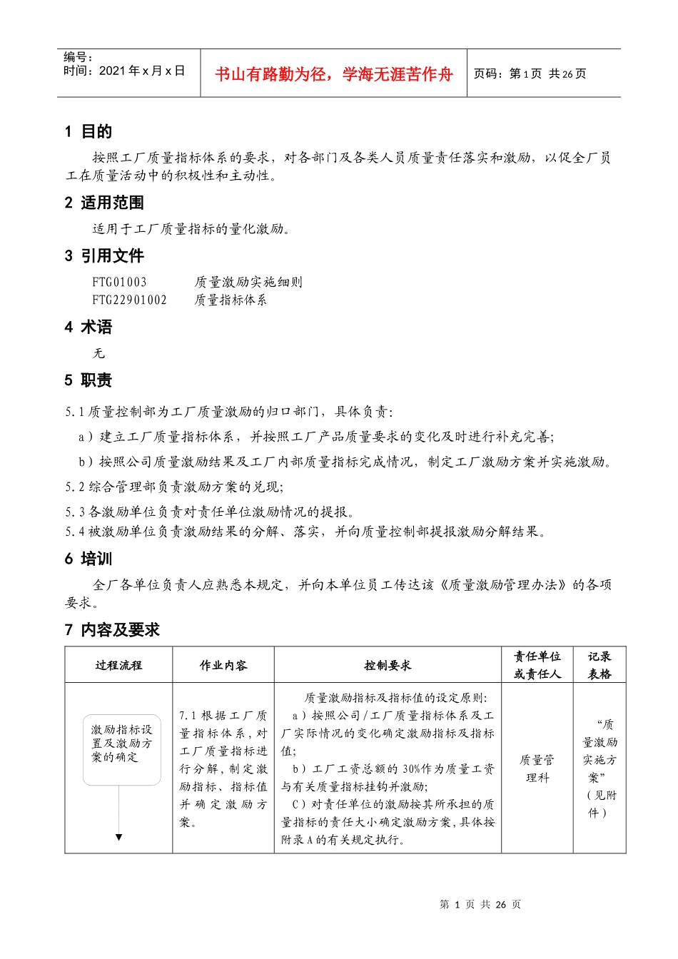
,欧马可工厂质量管理体系文件质量激励管理办法FTG22901003.0—20052005年1月1日发布2005年1月10日实施北汽福田汽车股份有限公司欧马可工厂第1页共26页编号:时间:2021年x月x日书山有路勤为径,学海无涯苦作舟页码:第1页共26页1目的按照工厂质量指标体系的要求,对各部门及各类人员质量责任落实和激励,以促全厂员工在质量活动中的积极性和主动性。2适用范围适用于工厂质量指标的量化激励。3引用文件FTG01003质量激励实施细则FTG22901002质量指标体系4术语无5职责5.1质量控制部为工厂质量激励的归口部门,具体负责:a)建立工厂质量指标体系,并按照工厂产品质量要求的变化及时进行补充完善;b)按照公司质量激励结果及工厂内部质量指标完成情况,制定工厂激励方案并实施激励。5.2综合管理部负责激励方案的兑现;5.3各激励单位负责对责任单位激励情况的提报。5.4被激励单位负责激励结果的分解、落实,并向质量控制部提报激励分解结果。6培训全厂各单位负责人应熟悉本规定,并向本单位员工传达该《质量激励管理办法》的各项要求。7内容及要求过程流程作业内容控制要求责任单位或责任人记录表格7.1根据工厂质量指标体系,对工厂质量指标进行分解,制定激励指标、指标值并确定激励方案。质量激励指标及指标值的设定原则:a)按照公司/工厂质量指标体系及工厂实际情况的变化确定激励指标及指标值;b)工厂工资总额的30%作为质量工资与有关质量指标挂钩并激励;C)对责任单位的激励按其所承担的质量指标的责任大小确定激励方案,具体按附录A的有关规定执行。质量管理科“质量激励实施方案”(见附件)激励指标设置及激励方案的确定第2页共26页第1页共26页编号:时间:2021年x月x日书山有路勤为径,学海无涯苦作舟页码:第2页共26页过程流程作业内容控制要求责任单位或责任人记录表格否是7.2质量指标完成情况提报各激励单位于每月23日前将本月的质量指标激励报表(见附录A)报质量管理科。1.内部质量指标的月度统计区间为上月21日——本月20日;2.各激励单位应按规定时间和要求提“___月份质量指标激励报表”报表,对无故不按时提报者,每拖延一天负激励单位工资50元;3.凡因激励单位工作不负责任或弄虚作假等导致被激励单位投诉者,每出现一次负激励责任单位200元;4.被激励投诉时按“下工序对上工序工作质量投诉报表”的要求提报。各责任单位“___月份质量指标激励报表”(见附录A)“下工序对上工序工作质量投诉报表”(见附录D)7.3质量指标激励汇总质量管理科按照工厂“质量指标激励实施方案”对各责任单位指标完成情况进行激励汇总,编制工厂质量指标激励汇总表(见附录B)“工厂质量指标激励汇总表”经质量管理科科长审核、质量控制部部长审定、主管厂长批准。质量管理科“___月份质量指标激励汇总表”(见附录B)7.4质量指标激励结果的确认。由质量控制部组织召开各责任单位领导参加的质量工资激励会,对本月度的质量工资激励结果做最后的落实和协调。质量管理科各单位7.5质量指标实施激励“质量指标激励汇总表”最终确认批准后报综合管理科,由综合管理科纳入工厂月度工资激励。各有关单位设立由行政负责人任组长的质量激励小组,对工厂的激励结果落实责任,进行分解激励,并建立本单位激励台帐。将“单项激励项目”中对责任人的激励分解结果,在下月5日前按“单项激励项目责任分解表”要求填好后报质量管理科,对不按期提报的每次负激励单位工资200元。质量管理科综合管理科各单位“单项激励项目责任分解表”(见附录C)质量指标完成情况提报沟通确认结束汇总激励第3页共26页第2页共26页编号:时间:2021年x月x日书山有路勤为径,学海无涯苦作舟页码:第3页共26页8附录附件:工厂质量激励实施方案附录A:___月份质量指标激励报表附录B:___月份质量指标激励汇总表附录C:单项激励项目质量激励分解表附录D:下工序对上工序工作质量投诉报表附加说明:本办法提出部门:质量控制部本办法归口部门:质量控制部本办法起草人:颉世清本办法审核人:曹守东本办法审定人:张春庆本办法批准人:王玉荣本办法发放范围:全厂各单位附件:工厂质量激励实施方案一、说明:第4页共26页第3页共26页...

1、当您付费下载文档后,您只拥有了使用权限,并不意味着购买了版权,文档只能用于自身使用,不得用于其他商业用途(如 [转卖]进行直接盈利或[编辑后售卖]进行间接盈利)。
2、本站所有内容均由合作方或网友上传,本站不对文档的完整性、权威性及其观点立场正确性做任何保证或承诺!文档内容仅供研究参考,付费前请自行鉴别。
3、如文档内容存在违规,或者侵犯商业秘密、侵犯著作权等,请点击“违规举报”。

碎片内容

质量激励管理办法

确认删除?
VIP
微信客服
  • 扫码咨询
会员Q群
  • 会员专属群点击这里加入QQ群
客服邮箱
回到顶部