电脑桌面
添加小米粒文库到电脑桌面
安装后可以在桌面快捷访问

销售利润的决策支持系统VIP免费

销售利润的决策支持系统_第1页
1/6
销售利润的决策支持系统_第2页
2/6
销售利润的决策支持系统_第3页
3/6
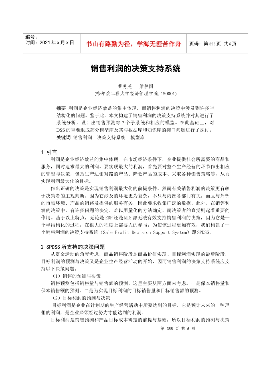
第355页共6页编号:时间:2021年x月x日书山有路勤为径,学海无涯苦作舟页码:第355页共6页销售利润的决策支持系统曹秀英梁静国(哈尔滨工程大学经济管理学院,150001)摘要利润是企业经济效益的集中体现,而销售利润的决策中涉及到许多半结构化的问题。鉴于此,本文构建了销售利润的决策支持系统并对其进行了系统分析,设计出销售预测等7个子系统和相应的模型。在此基础上,对DSS的重要组成部分模型库及其与数据库和知识库的接口问题进行了探讨。关键词销售利润决策支持系统模型库1引言利润是企业经济效益的集中体现。在市场经济条件下,企业提供社会所需要的商品和服务,同时追求最大的利润。要实现最大的利润,首先要对整个生产经营的环节作出相应的管理与决策,包括生产适销对路的产品、降低产品的成本、采取各种销售策略等,从而实现利润最大化的目标。作出正确的决策是实现销售利润最大化的前提条件。然而有关销售利润的决策更有赖于决策者的主观判断。因为它涉及的环境更为复杂,不只与内部各部门有关,而且与外部的市场环境、产品的销路及提供的服务有关,因此要求收集广泛的数据。此外,在销售利润的决策中,有许多问题的决定,难以用量化的方法确定,而决策者的直觉则起着重要的作用。基于以上特点,无论是EDP还是MIS都无法有效支持销售利润的决策,因为它是一个半结构化的过程,在很大的程度上需要人的参与,为使该过程更加有效,我们构建了一个销售利润的决策支持系统(SaleProfitDecisionSupportSystem)即SPDSS。2SPDSS所支持的决策问题从资金运动的角度考虑,商品销售阶段是商品价值实现、目标利润实现的最后阶段,目标利润的预测与决策又是企业生产经营活动的开始,因而销售利润的决策支持系统应支持以下决策问题。(1)销售的预测与决策销售预测包括销售量与销售额的预测。这里主要从两方面来考虑。一是保本销售量和保本销售额的预测。二是为实现目标利润的目标销售量和目标销售额的预测。(2)目标利润的预测与决策目标利润是企业在计划期的生产经营活动中所要达到的目标,它是预计未来的一种理想的利润,是企业必须经过努力才能达到的利润。目标利润是销售预测和产品目标成本确定的前提与基础,所以目标利润的预测与决策第356页共6页第355页共6页销售预测决策销售利润DSS目标利润决策产品价格决策税金预测促销决策赢利分配决策销售量预测销售额预测定价决策提降价决策推销人员决策广告费用决策编号:时间:2021年x月x日书山有路勤为径,学海无涯苦作舟页码:第356页共6页是企业经营管理的核心,是销售利润决策支持的主要问题。(3)产品的价格决策产品的价格决策包括定价决策和提、降价决策。一个企业推出新产品时,首先要制订产品的试销价格,随着市场需求的变化要及时调整产品的价格,这就涉及到产品的提、降价决策。(4)促销决策选择适当的促销方法可以促进商品的销售。促销决策包括推销人员数量决策和广告费用决策。推销人员的数量由市场销路状况和消费群体等因素决定;广告费用不能超过因广告促销而带来的赢利增加额。(5)销售税金预测销售税金是指从销售收入中抵扣的税金,包括增值税、消费税、城建税等,销售税金预测要分别进行各种税金的预测。(6)赢利分配决策根据公司制企业的利润分配规定,利润总额的分配顺序是:法定盈余公积、公益金、任意赢余公积和向股东支付股利。而股利的分配又有剩余股利政策、固定或持续增长的股利政策、固定股利支付率政策和低正常股利加额外股利政策。3SPDSS的软件结构根据以上对销售利润决策支持系统所支持的决策问题的分析,可以得到SPDSS的功能结构图,如图1。图1SPDSS的功能结构图第357页共6页第356页共6页人机对话系统模型库管理系统数据库管理系统知识库管理系统模型库知识库数据库编号:时间:2021年x月x日书山有路勤为径,学海无涯苦作舟页码:第357页共6页在此基础上,还要进行逻辑结构分析以便于各部件的实现。根据DSS的基本结构形式SPDSS有四个主要部件,即数据库、模型库、知识库和人机会话系统,DSS的逻辑结构图如图2。图2SPDSS的逻辑结构图4SPDSS系统模型设计4.1销售预测子系统的模型该子系统的预测模型主要...

1、当您付费下载文档后,您只拥有了使用权限,并不意味着购买了版权,文档只能用于自身使用,不得用于其他商业用途(如 [转卖]进行直接盈利或[编辑后售卖]进行间接盈利)。
2、本站所有内容均由合作方或网友上传,本站不对文档的完整性、权威性及其观点立场正确性做任何保证或承诺!文档内容仅供研究参考,付费前请自行鉴别。
3、如文档内容存在违规,或者侵犯商业秘密、侵犯著作权等,请点击“违规举报”。

碎片内容

销售利润的决策支持系统

您可能关注的文档

确认删除?
VIP
微信客服
  • 扫码咨询
会员Q群
  • 会员专属群点击这里加入QQ群
客服邮箱
回到顶部