电脑桌面
添加小米粒文库到电脑桌面
安装后可以在桌面快捷访问

项目实施进度计划(DOC30页)VIP免费

项目实施进度计划(DOC30页)_第1页
1/17
项目实施进度计划(DOC30页)_第2页
2/17
项目实施进度计划(DOC30页)_第3页
3/17
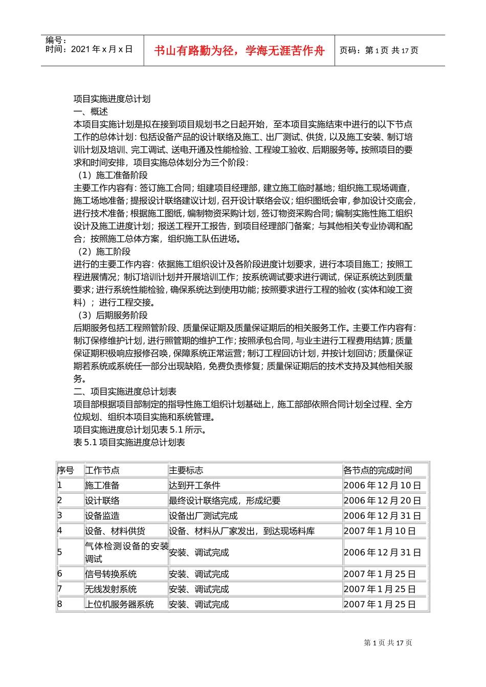
第1页共17页编号:时间:2021年x月x日书山有路勤为径,学海无涯苦作舟页码:第1页共17页项目实施进度总计划一、概述本项目实施计划是拟在接到项目规划书之日起开始,至本项目实施结束中进行的以下节点工作的总体计划:包括设备产品的设计联络及施工、出厂测试、供货,以及施工安装、制订培训计划及培训、完工调试、送电开通及性能检验、工程竣工验收、后期服务等。按照项目的要求和时间安排,项目实施总体划分为三个阶段:(1)施工准备阶段主要工作内容有:签订施工合同;组建项目经理部,建立施工临时基地;组织施工现场调查,施工场地准备;提报设计联络建议计划,召开设计联络会议;组织图纸会审,参加设计交底会,进行技术准备;根据施工图纸,编制物资采购计划,签订物资采购合同;编制实施性施工组织设计及施工进度计划;报送工程开工报告,到项目经理部门备案;与其他相关专业协调和配合;按照施工总体方案,组织施工队伍进场。(2)施工阶段进行的主要工作内容:依据施工组织设计及各阶段进度计划要求,进行本项目施工;按照工程进展情况;制订培训计划并开展培训工作;按系统调试要求进行调试,保证系统达到质量要求;进行系统性能检验,确保系统达到使用功能;按照要求进行工程的验收(实体和竣工资料);进行工程交接。(3)后期服务阶段后期服务包括工程照管阶段、质量保证期及质量保证期后的相关服务工作。主要工作内容有:制订保修维护计划,进行照管期的维护工作;按照承包合同,与业主进行工程费用结算;质量保证期积极响应报修召唤,保障系统正常运营;制订工程回访计划,并按计划回访;质量保证期若系统或系统任一部分出现缺陷,免费负责修复;质量保证期后的技术支持及其他相关服务。二、项目实施进度总计划表项目部根据项目部制定的指导性施工组织计划基础上,施工部部依照合同计划全过程、全方位规划、组织本项目实施和系统管理。项目实施进度总计划见表5.1所示。表5.1项目实施进度总计划表序号工作节点主要标志各节点的完成时间1施工准备达到开工条件2006年12月10日2设计联络最终设计联络完成,形成纪要2006年12月20日3设备监造设备出厂测试完成2006年12月31日4设备、材料供货设备、材料从厂家发出,到达现场料库2007年1月10日5气体检测设备的安装调试安装、调试完成2006年12月31日6信号转换系统安装、调试完成2007年1月25日7无线发射系统安装、调试完成2007年1月25日8上位机服务器系统安装、调试完成2007年1月25日第2页共17页编号:时间:2021年x月x日书山有路勤为径,学海无涯苦作舟页码:第2页共17页序号工作节点主要标志各节点的完成时间9软件系统运行试验各项无线数据采集系统整机工作正常,数据显示误差在±0.5,%系统性能检测完成。2007年1月27日10项目施工现场整理规划整理施工现场,解决现场遗留问题。2007年1月28日11竣工验收验收接管配合,完成实体和竣工资料移交2007年1月30日第二节、项目施工进度计划施工进度计划是根据与业主签订的工程合同,以整个工程项目为对象,综合考虑各方面的情况(特别是轨道工程进度),对工程施工全过程作出的战略性部署。依据工程总体计划、总工期要求及各系统主要施工阶段(关键节点)的里程碑计划,确定各单项工程或分项工程的施工顺序及相互衔接关系,通过计算确定关键工序路径,明确施工主攻方向,在严格保证总工期要求、控制施工安全、质量的前提下,各施工工序力争提前开展、提前完成,避免在工程后期出现抢工的混乱局面,并充分考虑各专业之间的交叉配合,编制出各系统的施工进度计划。在工程实施中如业主对进度安排有调整时,项目部将根据最新的要求进行计划调整,全面服从业主安排。一、施工工期目标及关键节点里程碑计划1、工程总工期2006年12月11日开工,2007年1月30日完工,工程总工期51日历天。当业主要求调整工期时,严格按新的工期要求进行施工调整,确保按期交付。2、各系统关键节点里程碑计划为确保2007年1月30日本项目工程顺利竣工,本投标人充分利用上海轨道交通4号线蒲汇塘临时基地开展所必需的前期产品的设计联络、制造供应及其他技术准备工作。全线各系统实施将按以下关键节点里程碑计划推...

1、当您付费下载文档后,您只拥有了使用权限,并不意味着购买了版权,文档只能用于自身使用,不得用于其他商业用途(如 [转卖]进行直接盈利或[编辑后售卖]进行间接盈利)。
2、本站所有内容均由合作方或网友上传,本站不对文档的完整性、权威性及其观点立场正确性做任何保证或承诺!文档内容仅供研究参考,付费前请自行鉴别。
3、如文档内容存在违规,或者侵犯商业秘密、侵犯著作权等,请点击“违规举报”。

碎片内容

项目实施进度计划(DOC30页)

确认删除?
VIP
微信客服
  • 扫码咨询
会员Q群
  • 会员专属群点击这里加入QQ群
客服邮箱
回到顶部