电脑桌面
添加小米粒文库到电脑桌面
安装后可以在桌面快捷访问

麦当劳南区成长策略1VIP免费

麦当劳南区成长策略1_第1页
1/22
麦当劳南区成长策略1_第2页
2/22
麦当劳南区成长策略1_第3页
3/22
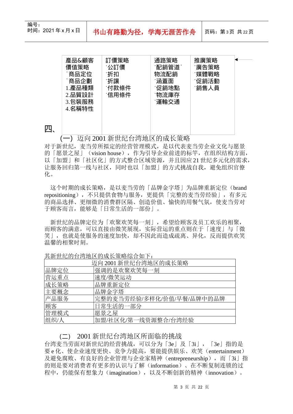
麦当劳南区成长策略第2页共22页编号:时间:2021年x月x日书山有路勤为径,学海无涯苦作舟页码:第2页共22页大纲一、研究动机与目的二、参考文献三、研究架构四、现有麦当劳的成长策略(一)台湾地区的成长策略(二)南部地区的成长策略五、对南区成长策略的献策(一)南区竞争者的比较分析(二)以4P+4C+CRM提供献策六、结论与建议麦当劳南区成长策略一、研究动机与目的本文目的旨在针对麦当劳南区成长策略及竞争者(如7-11、肯塔基)进行「行销组合(MARKETINGMIX)」探讨,依据企业卖方4P:产品(product)、价格(price)、通路(place)、推广(promotion)以及顾客买方4C:顾客价值(customervalue)、顾客成本(costtocustomer)、便利性、(convenience)、传销沟通(communication)二者之双向互动循环,加上顾客关系管理(CustomerRelationshipManagement,CRM)分析如何有效运用不同之行销工具,获致最佳之竞争优势与最大之成本效益。二、参考文献菲利浦‧科特勒之「行销管理」、「东亚行销管理实务」、「科特勒谈行销」以及相关二手研究资料等汇编整理而成。三、研究架构現有麥當勞台灣地區的成長策略略略現有麥當勞南部地區的成長策略市場競爭態勢現有競爭者分析第3页共22页第2页共22页编号:时间:2021年x月x日书山有路勤为径,学海无涯苦作舟页码:第3页共22页四、现有麦当劳的成长策略(一)迈向2001新世纪台湾地区的成长策略对于新世纪,麦当劳所拟定的经营管理模式,是以代表麦当劳企业文化与愿景的「愿景之屋」(visionhouse),作为引导企业前进的标竿,在组织结构方面,以「加盟」和「社区化」的方式整合区域资源,并且因应21世纪多元化的需求,让服务回归第一线与社区,同时也以「加盟」的方式挑战自我,避免组织官僚化。这个时期的成长策略,是以麦当劳的「品牌金字塔」为品牌重新定位(brandrepositioning),不只提供食物与服务,更提供「完整的麦当劳经验」,有多元的商品选择、更细微的消费群区隔、创造价值、愉快的用餐气氛,使麦当劳对于顾客而言,能够是「日常生活的一部份」。新世纪的品牌定位为「欢聚欢笑每一刻」,希望给顾客及员工欢乐的相聚,而顾客的满意,可以直接由微笑展现,实际营运的重点则在于「速度」与「微笑」,也就是使服务的速度加快,却不因此而造成疏离、异化,反而提供欢笑温馨的相聚时刻。其新世纪的台湾地区的成长策略综合如下:迈向2001新世纪台湾地区的成长策略品牌定位强调的是欢聚欢笑每一刻营运重点速度/微笑运动成长策略品牌重新定位主要概念品牌金字塔产品服务完整的麦当劳经验/多样化/价值/早餐/品牌中的品牌顾客日常生活的一部分管理模式愿景之屋组织/人加盟/社区化/第一线资源整合/台湾经验(二)2001新世纪台湾地区所面临的挑战台湾麦当劳面对新世纪的经营挑战,可以分为「3e」及「3i」,「3e」指的是要e化、使企业速度更快、竞争力提高,要能提供娱乐、欢笑(entertainment)及避免腐败、有良好的企业管理与企业家精神(entrepreneurship),而「3i」指的则是要对消费者有更多的认识与了解(information)、在不断复制连锁的过程中,仍能保有想象力(imagination),以及不断创新的精神(innovation)。產品&顧客價值策略˙商品定位˙商品企劃1.產品種類2.品質設計3.包裝服務4.名稱特性訂價策略˙公訂價˙折扣˙折讓˙付款條件˙信用條件通路策略˙˙配銷管道物流配銷˙涵蓋面˙促銷地點˙物流庫存˙運輸交通推廣策略˙廣告策略˙媒體戰略˙促銷活動˙銷售人員第4页共22页第3页共22页编号:时间:2021年x月x日书山有路勤为径,学海无涯苦作舟页码:第4页共22页(三)持续台湾地区成功的循环模式要创造企业的营运优势,必须先从满足顾客的需求着手;麦当劳对顾客的承诺—「Q.S.C&V.」和「100%顾客满意」,是顾客选择再回到麦当劳的真正因素,但是麦当劳相信,只有快乐的员工,才会有满意对味的服务。在这样的架构之下,麦当劳根据品牌调查,从顾客所选择与认同的品牌价值中,归纳出九项麦当劳的营运优势:‧用餐的便利性(Convenient)‧价格要超值(Affordable)‧高品质的食物(Bestfood)‧食品的多样化(FoodVariety)‧宾至如归的...

1、当您付费下载文档后,您只拥有了使用权限,并不意味着购买了版权,文档只能用于自身使用,不得用于其他商业用途(如 [转卖]进行直接盈利或[编辑后售卖]进行间接盈利)。
2、本站所有内容均由合作方或网友上传,本站不对文档的完整性、权威性及其观点立场正确性做任何保证或承诺!文档内容仅供研究参考,付费前请自行鉴别。
3、如文档内容存在违规,或者侵犯商业秘密、侵犯著作权等,请点击“违规举报”。

碎片内容

麦当劳南区成长策略1

您可能关注的文档

确认删除?
VIP
微信客服
  • 扫码咨询
会员Q群
  • 会员专属群点击这里加入QQ群
客服邮箱
回到顶部