电脑桌面
添加小米粒文库到电脑桌面
安装后可以在桌面快捷访问

外资企业考勤制度(1)VIP免费

外资企业考勤制度(1)_第1页
1/5
外资企业考勤制度(1)_第2页
2/5
外资企业考勤制度(1)_第3页
3/5
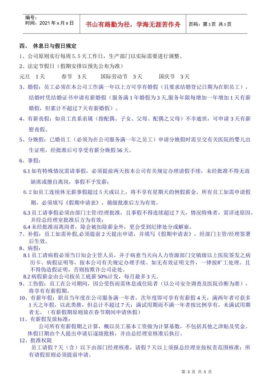
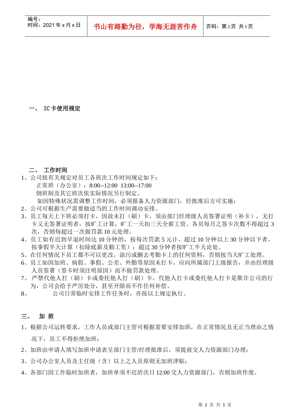
第1页共5页编号:时间:2021年x月x日书山有路勤为径,学海无涯苦作舟页码:第1页共5页文件类别:规章制度文件编号:BS-III-0907-009编写单位:行政人事部版本:b。版发行日期:2004.03.28机密等级:□机密□一般合计页数:共6页第2页共5页第1页共5页编号:时间:2021年x月x日书山有路勤为径,学海无涯苦作舟页码:第2页共5页一、IC卡使用规定二、工作时间1、公司按有关规定对员工各班次工作时间规定如下:正常班(办公室):8:00--12:0013:00--17:00倒班制及其它班次依实际情况另行制定。如因特殊状况需调整工作时间,必须报备人力资源部门,经批准后方可实施;2、公司可根据生产需要做适当的工作时间调动安排。3、员工每天上下班必须打卡,因故未打(刷)卡,须由部门经理级人员签署证明(补卡),无打卡又无签署证明者,按旷工计算,旷工一天扣三天全薪工资。各员每月之签卡次数不得超过3次,否则每超过一次做罚款10元处理。4、员工如有迟到早退时间达10分钟的,按每次罚款5元计,超过10分钟以上30分钟以下者,按事假半天计算(扣除底薪及勤工奖);超过30分钟者按旷工半天论处。5、在任何情况下员工都不可以更改,涂污或删去考勤卡上的任何资料,否则按当天旷工处理。6、员工如因加班、病假、事假、公差、外勤等原因未打卡,应向所属部门上级报告,并由经理级人员签署(签卡时须注明原因)而不做罚款处理。7、严禁代他人打(刷)卡或委托他人打(刷)卡,代他人打卡或委托他人打卡是欺诈公司的行为,公司会给予严厉处分,甚至开除而不作任何补偿。8、公司日常临时安排工作任务时,亦按以上规定执行。三、加班1、根据公司运转要求,工作人员或部门主管可根据需要安排加班,在正常情况及无正当理由之情况下,员工不得拒绝加班;2、加班由申请人填写加班申请表呈部门主管/经理批准后,须提前交人力资源部门办理;3、公司办公室人员及主任级(含)以上之人员原则无加班津贴;4、各部门因工作临时加班者,加班单须不迟於次日12:00交人力资源部门,否则加班作废。第3页共5页第2页共5页编号:时间:2021年x月x日书山有路勤为径,学海无涯苦作舟页码:第3页共5页四、休息日与假日规定1、公司原则实行每周5.5天工作日,生产部门以实际需要进行调整。2、法定节假日(假期安排以预先公布为准)元旦1天春节3天国际劳动节3天国庆节3天3、婚假:员工必须在本公司工作满一年以上方可享有婚假(且要求结婚登记日期为在职员工),结婚时凭结婚证书申请有薪婚假(服务满1年婚假为3天,服务年限每增加一年增加1天有薪婚假,但累计不超过7天有薪婚假)。4、有薪丧假:如员工直系亲属(指配偶、子女、父母、配偶之父母)不幸逝世,可申请3天有薪慰丧假。5、分娩假:已婚员工(必须为在公司服务满一年之员工)申请分娩假时需呈交有关医院的婴儿出生证明,经批准后可享受有薪分娩假56天。6、事假:6.1如有特殊情况需请事假,必须提前两天按本公司有关规定办理请假手续,未经批准不得无故缺席或擅自离岗,事假不予发薪;6.2如员工连续休无薪事假超过5天或以上,将不享有星期天的例假薪金。所有员工如需申请假期,必须填写《假期申请表》,循级批准后方为有效。6.3员工请事假必须由部门主管/经理批准,且事假不得连续超过7天,情况特殊者,需详述原因,并经总经理室批准后方为有效;6.4未经批准而离岗者,除会被扣除薪金外,更会受到纪律处分或解雇。7、补假:员工如需补假,必须提前2天提出申请,并填写《假期申请表》,经部门主管/经理签署后生效。8、病假:8.1员工请病假必须当日知会主管人员,并于病愈当天向人力资源部门交镇级以上医院签发之病历卡、病假证明等,按本公司有关规定办理手续。如无有效证明文件,一律按旷工处理。且不得伪造假证明,否则按欺诈公司论处。8.2病假薪金由公司按员工底薪50%计发,每月最多3天。9、工伤假:员工在公司期间,因公受伤而需休息或住院者(以公司安全调查及医院诊断为准),将享有有薪假期。10、有薪年假:职员当年度在公司服务满一年者,次年度即可享有有薪假4天,满两年者可获多1天之年假,以此类推,但总计不超过7天;满试用期而不满一年者按比例享有,未满试...

1、当您付费下载文档后,您只拥有了使用权限,并不意味着购买了版权,文档只能用于自身使用,不得用于其他商业用途(如 [转卖]进行直接盈利或[编辑后售卖]进行间接盈利)。
2、本站所有内容均由合作方或网友上传,本站不对文档的完整性、权威性及其观点立场正确性做任何保证或承诺!文档内容仅供研究参考,付费前请自行鉴别。
3、如文档内容存在违规,或者侵犯商业秘密、侵犯著作权等,请点击“违规举报”。

碎片内容

外资企业考勤制度(1)

您可能关注的文档

确认删除?
VIP
微信客服
  • 扫码咨询
会员Q群
  • 会员专属群点击这里加入QQ群
客服邮箱
回到顶部