电脑桌面
添加小米粒文库到电脑桌面
安装后可以在桌面快捷访问

办事处考勤制度

办事处考勤制度_第1页
1/3
办事处考勤制度_第2页
2/3
办事处考勤制度_第3页
3/3
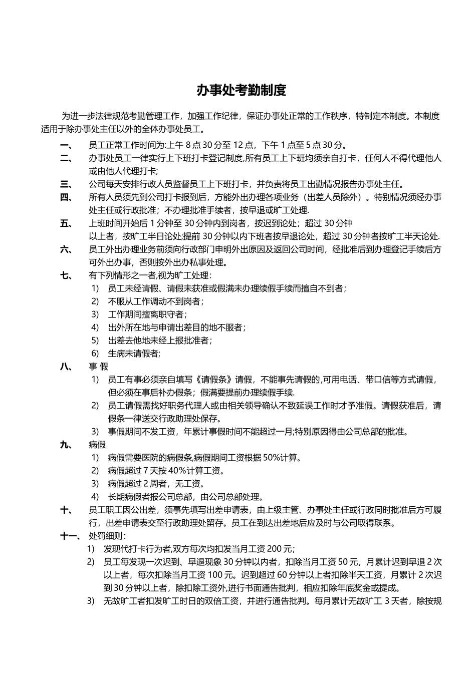
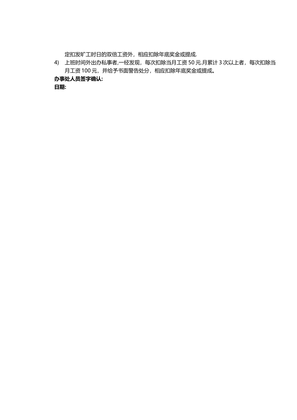
办事处考勤制度办事处考勤制度为进一步法律规范考勤管理工作,加强工作纪律,保证办事处正常的工作秩序,特制定本制度。本制度适用于除办事处主任以外的全体办事处员工。一、员工正常工作时间为:上午 8 点 30 分至 12 点,下午 1 点至 5 点 30 分。二、办事处员工一律实行上下班打卡登记制度,所有员工上下班均须亲自打卡,任何人不得代理他人或由他人代理打卡;三、公司每天安排行政人员监督员工上下班打卡,并负责将员工出勤情况报告办事处主任。四、所有人员须先到公司打卡报到后,方能外出办理各项业务(出差人员除外)。特别情况须经办事处主任或行政批准;不办理批准手续者,按早退或旷工处理.五、上班时间开始后 1 分钟至 30 分钟内到岗者,按迟到论处;超过 30 分钟以上者,按旷工半日论处;提前 30 分钟以内下班者按早退论处,超过 30 分钟者按旷工半天论处.六、员工外出办理业务前须向行政部门申明外出原因及返回公司时间,经批准后到办理登记手续后方可外出办事,否则按外出办私事处理。七、有下列情形之一者,视为旷工处理:1)员工未经请假、请假未获准或假满未办理续假手续而擅自不到者;2)不服从工作调动不到岗者;3)工作期间擅离职守者;4)出外所在地与申请出差目的地不服者;5)出差去他地未经上报批准者;6)生病未请假者;八、事 假1)员工有事必须亲自填写《请假条》请假,不能事先请假的,可用电话、带口信等方式请假,但必须在事后补办假条;假满要提前办理续假手续.2)员工请假需找好职务代理人或由相关领导确认不致延误工作时才予准假。请假获准后,请假条一律送交行政助理处保存。3)事假期间不发工资,年累计事假时间不能超过一月;特别原因得由公司总部的批准。九、病假1)病假需要医院的病假条,病假期间工资根据 50%计算。2)病假超过 7 天按 40%计算工资。3)病假超过 2 周者,无工资。4)长期病假者报公司总部,由公司总部处理。十、员工职工因公出差,须事先填写出差申请表,由上级主管、办事处主任或行政同时批准后方可履行,出差申请表交至行政助理处留存。员工在到达出差地后应及时与公司取得联系。十一、 处罚细则:1)发现代打卡行为者,双方每次均扣发当月工资 200 元;2)员工每发现一次迟到、早退现象 30 分钟以内者,扣除当月工资 50 元,月累计迟到早退 2 次以上者,每次扣除当月工资 100 元。迟到超过 60 分钟以上者扣除半天工资,月累计 2 次迟到 30 分钟以上者,除扣除工...

1、当您付费下载文档后,您只拥有了使用权限,并不意味着购买了版权,文档只能用于自身使用,不得用于其他商业用途(如 [转卖]进行直接盈利或[编辑后售卖]进行间接盈利)。
2、本站所有内容均由合作方或网友上传,本站不对文档的完整性、权威性及其观点立场正确性做任何保证或承诺!文档内容仅供研究参考,付费前请自行鉴别。
3、如文档内容存在违规,或者侵犯商业秘密、侵犯著作权等,请点击“违规举报”。

碎片内容

办事处考勤制度

您可能关注的文档

确认删除?
VIP
微信客服
  • 扫码咨询
会员Q群
  • 会员专属群点击这里加入QQ群
客服邮箱
回到顶部