电脑桌面
添加小米粒文库到电脑桌面
安装后可以在桌面快捷访问

消费者行为分析VIP免费

消费者行为分析_第1页
1/20
消费者行为分析_第2页
2/20
消费者行为分析_第3页
3/20
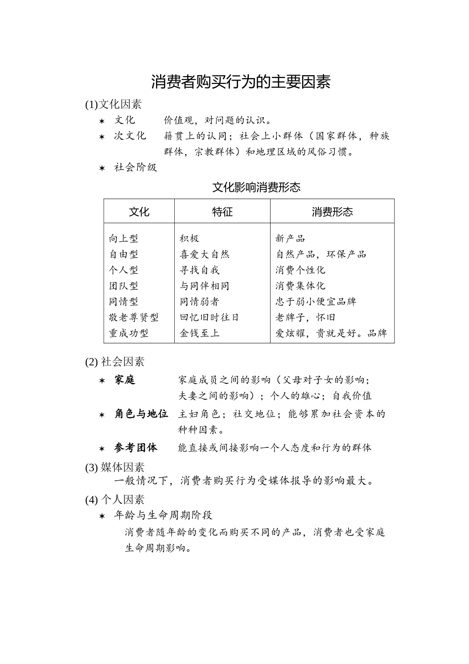
消费者行为分析消费者研究要解答七个问题,即市场的七个“O”⒈市场由谁构成(Who)?(家庭主妇)构成购买者的群体(Occupants)(家中的孩子)⒉购买何物(What)?(起居饮食必需品)购买的目标产品(Objects)(经济实惠产品)⒊为何购买(Why)?(迎接佳节)购买的目的(Objectives)(庆祝老太爷生日)⒋谁参与购买(Withwhom)?(家中主要成员)采购组织的角色(Organization)(安排、联络、决策)⒌如何购买(How)?(电话、网页)采购作业的程序(Operations)(网页参阅、电话定席)⒍何时购买(When)?(下班时间)购买时机(Occasions)(拓销优待)⒎何处购买(Where)?(亲临拜访)购买地点(Outlets)(方便、快捷、大家都知道)购买行为模式行销刺激其他刺激产品经济价格技术地点文化促销政治购买者黑箱购买者购买者的决策特征过程购买者反应产品选择品牌选择销商选择购买时机购买数量消费者购买行为的主要因素(1)文化因素文化价值观,对问题的认识。次文化籍贯上的认同;社会上小群体(国家群体,种族群体,宗教群体)和地理区域的风俗习惯。社会阶级文化影响消费形态文化特征消费形态向上型自由型个人型团队型同情型敬老尊贤型重成功型积极喜爱大自然寻找自我与同伴相同同情弱者回忆旧时往日金钱至上新产品自然产品,环保产品消费个性化消费集体化忠于弱小便宜品牌老牌子,怀旧爱炫耀,贵就是好。品牌(2)社会因素家庭家庭成员之间的影响(父母对子女的影响;夫妻之间的影响);个人的雄心;自我价值角色与地位主妇角色;社交地位;能够累加社会资本的种种因素。参考团体能直接或间接影响一个人态度和行为的群体(3)媒体因素一般情况下,消费者购买行为受媒体报导的影响最大。(4)个人因素年龄与生命周期阶段消费者随年龄的变化而购买不同的产品,消费者也受家庭生命周期影响。家庭生命周期八阶段及其购买模式家庭生命周期阶段购买或行为模式1.单身阶段(BachelorStage):无财务负担,领导潮流,喜娱乐2.新婚(Newlymarriedcouples):财务状况较好,有最高的购买率和耐久财购买量。3.满巢一期(FullnestI):最小的孩子小于六岁购买家庭用品的巅峰时期,有很少的流动资产,对新产品有兴趣,喜欢广告的商品,对财务状况不满意。4.满巢二期(FullnestII):最小的孩子六岁财务状况较好,购大型包装产品,数量多的商品,上音乐课等。5.满巢三期(FullnestIII):中年夫妇,孩子未独立财务状况仍好,很难受广告影响,对耐久财平均购买力最高。6.空巢一期(EmptynestI):小孩不同住,家长仍工作自有房子,对财务状况满足,喜远游,娱乐,自我教育,对新产品没兴趣。7.空巢二期(EmptynestII):小孩不同住,家长年老退休所得减少,购医疗用品及保健用品。8.年老丧偶独居(Solitude):和其它退休者类似。职业:蓝领;白领;职业群体经济情况:支出与所得;储蓄与财产;接贷能力生活方式:表现在个人的活动,兴趣,意见方面的方式人格自我观念:自信,优越感,自主,服从,善交际,防御性和适应性等。(5)心理因素动机(Motivation)马斯洛(Maslow):由需要产生。需要的重要性依次为:生理需要,安全需要,社会需要,尊重需要(自我尊重,受肯定,地位),自我实现需要。自我实现需要尊重需要社会需要安全需要生理需要认知(Perception)人们对相同的刺激客体会有不同的认知,主要因为选择性注意,选择性扭曲,选择性记忆。学习(Learning)学习论者认为,一个人的学习是通过驱使力,刺激物,诱因,反应和强化的相互影响而产生的。信念与态度(Beliefsandattitudes)信念指个人对某些事物所持的观点;态度指个人对某些个体或观念的持久性评价,感觉和倾向。消费者决策过程的五个阶段1.问题确认(Problemrecognition)产生问题或需要产生问题和需要的原因与产品的关联2.信息收集(Informationsearch)个人(家人;朋友;邻居;熟人)商业(广告;推销人员;批发商;包装与展示)公共(大众传播媒介;消费者评鉴组织)经验(曾有处理,检查,使用产品的经验)3.评估可行方案(Evaluationofalternatives)产品属性Productattributes(电脑:记忆容量;绘图功能)相关属性的重要...

1、当您付费下载文档后,您只拥有了使用权限,并不意味着购买了版权,文档只能用于自身使用,不得用于其他商业用途(如 [转卖]进行直接盈利或[编辑后售卖]进行间接盈利)。
2、本站所有内容均由合作方或网友上传,本站不对文档的完整性、权威性及其观点立场正确性做任何保证或承诺!文档内容仅供研究参考,付费前请自行鉴别。
3、如文档内容存在违规,或者侵犯商业秘密、侵犯著作权等,请点击“违规举报”。

碎片内容

消费者行为分析

起跑线书城+ 关注
实名认证
内容提供者

热爱教学事业,对互联网知识分享很感兴趣

确认删除?
VIP
微信客服
  • 扫码咨询
会员Q群
  • 会员专属群点击这里加入QQ群
客服邮箱
回到顶部