电脑桌面
添加小米粒文库到电脑桌面
安装后可以在桌面快捷访问

新人教版七年级地理上册 人口与人种2VIP免费

新人教版七年级地理上册 人口与人种2_第1页
1/7
新人教版七年级地理上册 人口与人种2_第2页
2/7
新人教版七年级地理上册 人口与人种2_第3页
3/7
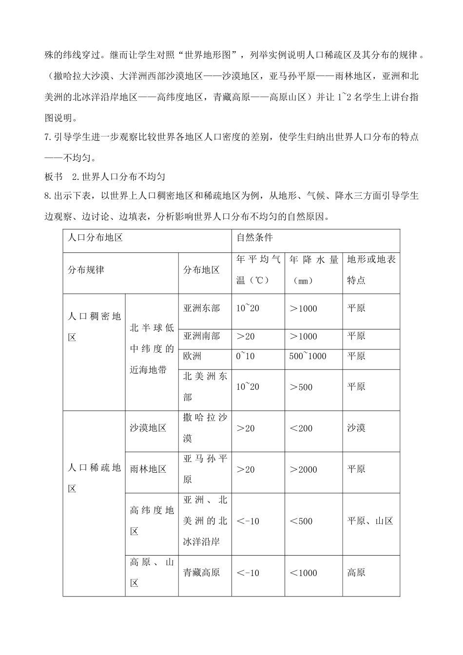
人口与人种[导入新课]方法1人总要居住一定的空间,人口增长在空间上的表现,即人口分布。各地的人口是怎样分布的呢?为什么要这样分布?这就是我们今天要来探讨的内容。方法2复习提问:世界人口的增长在时间和地域上各有什么特点呢?(学生回答)我们一起走过人类从无到有、从少到多的历史长河,认识了世界人口数量随时间增长变化的规律。那么,在空间上,世界人口的数量又是如何变化、分布的呢?本节课我们再一起去走走看。板书二、世界人口的分布[讲授新课]过渡我们要准确地了解和说明世界上各个国家、各个地区人口分布的特征,就需先知道什么是人口密度。活动1.让学生阅读课本P61活动1,根据人口密度的概念和举例,写出人口密度的计算公式。板书1.人口密度=2.指导学生根据活动1所提供的资料,计算人口密度,并把计算所得的数据填入表中。3.投影展示下表,反馈学生对“人口密度”的理解及计算的结果。地区面积/千米2人口数/人人口密度(人/平方千米)A地12500100000080B地1250020000001604.投影展示课本P66图4.5“世界人口的分布”(不要文字说明),读图思考下列问题:(1)指出图中世界人口分布的稠密地区和稀疏地区及其分布规律。(2)分析世界人口分布的特点及原因。5.教师先说明图中人口密度在每平方千米200人以上的地区,是世界人口稠密的地区。然后引导学生在世界人口分布图上找出人口稠密地区及其分布规律。(亚洲东部和南部,欧洲、北美洲东部,都分布在北半球中低纬度的近海地带)并让1~2名学生上讲台指图说明。6.教师再说明图中人口密度在每平方千米1人以下的地区,是世界人口稀疏的地区。然后引导学生先在世界人口分布图上找出人口稀疏地区,并让学生注意观察这些地区分别有哪些特殊的纬线穿过。继而让学生对照“世界地形图”,列举实例说明人口稀疏区及其分布的规律。(撤哈拉大沙漠、大洋洲西部沙漠地区——沙漠地区,亚马孙平原——雨林地区,亚洲和北美洲的北冰洋沿岸地区——高纬度地区,青藏高原——高原山区)并让1~2名学生上讲台指图说明。7.引导学生进一步观察比较世界各地区人口密度的差别,使学生归纳出世界人口分布的特点——不均匀。板书2.世界人口分布不均匀8.出示下表,以世界上人口稠密地区和稀疏地区为例,从地形、气候、降水三方面引导学生边观察、边讨论、边填表,分析影响世界人口分布不均匀的自然原因。人口分布地区自然条件分布规律分布地区年平均气温(℃)年降水量(mm)地形或地表特点人口稠密地区北半球低中纬度的近海地带亚洲东部10~20>1000平原亚洲南部>20>1000平原欧洲0~10500~1000平原北美洲东部10~20>500平原人口稀疏地区沙漠地区撒哈拉沙漠>20<200沙漠雨林地区亚马孙平原>20>2000平原高纬度地区亚洲、北美洲的北冰洋沿岸<-10<500平原、山区高原、山区青藏高原<-10<1000高原(1)投影复合:在世界人口分布图上复合上世界年平均气温分布图。引导学生观察各人口稠密区和稀疏区的年平均气温状况,得出结论,填入表中。(2)投影复合:将世界年平均气温分布的世界年降水量分布图。引导学生观察各人口稠密区和稀疏地区的年降水量的状况,得出结论,填入表中(3)引导学生对照“世界地形图”观察各人口稠密区和稀疏区的主要地形类型或地表特点,得出结论,填入表中。(4)让学生以学习小组根据填入表中的结论,归纳出人口稠密区和稀疏区各自的自然条件的特点,并选出代表在全班交流。(人口稠密地区——平原广,气候温湿,自然条件优越;人口稀疏区——沙漠地区极端干旱,雨林地区过于潮湿,高纬度地区终年严寒,高原、山区地势高峻,自然条件恶劣)9.引导学生认识各地区人口分布是稠密还是稀疏不仅受自然条件的影响,还要受社会经济、历史等条件的影响。让学生阅读课本P66图4.5“世界人口的分布”的文字说明,结合自己的了解分析人口稠密区的社会经济发展条件,各组讨论统一认识后,选出代表在全班交流。(亚洲的东部和南部这两个地区都是人类发祥地之一,这里农业发展较早,历史悠久;欧洲和北美洲东部都是工业发展较早的地区,经济发达)10.教师对学生的发言交流评价后进行小结:世界人口分布不均匀主要是受自然条件、...

1、当您付费下载文档后,您只拥有了使用权限,并不意味着购买了版权,文档只能用于自身使用,不得用于其他商业用途(如 [转卖]进行直接盈利或[编辑后售卖]进行间接盈利)。
2、本站所有内容均由合作方或网友上传,本站不对文档的完整性、权威性及其观点立场正确性做任何保证或承诺!文档内容仅供研究参考,付费前请自行鉴别。
3、如文档内容存在违规,或者侵犯商业秘密、侵犯著作权等,请点击“违规举报”。

碎片内容

新人教版七年级地理上册 人口与人种2

您可能关注的文档

;绿洲书城+ 关注
实名认证
内容提供者

从事历史教学,热爱教育,高度负责。

确认删除?
VIP
微信客服
  • 扫码咨询
会员Q群
  • 会员专属群点击这里加入QQ群
客服邮箱
回到顶部