电脑桌面
添加小米粒文库到电脑桌面
安装后可以在桌面快捷访问

环球VCD和SEQ调整VIP免费

环球VCD和SEQ调整_第1页
1/18
环球VCD和SEQ调整_第2页
2/18
环球VCD和SEQ调整_第3页
3/18
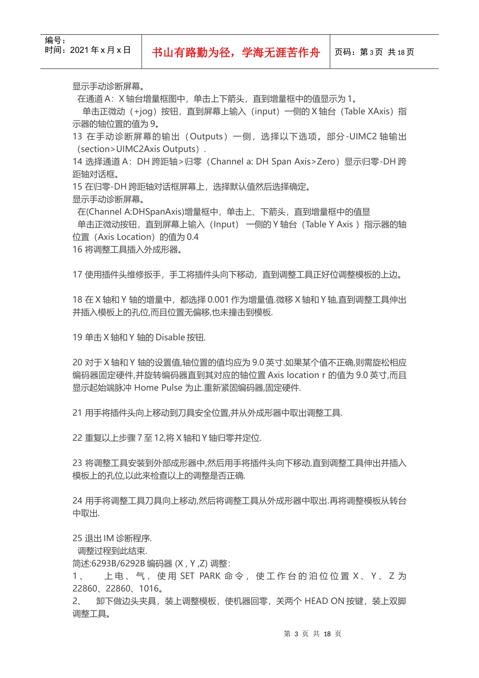
第1页共18页编号:时间:2021年x月x日书山有路勤为径,学海无涯苦作舟页码:第1页共18页VCD/JW转台及(X,Y,Z)编码器调整目的:调节转盘,是将转盘与X轴转台对正到位.几个相关联的组件是互相配合进行工作的如果对其中的某个组件作了调节,将影响到基余几个组件.在调节过程中,可能需要从某个步骤转至另一步骤若干次,直到转盘准确对正定位为止.转盘对正后的正确定位是,转盘应位于前方位置,此时可以用手将销针通过转盘插入并取出X轴转台转台调节步骤:1从转盘上卸下四个止停块.2从驱动组件的止停块上,卸下两颗螺端带帽螺钉.3从驱动组件上卸下止停块,解除驱动轮对转盘的压力.4使用销和套环夹组装定位销.5将定位销组件通过转盘上的定位孔插入,直到插入X轴转盘上的定位孔内.6如果可以将定位销插入定位孔中,则继续执行步骤20,对锁定组件进行调节.如果不能将定位销插入定位孔内,则需执行以下步骤.7在四只导轮组件上,旋下固定锁定夹的端帽螺钉.8在四只导轮组件上,旋下固定导轮轴衬调节器和固定导轮连带轴衬的端帽螺钉,直到能够旋转这些部件为止.9使用锁定夹,沿顺时针方向旋转每一只导轮上的导轮轴衬调节器和导轮连带轴衬组件,以解除导轮对转盘的压力.10将转盘手动定位,使转盘上贴有前方(FRONT)标签的一面定位在机器的前面方向.11将转盘上的两个0.25英寸(6.4毫米)定位孔与X轴框架底部的两个0.25英寸(6.4毫米)定位孔对正到位.12沿逆时针方向旋转,将所有导轮轴衬调节器预安装定位,除去转盘与导轮之间在垂直方向上的间隙.用手上下移动转盘,检查间隙是否已消除.13在导轮已安装在X轴框架组件左前侧的情况下,进行以下操作.将导轮与转盘到正位,然后沿逆时针方向调节轴衬调节器.14旋紧带帽螺丝钉,使其转矩介与40-45磅之间,在此状态下固定轴衬调节器.15重复以上调节步骤13和14,将安装于X轴框架组件右后侧的导轮,调节至正确的转矩状态.16对位于另一条对角线上的两只导轮,重复以上步骤13和14,完成整个调节.17检查定位销组件.如果定位销不能顺利地滑入并取出定位孔,则说明已将轴衬调节器调节得过紧,支转盘的压力过大.18将四颗止停块安装到转盘组件上.19卸下固定开关架与锁定组件的螺钉,取下开关架.20旋松固定锁定组件的带帽螺钉.21将定位销插入定位孔中.22用手移动锁定组件,直到定位销以均匀力度滑入对正孔内.23以每次一个对角的形式,旋紧固定锁定组件的带帽螺钉,每颗螺钉旋紧1/8周,直到紧固所有的螺钉.24取出定位销,从锁定组件上释放出止停块,然后旋转转盘,以便易地转盘止停块稳固地锁入锁定组件中.25检查定位销,确保定位销能够顺利地滑入并取出定位孔。第2页共18页第1页共18页编号:时间:2021年x月x日书山有路勤为径,学海无涯苦作舟页码:第2页共18页26如果定位销不能顺利地滑入并取出定位孔,则要重复以上19-25直到定位销准确定位为止。27重新将转盘驱动组件的止停块安装到位,并用带帽螺钉将其固定。确保将转盘置于转盘驱动轮的V型滑槽的中央。28检查定位销,确保定位销能够顺利的滑入并取出定位孔。29将定位销从转台上的定位孔中取出。30确保锁定夹示伸出转盘范围,然后旋紧螺端带帽螺钉,将每一只锁定夹固定到位。31将先前为便于对导轮组件操作面卸下的护盖和或装置零件,重新安装回原位。调节过程至此结束。6292C、6293CX-Y-Z轴编码器调整目的:此调整过程确保X-Y轴编码器的设置值确定的位置,与插件头1的定位一致。如果某个旋转编码器未能正确的校准,插件头1的定位将不与工作程序中的位置值保持一致。前提:转台应调整好特殊工具:调整模板调整工具:跳线和大尺寸刀具;标准的5毫米和5.5毫米刀具5毫米s/l插件头刀具有专长跨距调整头;插件头驱动轴调整过程:1按下停止按钮。2按照操作手册中的说明打开(压下)急停开关,然后将限位开关激励器设置为以下列示的尺寸。X轴:从X轴的铸造件的末端面至限位开关激励器的末端为3/4英寸。Y轴:从金属板激励器安装表面的末端面至限位开关激励器盒体的边缘为1/4英寸。3使用插件头驱动轴工具,用手将两个插件头刀具移动到安全位置,以防止在定位系统移动过程中对插件头刀具造成损坏。4将设置模板放置在位于插件头1下边的转台上,并用定位销针和紧固螺丝将其固定...

1、当您付费下载文档后,您只拥有了使用权限,并不意味着购买了版权,文档只能用于自身使用,不得用于其他商业用途(如 [转卖]进行直接盈利或[编辑后售卖]进行间接盈利)。
2、本站所有内容均由合作方或网友上传,本站不对文档的完整性、权威性及其观点立场正确性做任何保证或承诺!文档内容仅供研究参考,付费前请自行鉴别。
3、如文档内容存在违规,或者侵犯商业秘密、侵犯著作权等,请点击“违规举报”。

碎片内容

环球VCD和SEQ调整

您可能关注的文档

确认删除?
VIP
微信客服
  • 扫码咨询
会员Q群
  • 会员专属群点击这里加入QQ群
客服邮箱
回到顶部