电脑桌面
添加小米粒文库到电脑桌面
安装后可以在桌面快捷访问

2024年重庆广播电视大学毕业实习考核表附施工日记VIP免费

2024年重庆广播电视大学毕业实习考核表附施工日记_第1页
1/32
2024年重庆广播电视大学毕业实习考核表附施工日记_第2页
2/32
2024年重庆广播电视大学毕业实习考核表附施工日记_第3页
3/32
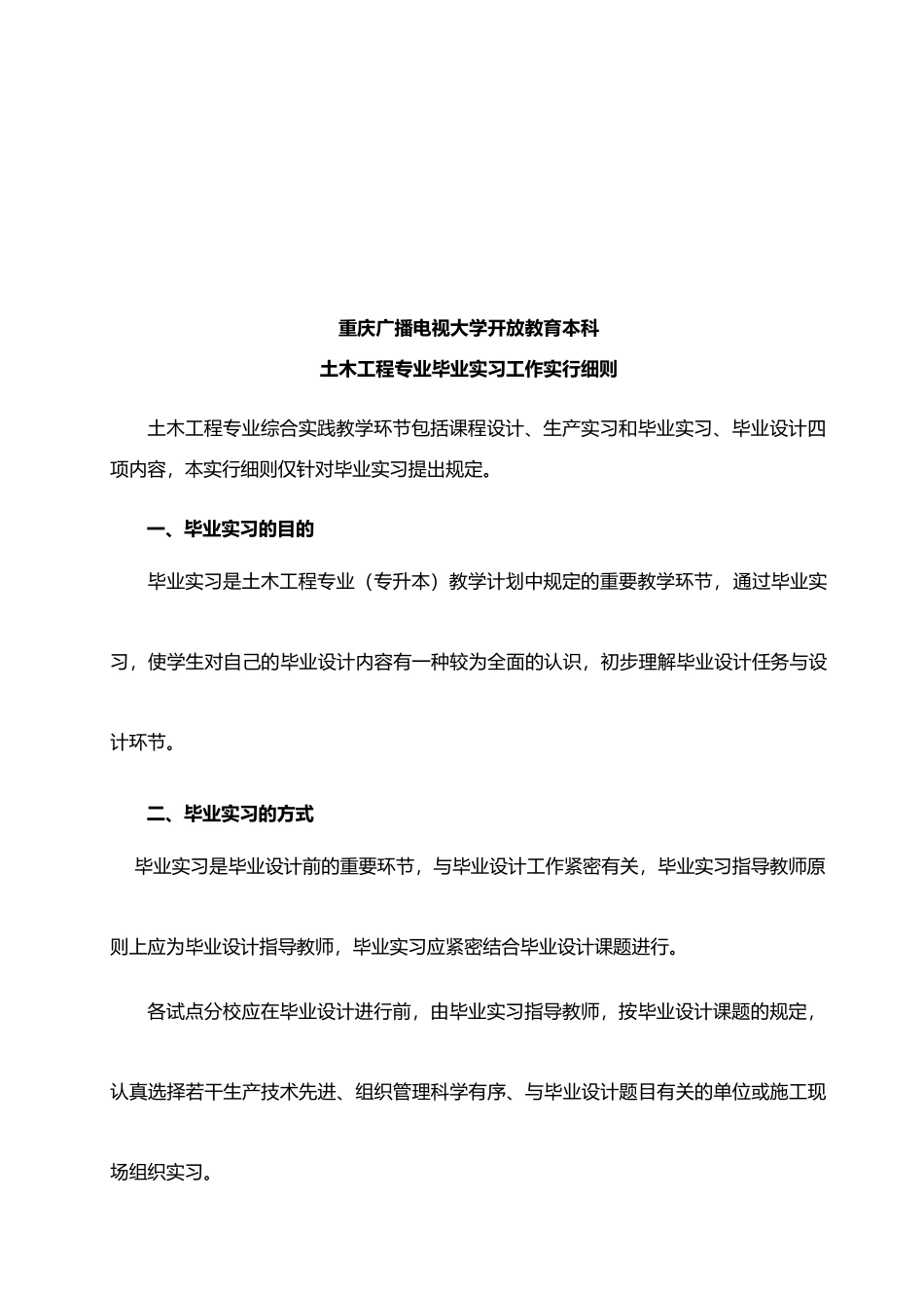
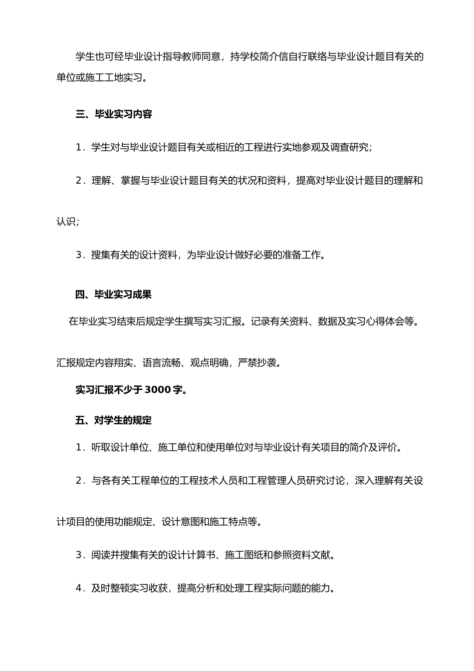
附录1:重庆广播电视大学毕业实习考核表实践课题****************道路工程姓名****教育层次本科学号**********省级电大******专业土木工程分校******指导教师******教学点********重庆广播电视大学开放教育本科土木工程专业毕业实习工作实行细则土木工程专业综合实践教学环节包括课程设计、生产实习和毕业实习、毕业设计四项内容,本实行细则仅针对毕业实习提出规定。一、毕业实习的目的毕业实习是土木工程专业(专升本)教学计划中规定的重要教学环节,通过毕业实习,使学生对自己的毕业设计内容有一种较为全面的认识,初步理解毕业设计任务与设计环节。二、毕业实习的方式毕业实习是毕业设计前的重要环节,与毕业设计工作紧密有关,毕业实习指导教师原则上应为毕业设计指导教师,毕业实习应紧密结合毕业设计课题进行。各试点分校应在毕业设计进行前,由毕业实习指导教师,按毕业设计课题的规定,认真选择若干生产技术先进、组织管理科学有序、与毕业设计题目有关的单位或施工现场组织实习。学生也可经毕业设计指导教师同意,持学校简介信自行联络与毕业设计题目有关的单位或施工工地实习。三、毕业实习内容1.学生对与毕业设计题目有关或相近的工程进行实地参观及调查研究;2.理解、掌握与毕业设计题目有关的状况和资料,提高对毕业设计题目的理解和认识;3.搜集有关的设计资料,为毕业设计做好必要的准备工作。四、毕业实习成果在毕业实习结束后规定学生撰写实习汇报。记录有关资料、数据及实习心得体会等。汇报规定内容翔实、语言流畅、观点明确,严禁抄袭。实习汇报不少于3000字。五、对学生的规定1.听取设计单位、施工单位和使用单位对与毕业设计有关项目的简介及评价。2.与各有关工程单位的工程技术人员和工程管理人员研究讨论,深入理解有关设计项目的使用功能规定、设计意图和施工特点等。3.阅读并搜集有关的设计计算书、施工图纸和参照资料文献。4.及时整顿实习收获,提高分析和处理工程实际问题的能力。5.在实习结束时,学生独立完毕毕业实习汇报。六、指导教师(一)指导教师条件:1.具有认真的工作态度和丰富的专业知识,熟悉电大教学状况。2.具有对应专业本科及以上学历,且有中级及以上专业技术职务,具有3年以上对应专业教学经历或实际工作经历。(二)指导教师职责:1.根据毕业设计和毕业实习的规定和安排,制定详细的毕业实习工作计划,并制定毕业实习任务书下达给学生。2.对学生毕业实习全过程进行指导,指导学生处理毕业实习中的有关问题。3.指导学生制定毕业实习汇报的写作计划、检查写作提纲、审阅学生实习汇报草稿、提出详细修改意见。指导学生阅读工程设计文献、图纸、计算书阐明书和工程协议等,推荐工程参照资料并指导学生阅读。4.针对学生毕业实习全过程体现,写出详细精确的评语,并给出初评成绩。(三)指导教师工作量:每位专职教师同步指导的各类学生数一般不超过30人,每位兼职(或业余)指导教师同步指导的各类学生数一般不超过20人。七、成绩考核及时间安排(一)成绩评估毕业实习成绩评估以优秀、良好、中、及格和不及格五级分制评估。实习成绩由指导教师根据学生参与毕业实习的工作状况和效果,撰写毕业实习汇报时综合运用专业知识的水平,在毕业实习过程中的体现以及实习单位的反馈意见,进行评估。参与实习的学生应独立完毕毕业实习汇报。凡有如下情形之一者为不及格:⑴未参与毕业实习活动;⑵毕业实习期间学生因故合计有三分之一时间未参与实习者;⑶未提交反应毕业实习成果的实习汇报;⑷汇报内容不完整,字数局限性3000字;⑸有抄袭、抄袭、下载、代写、代抄或其他弄虚作假行为的。凡毕业实习成绩未及格或规定重做者,可根据所在试点分校实践教学安排计划,在学籍有效期内进行(二)时间安排实习安排在毕业设计工作前进行,时间不得少于两周。八、成绩审核毕业实习成绩由市电大负责终审。分校、工作站将《毕业实习成绩登记表》、《毕业实习考核表》和实习汇报原件送市电大建筑学院终审,由市电大教师终审合格签字后,才算毕业实习合格。附件:1.重庆广播电视大学毕业实习考核表2.毕业实习成绩登记表重庆广播电视大学学生毕业...

1、当您付费下载文档后,您只拥有了使用权限,并不意味着购买了版权,文档只能用于自身使用,不得用于其他商业用途(如 [转卖]进行直接盈利或[编辑后售卖]进行间接盈利)。
2、本站所有内容均由合作方或网友上传,本站不对文档的完整性、权威性及其观点立场正确性做任何保证或承诺!文档内容仅供研究参考,付费前请自行鉴别。
3、如文档内容存在违规,或者侵犯商业秘密、侵犯著作权等,请点击“违规举报”。

碎片内容

2024年重庆广播电视大学毕业实习考核表附施工日记

您可能关注的文档

静心书店+ 关注
实名认证
内容提供者

专注于各类考试试卷和真题。

确认删除?
VIP
微信客服
  • 扫码咨询
会员Q群
  • 会员专属群点击这里加入QQ群
客服邮箱
回到顶部