电脑桌面
添加小米粒文库到电脑桌面
安装后可以在桌面快捷访问

宴会服务31条VIP专享VIP免费

宴会服务31条_第1页
1/6
宴会服务31条_第2页
2/6
宴会服务31条_第3页
3/6
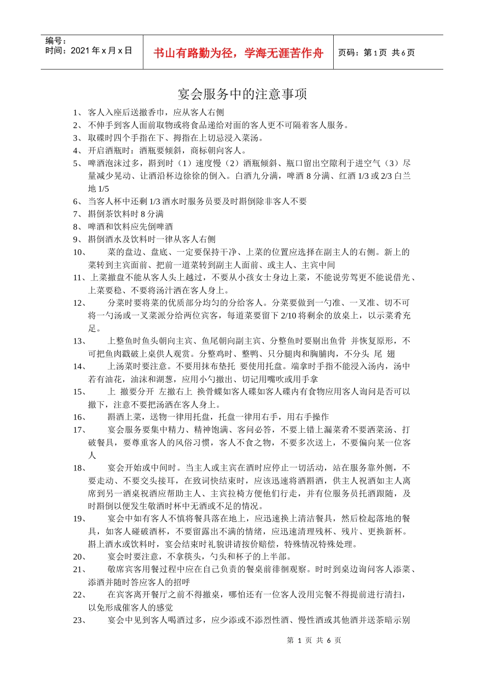
第1页共6页编号:时间:2021年x月x日书山有路勤为径,学海无涯苦作舟页码:第1页共6页宴会服务中的注意事项1、客人入座后送撤香巾,应从客人右侧2、不伸手到客人面前取物或将食品递给对面的客人更不可隔着客人服务。3、取碟时四个手指在下、拇指在上切忌浸入菜汤。4、开启酒瓶时:酒瓶要倾斜,商标朝向客人。5、啤酒泡沫过多,斟到时(1)速度慢(2)酒瓶倾斜、瓶口留出空隙利于进空气(3)尽量减少晃动、让酒沿杯边徐徐的倒入。白酒九分满,啤酒8分满、红酒1/3或2/3白兰地1/56、当客人杯中还剩1/3酒水时服务员要及时斟倒除非客人不要7、斟倒茶饮料时8分满8、啤酒和饮料应先倒啤酒9、斟倒酒水及饮料时一律从客人右侧10、菜的盘边、盘底、一定要保持干净、上菜的位置应选择在副主人的右侧。新上的菜转到主宾面前、把前一道菜转到副主人面前、或主人、主宾中间11、上菜撤盘不能从客人头上越过,不要从小孩女士身边上菜,不能说劳驾更不能说借光、上菜要稳、不要将汤汁洒在客人身上。12、分菜时要将菜的优质部分均匀的分给客人。分菜要做到一勺准、一叉准、切不可将一勺汤或一叉菜派分给两位宾客,每道菜要留下2/10将剩余的放桌上,以示菜肴充足。13、上整鱼时鱼头朝向主宾、鱼尾朝向副主宾、分整鱼时要剔出鱼骨并恢复原形,不可把鱼肉戳破上桌供人观赏。分整鸡时、整鸭、只分腿肉和胸脯肉,不分头尾翅14、上汤菜时要注意。不要用抹布垫托要使用托盘。端拿时手指不能浸入汤内,汤中若有油花,油沫和湖葱,应用小勺撤出、切记用嘴吹或用手拿15、上撤要分开左撤右上换骨蝶如客人碟如客人碟内有食物应用客人询问是否可以撤下,注意不要把汤洒在客人身上。16、斟酒上菜,送物一律用托盘,托盘一律用右手,用右手操作17、宴会服务要集中精力、精神饱满、客问必答,不要上错上漏菜肴不要洒菜汤、打破餐具,要尊重客人的风俗习惯,客人不食之物,不要多次送上,不要偏向某一位客人18、宴会开始或中间时。当主人或主宾在酒时应停止一切活动,站在服务靠外侧,不要走动、不要交头接耳,在致词快结束时,应该迅速将酒斟酒,供主人祝酒如主人离席到另一酒桌祝酒应帮助主人、主宾拉椅方便他们行走,并有位服务员托酒跟随,及时斟倒以便发生敬酒时杯中无酒或不足的情况。19、宴会中如有客人不慎将餐具落在地上,应迅速换上清洁餐具,然后检起落地的餐具,如客人碰破酒杯,不要留露出不满的情绪,应迅速清理残杯、残片、更换新杯。斟上酒水或饮料时,宴会结束时礼貌讲请按价赔偿,特殊情况特殊处理。20、宴会时要注意,不拿筷头,勺头和杯子的上半部。21、敬席宾客用餐过程中应在自己负责的餐桌前徘徊观察。时时到桌边询问客人添菜、添酒并随时答应客人的招呼22、在宾客离开餐厅之前不得撤桌,哪怕还有一位客人没用完餐不得提前进行清扫,以免形成催客人的感觉23、宴会中见到客人喝酒过多,应少添或不添烈性酒、慢性酒或其他酒并送茶暗示别第2页共6页第1页共6页编号:时间:2021年x月x日书山有路勤为径,学海无涯苦作舟页码:第2页共6页喝酒24、见到客人醉酒时要请客人到清爽的地方,送浓茶、温毛巾派主人看护并立即清理呕吐物品,撤赃餐具换新餐具,同时不忘招呼其他客人。25、征询客人点菜点饭时不能说“要饭吗?”同类似的话。因为要饭一词使人误解为乞讨的意思,应说您还用点什么?26、客人向服务员敬酒时,一般情况下不准喝酒,盛情难却时双手接过酒,放在显眼处说工作完后在说,然后换新杯斟酒回敬客人27、个别个人不礼貌时一定要保持冷静不要争吵如客人行为不轨时、报告领班主管处理28、客人感到菜凉时或有杂物,服务员应主动道歉、迅速到厨房加热征求客人意见、调换菜品视情况收费29、如不慎将菜汤洒在客人身上,应诚恳道歉用口布擦净桌面或铺上洁净口布遮盖,用香巾擦试客人身上的油污、请客人更衣免费给予洗涤30、如果客人带走餐具服务员要耐心给予解释给其台阶下,让其交出所带之物并注意此人下次做好防备31、如果客人之间发生矛盾争吵,服务员不应围观。要劝阻对方不能激化矛盾,征客人同意调换桌次主动为客人送上香巾、茶水让客人息怒互相谅解。一、二、三式服务一、保持如一是微笑二、...

1、当您付费下载文档后,您只拥有了使用权限,并不意味着购买了版权,文档只能用于自身使用,不得用于其他商业用途(如 [转卖]进行直接盈利或[编辑后售卖]进行间接盈利)。
2、本站所有内容均由合作方或网友上传,本站不对文档的完整性、权威性及其观点立场正确性做任何保证或承诺!文档内容仅供研究参考,付费前请自行鉴别。
3、如文档内容存在违规,或者侵犯商业秘密、侵犯著作权等,请点击“违规举报”。

碎片内容

宴会服务31条

确认删除?
VIP
微信客服
  • 扫码咨询
会员Q群
  • 会员专属群点击这里加入QQ群
客服邮箱
回到顶部