电脑桌面
添加小米粒文库到电脑桌面
安装后可以在桌面快捷访问

售前客服必学VIP免费

售前客服必学_第1页
1/16
售前客服必学_第2页
2/16
售前客服必学_第3页
3/16
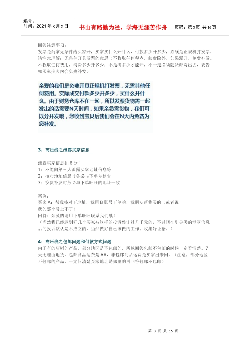
第1页共16页编号:时间:2021年x月x日书山有路勤为径,学海无涯苦作舟页码:第1页共16页售前客服必学售前客服为什么重要?我能说他非常影响搜索吗?还非常影响您店铺的销售额吗?还非常影响DSR吗?一张图看懂搜索。消费者在搜一个产品的时候,下面开始筛选。类目反作弊(作弊被抓的类目放错的等死啊,第一个筛选就不过)文本时间(标题属性详情文本等,上下架时间。当然这个上下架时间在天猫搜索里面是没啥用的,但是淘宝流量那么多,要吗?)卖家模型(询盘转化率,旺旺在线时长,访问深度,滞销商品数,客单价,回头率,店铺规则遵守),服务模型(退款率,纠纷率,投诉率,旺旺响应速度,旺旺回复率,物流速度)人气模型(转化率,收藏率(有效收藏,别刷),销售额(量),DSR,UV/PV,熟客率),个性化(补单刷单的注意了,人群标签混乱后,你懂的,手淘不知道你想吸引哪类买家了(针对单品),规则(这个就不多说了比如双11的打标的,排名肯定靠前些)这么多维度,亲您用心做好了几样呢!上面是非常重要的搜索维度,售前客服做好,可以解决掉哪些权重维度,来看:卖家模型里面:询盘转化率,回头率,旺旺在线时长),服务模型里面(旺旺响应速度,售前客服接待的好还能降低投诉率退款率纠纷率),人气模型(转化率,收藏率(售前客服要有意引导买家收藏),销售额,DSR).光一个售前客服,就影响搜索这么多因素!还觉得售前不重要吗?售前客服培训课程视频录制地址:https://peixun.tmall.com/lessonlibrary/videoCourseDetail.htm?spm=0.0.0.0.kz2gOL&lessonId=3142&type=1第2页共16页第1页共16页编号:时间:2021年x月x日书山有路勤为径,学海无涯苦作舟页码:第2页共16页一:售前客服必须要知道的高压线问题:1:高压线之未按约定时间发货案例:买家:今天发货吗?什么时候发货?回答注意事项:回答注意事项:不确定今天能不能发货就回答我们会在72小时内安排发货,但是这样下单率会低,那么回答,您付款后我们会快马加鞭的为您安排发货哦!如果回答今天发货,但是今天却没发,那么会引来投诉举例:亲爱的,我们仓库24小时加班轮班打包发货,一般24小时就可以发出去了哦!您放心购买哈,这些小问题交给我们,您就等着宝贝的到来吧!2:高压线之发票问题买家:买1件开发票吗?只买8元的东西开发票吗?开发票会加收税钱吗?发票和货物一起发吗?后期补发的话需要我出运费吗?第3页共16页第2页共16页编号:时间:2021年x月x日书山有路勤为径,学海无涯苦作舟页码:第3页共16页回答注意事项:发票是商家无条件给买家开,买家买什么开什么,付款多少开多少,必须是正规机打发票。请注意理解:无条件开具发票的意思(不收取任何税点,邮费除外,如果漏开,免费补发。不收取任何费用,消费多少开多少,不是满多少才能开,不一定必须随货邮寄出去,要告知买家多久内会免费补发)3:高压线之泄露买家信息泄露买家信息扣6分!1:不能向第三人泄露买家地址信息等2:核对地址信息时务必与下单号核对3:换货补发时务必与下单旺旺的地址一致案例:买家A:帮我核对下地址,我用B账号下单的,我朋友帮我买的(或者说我的那个号上不了)回答:亲爱的请用下单旺旺联系我们哦!(当然我已经遇到好几个买家被这样的投诉敲诈过几千元的,不过现在引导类的泄露信息后的投诉默认是不成立的,当然做好自己该做的工作。收集好证据。)4:高压线之包邮问题和付款方式问题由于有的店铺的产品,部分地区是不包邮的,所以回答包邮不包邮的时候一定看清楚。7天无理由退货,包邮商品运费是AA,非包邮商品运费是买家出来回。(注意,部分地区不包邮的产品,一定问清楚买家地址是哪里的再回答包邮不包邮)第4页共16页第3页共16页编号:时间:2021年x月x日书山有路勤为径,学海无涯苦作舟页码:第4页共16页问付款方式的:截图告诉买家,亲爱的您看看那个方便您就哪个方式付款哈,付款后我们会为您马不停蹄的安排发货哦!5:高压线之关闭订单和引导线下交易问题没有经过买家旺旺说需要关闭订单的话,都不能给买家关闭订单的哦!不能引导买家到线下交易或C店下单或其他非天猫店铺下单比如微信转账,比如京东下...

1、当您付费下载文档后,您只拥有了使用权限,并不意味着购买了版权,文档只能用于自身使用,不得用于其他商业用途(如 [转卖]进行直接盈利或[编辑后售卖]进行间接盈利)。
2、本站所有内容均由合作方或网友上传,本站不对文档的完整性、权威性及其观点立场正确性做任何保证或承诺!文档内容仅供研究参考,付费前请自行鉴别。
3、如文档内容存在违规,或者侵犯商业秘密、侵犯著作权等,请点击“违规举报”。

碎片内容

售前客服必学

确认删除?
VIP
微信客服
  • 扫码咨询
会员Q群
  • 会员专属群点击这里加入QQ群
客服邮箱
回到顶部