电脑桌面
添加小米粒文库到电脑桌面
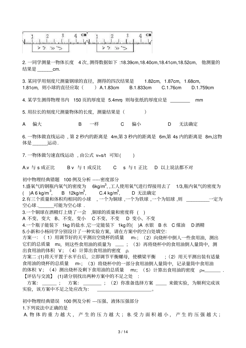
安装后可以在桌面快捷访问

中考物理易错题经典题(含答案)VIP免费

中考物理易错题经典题(含答案)_第1页
1/14
中考物理易错题经典题(含答案)_第2页
2/14
中考物理易错题经典题(含答案)_第3页
3/14
1/14中考物理易错题经典题(含答案)A.桨划水的推力B.水直接对船的推力C.人对船的推力D.水对桨的推力2.踢到空中的足球,受到哪些力的作用()A受到脚的作用力和重力B受到重力的作用C只受到脚的作有力D没有受到任何力的作用3.一辆汽车分别以6米/秒和4米/秒的速度运动时,它的惯性大小:()A.一样大;B.速度为4米/秒时大;C.速度为6米/秒时大;D.无法比较4.站在匀速行驶的汽车里的乘客受到几个力的作用()A.1个B.2个C.3个D.4个5.甲、乙两个同学沿相反的方向拉测力计,各用力200牛.则测力计的示数为()A、100牛B、200牛C、0牛D、400牛6.一物体受到两个力的作用,这两个力三要素完全相同,那么这两个力()A一定是平衡力B一定不是平衡力C可能是平衡力D无法判断7.体育课上,小明匀速爬杆小刚匀速爬绳。有关他们受到的摩擦力下面说法正确的是()A、因为爬杆时手握杆的压力大,所以小明受到的摩擦力一定大B、因为绳子粗糙,所以小刚受到的摩擦力一定大C、小明和小刚受到的摩擦力一定相等D、若小明的体重大,则他受到的摩擦力一定大8.如图所示,物体A在水平力F的作用下,静止在竖直墙壁上.当水平力减小为F/2时,物体A恰好沿竖直墙壁匀速下滑.此时物体A所受摩擦力的大小()A.减小为原来的1/2B.和原来一样C.增大为原来的2倍D.无法判断9.蹦极游戏是将一根有弹性的绳子一端系在身上,另一端固定在高处,从高处跳下,a是弹性绳自然下垂的位置,C点是游戏者所到达的最低点,游戏者从离开跳台到最低点的过程中,物体速度是如何变化的?_______________10.A、B两物体叠放在水平桌面上,在如图所示的三种情况下:①甲图中两物体均处于静止状态;②乙图中水平恒力F作用在B物体上,使A、B一起以2m/s的速度做匀速直线运动;③丙图中水平恒力F作用在B物体上,使A、B一起以20m/s的速度做匀速直线运动。比较上述三种情况下物体A在水平方向的受力情况,以下说法正确的是()2/14A、三种情况下,A在水平方向都不受力B三种情况下,A在水平方向都受力且受力相同C、①中A在水平方向不受力,②、③中A在水平方向都受力但受力不同D、①中A在水平方向不受力,②、③中A在水平方向都受力但受力相同11.饮料厂生产的饮料装瓶后,要在自动化生产线上用传送带传送。如图所示,一瓶饮料与传送带一起水平向左匀速运动,不计空气阻力。请在图中画出饮料瓶受力的示意图。(图中的A点表示重心)【例8】甲、乙两容器,甲容器中盛有硫酸,乙容器中盛有水,如图所示,已知甲、乙两容器底部受到的压力相等,比较两容器内液体的质量()A.硫酸的质量大于水的质量B.硫酸的质量等于水的质量C.硫酸的质量小于水的质量D.无法判断【例3】如图2,每个滑轮重10N,物体A重80N,不计绳重和摩擦,整个装置处于静止状态,求绳子的拉力F。【例4】如图5,体重500N的人,要将G=700N的吊篮匀速吊起,不计滑轮、绳重及摩擦。(1)如图5,人站在地面上,至少要用_______N的力拉绳。(2)如图6,人站在吊篮中至少要用_______N的力拉绳。初中物理经典错题100例---物体运动1.小明同学测某物体长度时,情景如图,则物体长度________cm.3/142.一同学测量一物体长度4次,测得数据如下:18.39cm,18.40cm,18.41cm,18.52cm,他测量的结果是______cm.3.某同学用刻度尺测量钢球的直径,测得的四次结果是1.82cm,1.87cm,1.68cm,1.81cm,则小球的直径应取()A.1.83cmB.1.833cmC.1.76cmD.1.759cm4.某学生测得物理书内150页的厚度是5.4mm,则每张纸的厚度应是mm5.用拉长的刻度尺测量物体的长度,测量结果是()A偏大B一样C偏小D无法确定6.一物体做直线运动,第2秒内的距离是4m,第3秒内的距离是6m,第4s内的距离是8m,这物体是______运动.7.一物体做匀速直线运动,由公式v=s/t可知()A.v与s成正比Bv与t成反比Cs与t正比D以上说法都不对初中物理经典错题100例及分析-----密度部分1.盛氧气的钢瓶内氧气的密度为6kg/m3,,工人使用氧气进行焊接用去了1/3,瓶内氧气的密度为()A6kg/m3,B12kg/m3,C.4kg/m3,D无法确定2.有三个质量和体积均相同的小球,一个为铜球,一个为铁球,一个为铝球,则_________一定为空心球.______可能为空心球.3.一个铜球在酒精灯上烧了一会,铜球的质量和密度将...

1、当您付费下载文档后,您只拥有了使用权限,并不意味着购买了版权,文档只能用于自身使用,不得用于其他商业用途(如 [转卖]进行直接盈利或[编辑后售卖]进行间接盈利)。
2、本站所有内容均由合作方或网友上传,本站不对文档的完整性、权威性及其观点立场正确性做任何保证或承诺!文档内容仅供研究参考,付费前请自行鉴别。
3、如文档内容存在违规,或者侵犯商业秘密、侵犯著作权等,请点击“违规举报”。

碎片内容

中考物理易错题经典题(含答案)

爱的疯狂+ 关注
实名认证
内容提供者

该用户很懒,什么也没介绍

相关文档

确认删除?
VIP
微信客服
  • 扫码咨询
会员Q群
  • 会员专属群点击这里加入QQ群
客服邮箱
回到顶部