电脑桌面
添加小米粒文库到电脑桌面
安装后可以在桌面快捷访问

(浙江选考)高考生物新导学大一轮复习 第18讲 遗传信息的传递和表达(含解析)讲义-人教版高三全册生物教案VIP免费

(浙江选考)高考生物新导学大一轮复习 第18讲 遗传信息的传递和表达(含解析)讲义-人教版高三全册生物教案_第1页
1/30
(浙江选考)高考生物新导学大一轮复习 第18讲 遗传信息的传递和表达(含解析)讲义-人教版高三全册生物教案_第2页
2/30
(浙江选考)高考生物新导学大一轮复习 第18讲 遗传信息的传递和表达(含解析)讲义-人教版高三全册生物教案_第3页
3/30
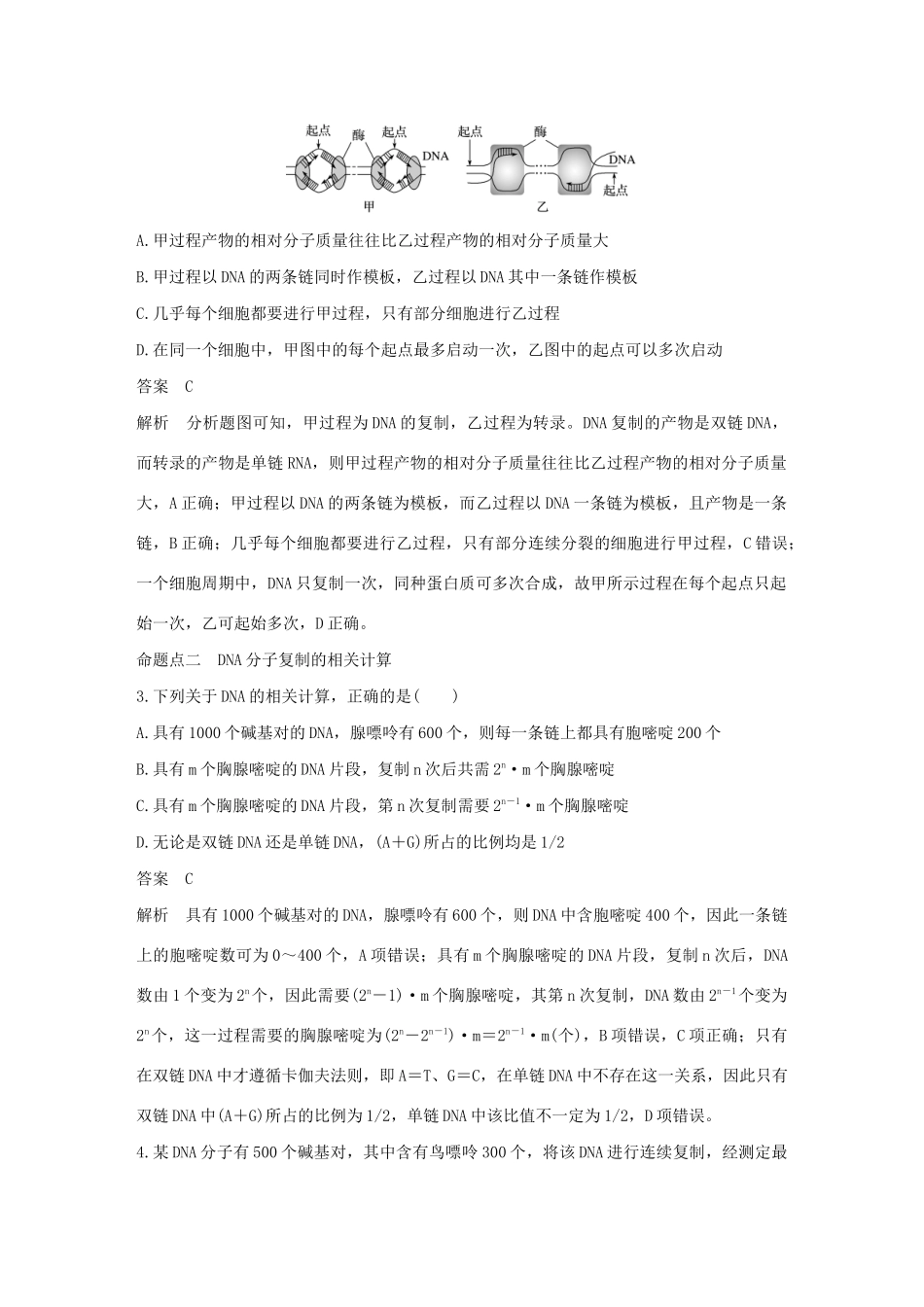
第18讲遗传信息的传递和表达[考纲要求]1.DNA分子的复制(b)。2.活动:探究DNA的复制过程(c)。3.DNA的功能(a)。4.DNA与RNA的异同(b)。5.转录、翻译的概念和过程(b)。6.遗传密码、中心法则(b)。7.基因的概念(b)。8.复制、转录和翻译的异同(b)。考点一DNA分子的复制DNA分子复制的时间、场所、条件、特点和意义概念以亲代DNA为模板合成子代DNA的过程时间有丝分裂的间期和减数第一次分裂前的间期场所(1)真核生物:主要在细胞核内,线粒体和叶绿体内也可进行;(2)原核生物:主要在拟核;(3)DNA病毒:在活的宿主细胞内条件模板:亲代DNA的两条链;原料:游离的4种脱氧核苷酸;能量来源:细胞呼吸产生的ATP;酶:解旋酶、DNA聚合酶等原则碱基互补配对原则过程解旋→合成与母链互补的子链→形成子代DNA分子特点边解旋边复制;半保留复制结果1个DNA分子→2个DNA分子意义将遗传信息从亲代传给了子代,保持了前后代遗传信息的连续性(1)DNA复制遵循碱基互补配对原则,新合成的DNA分子中两条链均是新合成的(×)(2)DNA双螺旋结构全部解旋后,开始DNA的复制(×)(3)单个脱氧核苷酸在DNA酶的作用下连接合成新的子链(×)(4)DNA复制时,严格遵循A—U、C—G的碱基互补配对原则(×)(5)位于高度螺旋化的染色体上的DNA往往难以复制(√)(6)一个核DNA分子在一个细胞周期内只能复制一次(√)(7)DNA复制时通过多起点双向复制可提高复制的效率(√)(8)DNA的解旋需破坏氢键,使碱基暴露,DNA聚合酶的作用是催化形成氢键(×)如图为真核生物染色体上DNA分子复制过程示意图,思考回答:(1)图中显示DNA分子复制是从多个起点开始的,但并非同时进行。(2)图中显示DNA分子复制是边解旋边双向复制的。(3)真核生物的这种复制方式的意义在于提高了复制速率。(4)一个细胞周期中每个起点一般只起始1次,若为转录时解旋,则每个起点可起始多次。命题点一DNA分子的复制过程和特点1.下列关于DNA复制的叙述中,正确的是()A.需要解开DNA的双螺旋结构B.以DNA分子的一条链作为模板C.以4种游离的核糖核苷酸作为原料D.A与U互相配对,G与C互相配对答案A解析DNA复制过程中,需要在相关酶的作用下进行解旋,以解旋的两条链为模板,以4种游离的脱氧核苷酸为原料,按A与T、G与C的配对原则合成子链。2.(2018·台州模拟)甲、乙两图分别代表人体细胞核内的两个生理过程。下列叙述错误的是()A.甲过程产物的相对分子质量往往比乙过程产物的相对分子质量大B.甲过程以DNA的两条链同时作模板,乙过程以DNA其中一条链作模板C.几乎每个细胞都要进行甲过程,只有部分细胞进行乙过程D.在同一个细胞中,甲图中的每个起点最多启动一次,乙图中的起点可以多次启动答案C解析分析题图可知,甲过程为DNA的复制,乙过程为转录。DNA复制的产物是双链DNA,而转录的产物是单链RNA,则甲过程产物的相对分子质量往往比乙过程产物的相对分子质量大,A正确;甲过程以DNA的两条链为模板,而乙过程以DNA一条链为模板,且产物是一条链,B正确;几乎每个细胞都要进行乙过程,只有部分连续分裂的细胞进行甲过程,C错误;一个细胞周期中,DNA只复制一次,同种蛋白质可多次合成,故甲所示过程在每个起点只起始一次,乙可起始多次,D正确。命题点二DNA分子复制的相关计算3.下列关于DNA的相关计算,正确的是()A.具有1000个碱基对的DNA,腺嘌呤有600个,则每一条链上都具有胞嘧啶200个B.具有m个胸腺嘧啶的DNA片段,复制n次后共需2n·m个胸腺嘧啶C.具有m个胸腺嘧啶的DNA片段,第n次复制需要2n-1·m个胸腺嘧啶D.无论是双链DNA还是单链DNA,(A+G)所占的比例均是1/2答案C解析具有1000个碱基对的DNA,腺嘌呤有600个,则DNA中含胞嘧啶400个,因此一条链上的胞嘧啶数可为0~400个,A项错误;具有m个胸腺嘧啶的DNA片段,复制n次后,DNA数由1个变为2n个,因此需要(2n-1)·m个胸腺嘧啶,其第n次复制,DNA数由2n-1个变为2n个,这一过程需要的胸腺嘧啶为(2n-2n-1)·m=2n-1·m(个),B项错误,C项正确;只有在双链DNA中才遵循卡伽夫法则,即A=T、G=C,在单链DNA中不存在这一关系,因此只有双链DNA中(A+G)所占的比例为1/2,单链DNA中该比值不一定为1/2,D项错误。4.某DNA分子有500个碱基...

1、当您付费下载文档后,您只拥有了使用权限,并不意味着购买了版权,文档只能用于自身使用,不得用于其他商业用途(如 [转卖]进行直接盈利或[编辑后售卖]进行间接盈利)。
2、本站所有内容均由合作方或网友上传,本站不对文档的完整性、权威性及其观点立场正确性做任何保证或承诺!文档内容仅供研究参考,付费前请自行鉴别。
3、如文档内容存在违规,或者侵犯商业秘密、侵犯著作权等,请点击“违规举报”。

碎片内容

(浙江选考)高考生物新导学大一轮复习 第18讲 遗传信息的传递和表达(含解析)讲义-人教版高三全册生物教案

您可能关注的文档

;绿洲书城+ 关注
实名认证
内容提供者

从事历史教学,热爱教育,高度负责。

确认删除?
VIP
微信客服
  • 扫码咨询
会员Q群
  • 会员专属群点击这里加入QQ群
客服邮箱
回到顶部