电脑桌面
添加小米粒文库到电脑桌面
安装后可以在桌面快捷访问

高中生物 第26课 生态系统的结构和功能教案 新人教版必修3VIP免费

高中生物 第26课 生态系统的结构和功能教案 新人教版必修3_第1页
1/11
高中生物 第26课 生态系统的结构和功能教案 新人教版必修3_第2页
2/11
高中生物 第26课 生态系统的结构和功能教案 新人教版必修3_第3页
3/11
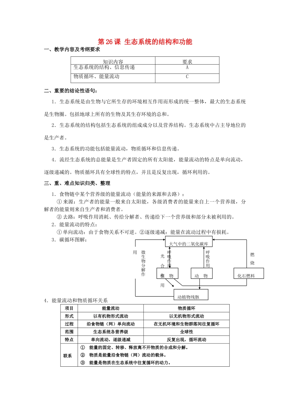
第26课生态系统的结构和功能一、教学内容及考纲要求二、重要的结论性语句:1.生态系统是由生物与它所生存的环境相互作用而形成的统一整体,最大的生态系统是生物圈。包括地球上所有的生物及其生存环境的总和。2.生态系统的结构包括生态系统的组成成分以及营养结构。生态系统中占主导地位的是生产者。3.生态系统的功能包括能量流动,物质循环和信息传递。4.流经生态系统的总能量是生产者固定的所有太阳能,能量流动的特点是单向流动,逐级递减的。物质循环具有全球性的特点,并且是反复出现,循环利用的。三、重、难点知识归类、整理1.食物链中某个营养级的能量流动(能量的来源和去路):①来源:生产者的能量一般来自太阳能,各级消费者的能量来自上一个营养级,分解者的能量则来自生产者和消费者。②去路:呼吸作用消耗、传给分解者、传递给下一个营养级和部分未被利用的。2.能量流动的特点:①单向流动:由于食物关系不可逆。②逐级递减:能量在流动过程中有损耗。3.碳循环图解:4.能量流动和物质循环关系项目能量流动物质循环形式以有机物形式流动以无机物形式流动过程沿食物链(网)单向流动在无机环境和生物群落间往复循环范围生态系统各营养级全球性特点单向流动,逐级递减反复出现,循环流动联系①能量的固定、转移、释放离不开物质的合成和分解。②物质是能量沿食物链(网)流动的载体。③能量是物质在生态系统中往复循环的动力。知识内容要求生态系统的结构、信息传递A物质循环、能量流动C大气中的二氧化碳库微生物分解作用植物动物化石燃料动植物残骸燃烧光合作用呼吸作用呼吸作用5.运用生态系统的营养结构分析时,应注意以下几点:(1)弄清食物网中有几条食物链,要从生产者数起,到最高营养级为止。(2)注意生物所处的营养级与消费的级别是不一致的,一条食物链中生物所处的消费者级别比营养级的级别少一级,在食物网中,某生物营养级的级别也不是一成不变的。(3)弄清食物网中,某生物数量的变动对其他生物的影响。6.运用能量流动的原理分析时,应注意以下几点:(1)搞清楚能量流动的起点。(2)知道流经生态系统的总能量是生产者所固定的太阳能的总量。(3)能量流动的渠道是顺着食物链和食物网进行的。(4)能量流动的特点:单向流动、逐级递减的,传递效率约为10%-20%。(5)根据传递效率分析食物链的能量消耗:生产者————消费者消耗最少------选最短食物链和最大传递效率20%消耗最多------选最长食物链和最小传递效率10%7.运用物质循环的原理进行分析时,应注意以下几点(1)物质循环中的物质是指构成生物体的基本元素(2)基本元素进入生物群落的途径,主要通过光合作用,也可以通过化能合成作用。(3)基本元素由生物群落回到无机环境的途径,主要是呼吸作用。(4)基本元素在生物群落中的传递,主要是靠食物链和食物网。四、例题解析:例1:要使动物长时间存活在一个处于平衡状态的封闭的生态系统中,必须提供()A.氧气B.水C.足够的有机物D.太阳能例2:识图作答:(1)写出①②③④的生理过程及⑤产生CO2的方式。①____________②___________③____________④____________⑤____________(2)碳在无机环境与生物群落之间以___________形式进行循环。(3)碳循环中最简单的循环途径是在_____________和大气之间的循环。例3:下列属于生态系统功能过程描述的是()①生产者的遗体.残枝.败叶中的能量被分解者利用,经其呼吸作用消耗②在植物→鼠→蛇这条食物链中,鼠是初级消费者.第二营养级③蜜蜂发现蜜源时,就会通过"跳舞"动作"告诉"同伴去采蜜④根瘤菌将大气的氮气转化成为无机氮的化合物被植物利用,最后重新回到大气中A.①②③B.①③④C.①②④D.②③④课堂练习一、单选题:1、下列有关生态系统能量流动的叙述中,不正确的是()A、能量流动是单向的,不可逆转的B、食物链越短,可供最高营养级消费的能量越多C、初级消费者越多,次级消费者获得的能量越少D、营养级越多,散失的能量越多2、根据生态学原理,要使能量流经食物链的总耗量最少,人们应采取下列哪一种食物结构()A、以禽类、蛋类为主B、以淡水养殖的鱼虾为主C...

1、当您付费下载文档后,您只拥有了使用权限,并不意味着购买了版权,文档只能用于自身使用,不得用于其他商业用途(如 [转卖]进行直接盈利或[编辑后售卖]进行间接盈利)。
2、本站所有内容均由合作方或网友上传,本站不对文档的完整性、权威性及其观点立场正确性做任何保证或承诺!文档内容仅供研究参考,付费前请自行鉴别。
3、如文档内容存在违规,或者侵犯商业秘密、侵犯著作权等,请点击“违规举报”。

碎片内容

高中生物 第26课 生态系统的结构和功能教案 新人教版必修3

您可能关注的文档

确认删除?
VIP
微信客服
  • 扫码咨询
会员Q群
  • 会员专属群点击这里加入QQ群
客服邮箱
回到顶部