电脑桌面
添加小米粒文库到电脑桌面
安装后可以在桌面快捷访问

卫生院绩效工资制度VIP免费

卫生院绩效工资制度_第1页
1/11
卫生院绩效工资制度_第2页
2/11
卫生院绩效工资制度_第3页
3/11
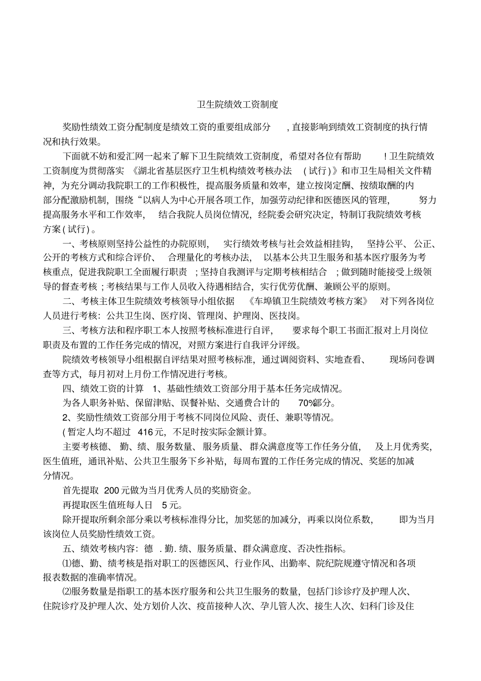
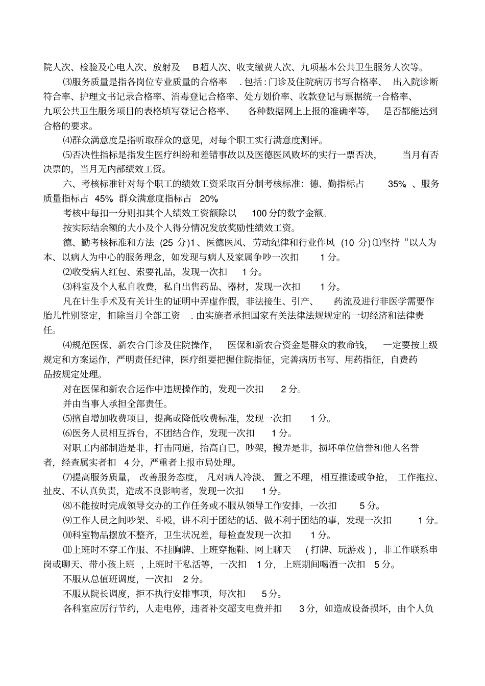
卫生院绩效工资制度奖励性绩效工资分配制度是绩效工资的重要组成部分,直接影响到绩效工资制度的执行情况和执行效果。下面就不妨和爱汇网一起来了解下卫生院绩效工资制度,希望对各位有帮助!卫生院绩效工资制度为贯彻落实《湖北省基层医疗卫生机构绩效考核办法(试行)》和市卫生局相关文件精神,为充分调动我院职工的工作积极性,提高服务质量和效率,建立按岗定酬、按绩取酬的内部分配激励机制,围绕“以病人为中心开展各项工作,加强劳动纪律和医德医风的管理,努力提高服务水平和工作效率,结合我院人员岗位情况,经院委会研究决定,特制订我院绩效考核方案(试行)。一、考核原则坚持公益性的办院原则,实行绩效考核与社会效益相挂钩,坚持公平、公正、公开的考核方式和综合评价、合理量化的考核办法,以基本公共卫生服务和基本医疗服务为考核重点,促进我院职工全面履行职责;坚持自我测评与定期考核相结合;做到随时能接受上级领导的督查考核;考核结果与工作人员收入待遇相结合,实行优劳优酬、兼顾公平的原则。二、考核主体卫生院绩效考核领导小组依据《车埠镇卫生院绩效考核方案》对下列各岗位人员进行考核:公共卫生岗、医疗岗、管理岗、护理岗、医技岗。三、考核方法和程序职工本人按照考核标准进行自评,要求每个职工书面汇报对上月岗位职责及布置的工作任务完成的情况,对照方案进行自我评分评级。院绩效考核领导小组根据自评结果对照考核标准,通过调阅资料、实地查看、现场问卷调查等方式,每月初对上月份工作情况进行考核。四、绩效工资的计算1、基础性绩效工资部分用于基本任务完成情况。为各人职务补贴、保留津贴、误餐补贴、交通费合计的70%部分。2、奖励性绩效工资部分用于考核不同岗位风险、责任、兼职等情况。(暂定人均不超过416元,不足时按实际金额计算。主要考核德、勤、绩、服务数量、服务质量、群众满意度等工作任务分值,及上月优秀奖,医生值班,通讯补贴、公共卫生服务下乡补贴,每周布置的工作任务完成的情况、奖惩的加减分情况。首先提取200元做为当月优秀人员的奖励资金。再提取医生值班每人日5元。除开提取所剩余部分乘以考核标准得分比,加奖惩的加减分,再乘以岗位系数,即为当月该岗位人员奖励性绩效工资。五、绩效考核内容:德.勤.绩、服务质量、群众满意度、否决性指标。⑴德、勤、绩考核是指对职工的医德医风、行业作风、出勤率、院纪院规遵守情况和各项报表数据的准确率情况。⑵服务数量是指职工的基本医疗服务和公共卫生服务的数量,包括门诊诊疗及护理人次、住院诊疗及护理人次、处方划价人次、疫苗接种人次、孕儿管人次、接生人次、妇科门诊及住院人次、检验及心电人次、放射及B超人次、收支缴费人次、九项基本公共卫生服务人次等。⑶服务质量是指各岗位专业质量的合格率.包括:门诊及住院病历书写合格率、出入院诊断符合率、护理文书记录合格率、消毒登记合格率、处方划价率、收款登记与票据统一合格率、九项公共卫生服务项目的表格填写登记合格率、各种数据网上上报的准确率等,是否都能达到合格的要求。⑷群众满意度是指听取群众的意见,对每个职工实行满意度测评。⑸否决性指标是指发生医疗纠纷和差错事故以及医德医风败坏的实行一票否决,当月有否决票的,当月无内部绩效工资。六、考核标准针对每个职工的绩效工资采取百分制考核标准:德、勤指标占35%、、服务质量指标占45%、群众满意度指标占20%。考核中每扣一分则扣其个人绩效工资额除以100分的数字金额。按实际结余额的大小及个人得分情况发放奖励性绩效工资。德、勤考核标准和方法(25分)1、医德医风、劳动纪律和行业作风(10分)⑴坚持“以人为本、以病人为中心的服务理念,如发现与病人及家属争吵一次扣1分。⑵收受病人红包、索要礼品,发现一次扣1分。⑶科室及个人私自收费,私自出售药品、器材,发现一次扣1分。凡在计生手术及有关计生的证明中弄虚作假,非法接生、引产、药流及进行非医学需要作胎儿性别鉴定,扣除当月全部工资.由实施者承担国家有关法律法规规定的一切经济和法律责任。⑷规范医保、新农合门诊及住院操作,医保和新农合资金是群众的救命钱,一定要按上级规定和方案...

1、当您付费下载文档后,您只拥有了使用权限,并不意味着购买了版权,文档只能用于自身使用,不得用于其他商业用途(如 [转卖]进行直接盈利或[编辑后售卖]进行间接盈利)。
2、本站所有内容均由合作方或网友上传,本站不对文档的完整性、权威性及其观点立场正确性做任何保证或承诺!文档内容仅供研究参考,付费前请自行鉴别。
3、如文档内容存在违规,或者侵犯商业秘密、侵犯著作权等,请点击“违规举报”。

碎片内容

卫生院绩效工资制度

您可能关注的文档

确认删除?
VIP
微信客服
  • 扫码咨询
会员Q群
  • 会员专属群点击这里加入QQ群
客服邮箱
回到顶部