电脑桌面
添加小米粒文库到电脑桌面
安装后可以在桌面快捷访问

光纤通信复习题VIP免费

光纤通信复习题_第1页
1/9
光纤通信复习题_第2页
2/9
光纤通信复习题_第3页
3/9
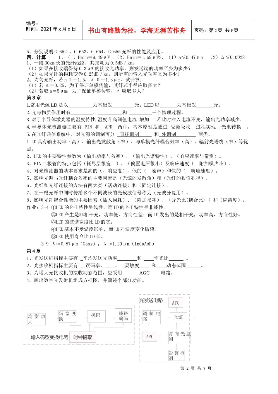
第1页共9页编号:时间:2021年x月x日书山有路勤为径,学海无涯苦作舟页码:第1页共9页《光纤通信》自测题第一章一、填空题通信是光纤为传输媒质。以光波为载波的通信方式。目前光纤通信所用光波的波长有三个,它们是0.85μm、1.31μm和1.55μm。光纤通信所使用的波段位于电磁波谱中的近红外区区波长范围为0.7~1.7μm二.选择题(有一个或者多个答案)1.目前光纤通信常用的窗口有(ACD)。A、0.85μmB、2μmC、1.31μmD、1.55μm2.目前纤光通信常用的光源有(AB)。A、LEDB、LDC、PCMD、PDH3.光纤通信是以光波为载波,以(C)为传播介质的通信方式。A、电缆B、无线电磁波C、光纤D、红外线三、简答题1.光纤通信有哪些优点?2为什么说光纤通信比电缆通信的容量大?3纤通信系统由哪几部分组成?简述各部分作用。答案1、通信容量大,中继距离长,保密性能好,抗电磁干扰,体积小、重量轻、便于施工和维护,价格低廉。2、光纤通信的载波是光波,电缆通信的载波是电波。虽然光波和电波都是电磁波,但频率差别很大。光纤通信用的近红外光(波长约1μm)的频率(约300THz)比电波(波长为0.1m~1mm)的频率(3~300GHz)高三个数量级以上。载波频率越高,频带宽度越宽,因此信息传输容量越大。第2章一、填空题:1.光纤中的纤芯折射率必须大于包层折射率,单模光纤和多模光纤中中两者的相对折射率差一般分别为0.3%~0.6%和1%~2%。。2.单模光纤纤芯直径一般为8~10μm,多模光纤纤芯直径为50~80μm,光纤包层直径一般为125μm。3.光纤通信的最低损耗波长是(1.55μm),零色散波长是(1.31μm)。4.单模光纤中不存在(模间)色散,仅存在(模内)色散,具体来讲,可分为(材料色散)和(波导色散)。5、光缆大体上都是由(缆芯)、(加强元件)和(护层)三部分组成的。6、允许单模传输的最小波长称为(截止波长)。7、数值孔径(NA)越大,光纤接收光线的能力就越(强),光纤与光源之间的耦合效率就越(高)。二、选择题(多选)1、ABD2、B3、AD4、BC1、从横截面上看,光纤基本上由3部分组成:(A)、(B)、(D)。A、折射率较高的芯区B、折射率较低的包层C、折射率较低的涂层D、外面的涂层E、外面的包层2、单模光纤只能传输一个模式,即(B),称为光纤的基模。A、HE00模B、HE11模C、HE10模D、HE01模3、限制光纤传输容量(BL积)的两个基本因素是()和()。A、光纤色散B、光纤折射C、光纤衰减D、光纤损耗三、简述题1、典型光纤由几部分组成?各部分的作用是什么?2、为什么包层的折射率必须小于纤芯的折射率?3、光纤损耗主要有几种原因?其对光纤通信系统有何影响?4、光纤色散主要有几种类型?其对光纤通信系统有何影响?第2页共9页第1页共9页扰码线路编码调制电路光源背向光监测码型变换均衡放大输入码型变换电路APCATC光发送电路时钟提取告警检测编号:时间:2021年x月x日书山有路勤为径,学海无涯苦作舟页码:第2页共9页5、分别说明G.652、G.653、G.654、G.655光纤的性能及应用。四、计算1、(1)Pmin=9.49μW(2)Pmin=1.69μW2、(1)a≤0.47μm(2)Δ≤0.00221、一段30km长的光纤线路,其损耗为0.5dB/km。(1)如果在接收端保持0.3μW的接收光功率,则发送端的功率至少为多少?(2)如果光纤的损耗变为0.25dB/km,则所需的输入光功率又为多少?2、均匀光纤,若n1=1.5,λ0=1.3μm,试计算:(1)若Δ=0.25,为了保证单模传输,其纤芯半径应取多大?(2)若取a=5μm,为了保证单模传输,Δ应取多大?第3章1.常用光源LD是以为基础发光。LED以为基础发光。2.光与物质作用时有、和三个物理过程。3.对于半导体激光器的温度特性,温度升高阈值电流增加若此时注入电流不变,输出光功率减少.4.半导体光检测器主要有PIN和APD两种,基本原理是通过受激吸收过程实现光电转换。5.在光纤通信系统中,对光源的调制可分直接调制和外调制两类。1.LD具有输出功率(高)、输出光发散角(窄)、与单模光纤耦合效率(高)、辐射光谱线(窄)等优点。2、LED的主要特性参数为(输出功率与效率)、(输出光谱特性)、(响应速率与带宽)。3、PIN二极管的特点包括(耗尽层很宽)、(偏置...

1、当您付费下载文档后,您只拥有了使用权限,并不意味着购买了版权,文档只能用于自身使用,不得用于其他商业用途(如 [转卖]进行直接盈利或[编辑后售卖]进行间接盈利)。
2、本站所有内容均由合作方或网友上传,本站不对文档的完整性、权威性及其观点立场正确性做任何保证或承诺!文档内容仅供研究参考,付费前请自行鉴别。
3、如文档内容存在违规,或者侵犯商业秘密、侵犯著作权等,请点击“违规举报”。

碎片内容

光纤通信复习题

确认删除?
VIP
微信客服
  • 扫码咨询
会员Q群
  • 会员专属群点击这里加入QQ群
客服邮箱
回到顶部