电脑桌面
添加小米粒文库到电脑桌面
安装后可以在桌面快捷访问

中药化学成分的预试验VIP免费

中药化学成分的预试验_第1页
1/8
中药化学成分的预试验_第2页
2/8
中药化学成分的预试验_第3页
3/8
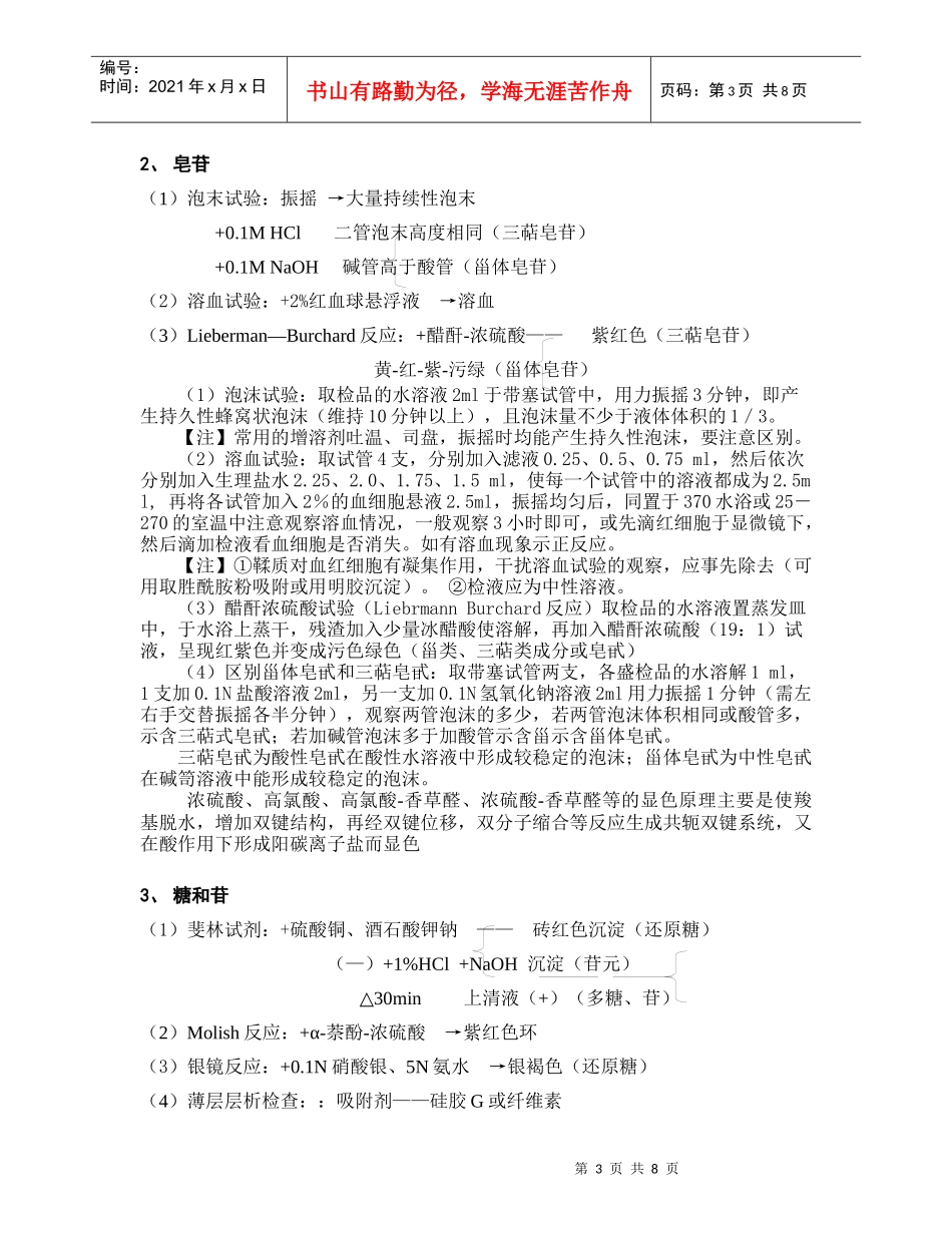
第1页共8页编号:时间:2021年x月x日书山有路勤为径,学海无涯苦作舟页码:第1页共8页中药化学成分的预试验系统预试法——应用一些简单的定性试验,对中药中所含各类化学成分作全面检查。单项预试法——根据需要,有重点的检查某类成分或某药效成分。方法:试管反应+薄层层析检查中草药主要来源于植物。植物的化学成分较复杂,有些成分是植物所共有的,如纤维素、蛋白质、油脂、淀粉、糖类、色素等。有些成分仅是某些植物所特有的,如生物碱类、甙类、挥发油、有机酸、鞣质等。各类化学成分均具有一定的特性,一般可由药材的外观、色、嗅、味等作为初步检查判断的手段之一。如药材样品折断后,断面不油点或挤压后有油迹者,多含油脂或挥发油;有粉层的多含淀粉、糖类;嗅之有特殊气味者,大多含有挥发油、香豆精、内酯;有甜奈者多含糖类;味苦者大多含生物碱、甙类、苦味质;味酸者含有有机酸;味涩者多含有鞣质等等。中草药所含化学成分均为多类的混合物,分析时常常互相干扰,不易得到正确结果。因此需根据中草药所含各种化学成分的溶解度、酸碱度、极性等理化性质,再用各类成分的鉴别反应加以鉴别。一、预试溶液的制备1、水提取液——糖、多糖、有机酸、皂苷、酚类、鞣质、氨基酸、多肽、蛋白质……2、乙醇提取液——酚类、鞣质、有机酸、香豆素、强心苷、黄酮、蒽醌、甾体……3、5%HCl-乙醇提取液——生物碱4、石油醚提取液——甾体、萜类、脂肪油……(一)鉴别注意事项1.根据各灰成分不同性质,选用适宜的溶剂提取,以保证等成分能被提取出来。2.检品提取液的浓度应足以达到各该反应的灵敏度。3.检品提取液的酸碱度(pH)值应不致影响鉴别反应中所需要的pH值。相差甚大时应事先调节。4.提取液较深时,常易影响观察鉴别反应的效果,此时可适当稀释,或进一步提纯。5.鉴别反应时应注意防止多类成分的相互干扰,以免出现假阳性,或颜色不正等情况。最好在化学鉴别的同时,做空白试验和对照试验(用已知含某类成分的中草药或纯品做阳性对照)。6.在鉴别试验中,如果某一类成分的几个鉴别反应结果不一致时(即有的呈阳性反应,有的呈阴性)则应进行全面分析。首先应注意呈阳性反应的试验是否属于该类成分的专一反应,否则应检查其他类成分能否产生该反应,从多方面加以判断。但也应注意,某些反应只能对某一类成分中的某个化学基团呈性反应,如检查黄酮类的盐酸――镁粉试验,它只对黄酮类中的羟基黄酮类(黄酮醇类)反应明显,其余类的黄酮类则不甚明显,但也不能轻易否定不是黄酮类,为了避免孤立和片面第2页共8页第1页共8页编号:时间:2021年x月x日书山有路勤为径,学海无涯苦作舟页码:第2页共8页的下结论,一定要全面考虑综合分析。中草药化学成分一般鉴别试验屯只是一个初步判断,最后确证尚需进一步提纯,以鉴定后才能予以肯定。(二)鉴别方法1、氨基酸、多肽、蛋白质(1)加热沉淀试验:加热煮沸→混浊或沉淀(蛋白质)+5%H2SO4(不加热)→混浊或沉淀(2)双缩脲反应:+40%NaOH,1%CuSO4→紫色、红色或紫红色(多肽、蛋白质)(3)茚三酮反应:+0.2%茚三酮试液→蓝或蓝紫色(氨基酸、多肽、蛋白质)(4)吲哚醌反应:+吲哚醌试液→各种颜色(氨基酸)(5)Millon反应:+Hg,H2NO2→红色(蛋白质分子中有酪氨酸组成)(6)Hopkins-Cole反应:+乙醛酸,浓硫酸→各色(蛋白质分子中有色氨酸组成)(7)氨基酸的薄层层析检查:吸附剂——硅胶G展开剂——n-BuOH,n-BuOH:HAc:H2O显色剂——0.25%茚三酮试液→紫红色斑点(1)加热或矿酸试验:取检品的水溶液1ml于试管中,加热至沸或加5%盐酸,如发生混浊或有沉淀示含有水溶性蛋白质。(2)缩二脲试验:取检品的水溶液1ml,加10%氧化钠溶液2滴,充分摇匀,逐渐加入硫酸铜试液,随加摇匀,注意观察,如呈现紫色或紫红色示可能含有蛋白质和氨基酸。凡蛋白质结构中含有两个或两个以上肽键(-CONH-)者均有此反应,能在碱性溶液中与Cu2+生成仙络合物,呈现一系列的颜色反应,二肽呈蓝色,三肽呈紫色,加肽以上呈红色,肽键越多颜色越红。(3)茚三酮试验,取检品的水溶液1ml,加入茚三酮试液2-3滴,加热煮沸4-5分...

1、当您付费下载文档后,您只拥有了使用权限,并不意味着购买了版权,文档只能用于自身使用,不得用于其他商业用途(如 [转卖]进行直接盈利或[编辑后售卖]进行间接盈利)。
2、本站所有内容均由合作方或网友上传,本站不对文档的完整性、权威性及其观点立场正确性做任何保证或承诺!文档内容仅供研究参考,付费前请自行鉴别。
3、如文档内容存在违规,或者侵犯商业秘密、侵犯著作权等,请点击“违规举报”。

碎片内容

中药化学成分的预试验

教育教学文库+ 关注
实名认证
内容提供者

本店有大量的教育教学资料,课件

确认删除?
VIP
微信客服
  • 扫码咨询
会员Q群
  • 会员专属群点击这里加入QQ群
客服邮箱
回到顶部