电脑桌面
添加小米粒文库到电脑桌面
安装后可以在桌面快捷访问

XXXX年信息系统管理工程师考试资料VIP免费

XXXX年信息系统管理工程师考试资料_第1页
1/21
XXXX年信息系统管理工程师考试资料_第2页
2/21
XXXX年信息系统管理工程师考试资料_第3页
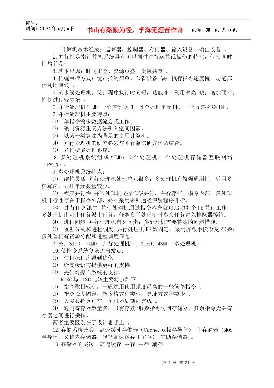
3/21
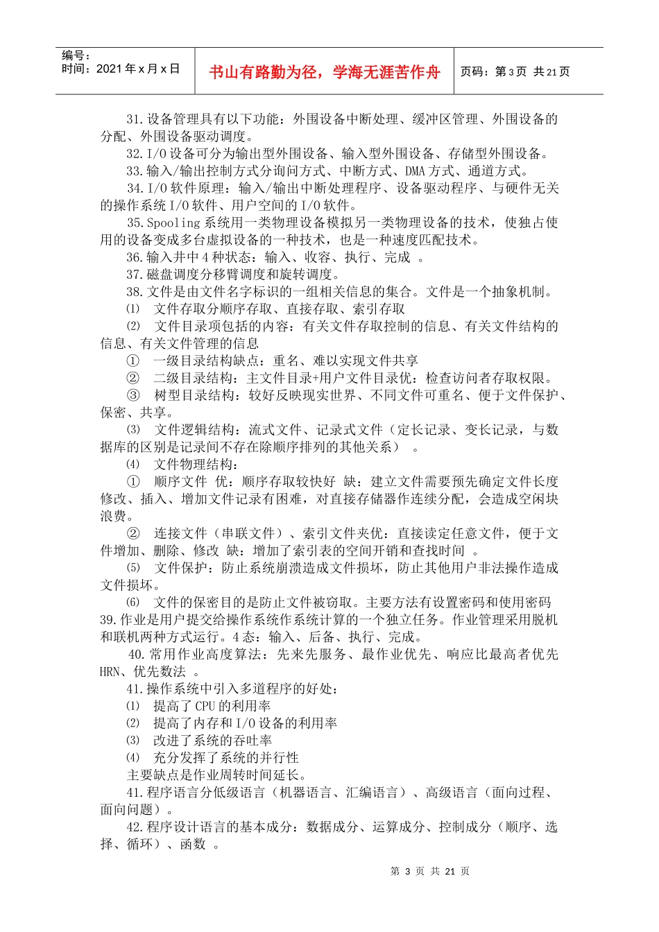
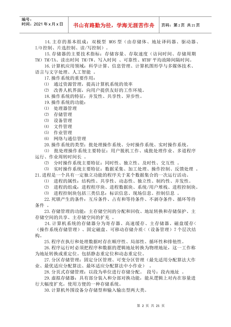
第1页共21页编号:时间:2021年x月x日书山有路勤为径,学海无涯苦作舟页码:第1页共21页1.计算机基本组成:运算器、控制器、存储器、输入设备、输出设备。2.并行性是指计算机系统具有可以同时进行运算或操作的特性,包括同时性与并发性。3.基本思想:时间重叠、资源重叠、资源共享。4.传统串行方式:优:控制简单,节省设备缺:执行指令速度慢,功能部件利用率低。5.流水线处理机:优:程序执行时间短,功能部件利用率高缺:增加硬件,控制过程较复杂。6.并行处理机SIMD一个控制器CU,N个处理单元PE,一个互连网络IN。7.并行处理机主要特点:⑴单指令流多数据流方式工作。⑵采用资源重复方法引入空间因素。⑶以某一类算法为背景的专用计算机。⑷并行处理机的研究必须与并行算法研究密切结合。⑸异构型多处理系统。8.多处理机系统组成MIMD:N个处理机+1个处理机存储器互联网络(PMIN)。9.多处理机系统特点:⑴结构灵活并行处理机处理单元很多;多处理机有较强通用性,适用多样算法,处理单元数量较少。⑵程序并行性并行处理机是操作级并行,并行存在于指令内部;多处理机并行性存在于指令外部,必须采用多种途径识别程序并行。⑶并行任务派生并行处理机通过指令本身就可启动多个PE并行工作;多处理机由可由任务派生任务,任务多于处理机时多余任务进入排队器等待。⑷进程同步并行处理机自然同步;多处理机需要特殊的同步措施。⑸资源分配和进程调度并行处理机PE数固定,采用屏蔽手段改变PE数;多处理机有资源分配和进程调度问题。补充:SISD、SIMD(并行处理机)、MISD、MSMD(多处理机)10.使指令系统复杂的出发点:⑴使目标程序得到优化。⑵给高级语言提供更好的支持。⑶提供对操作系统的支持。11.RISC与CISC比较主要特点如下:⑴指令数目较少,一般选用使用频度最高的一些简单指令。⑵指令长度固定,指令格式种类少,寻址方式种类少。⑶大多数指令可在一个机器周期内完成。⑷通用寄存器数量多,只有存数/取数指令访问存储器,其余指令无关寄存器之间进行操作。两者主要区别在于设计思想上。12.存储系统分类:高速缓冲存储器(Cache,双极半导体)主存储器(MOS半导休,又称内存储器,包括高速缓存和主存)辅助存储器。13.存储器的层次:高速缓存-主存主存-辅存第2页共21页第1页共21页编号:时间:2021年x月x日书山有路勤为径,学海无涯苦作舟页码:第2页共21页14.主存的基本组成:双极型MOS型(由存储体、地址译码器、驱动器、I/O控制、片选控制、读/写控制)。15.存储器的主要技术指标:存储容量、存取速度(访问时间、存储周期TM)TM>TA、读出时间TM>TW、写入时间、可靠性、MTBF平均故障间隔时间。16.计算机应用领域:科学计算、信息管理、计算机图形学与多媒体技术、语言与文字处理、人工智能。17.操作系统的重要作用:⑴通过资源管理,提高计算机系统的效率⑵改善人机界面,向用户提供友好的工作环境。18.操作系统的特征:并发性、共享性、异步性。19.操作系统的功能:⑴处理器管理⑵存储管理⑶设备管理⑷文件管理⑸作业管理⑹网络与通信管理20.操作系统的类型:批处理操作系统、分时操作系统、实时操作系统。⑴批处理操作系统主要特征:用户脱机工作、成批处理作业、多道程序运行、作业周转时间长。⑵分时操作系统主要特征:同时性、独立性、及时性、交互性。⑶实时操作系统主要特征:数据采集、加工处理、操作控制、反馈处理。21.进程是一个具有一定独立功能的程序关于某个数据集合的一次运行活动。⑴进程的属性:结构性、共享性、动态性、独立性、制约性、并发性。⑵进程的组成:进程程序块、进程数据块、系统/用户堆栈、进程控制块。⑶进程控制块包括三类信息:标识信息、现场信息、控制信息。22.死锁产生的条件:互斥条件、占有和等待条件、不剥夺条件、循环等待条件。23.存储管理的功能:主存储空间的分配和回收、地址转换和存储保护、主存储空间的共享、主存储空间的扩充。24.计算机系统的存储器分为寄存器、高速缓存、主存储器、磁盘缓存<(操作系统存储管理)、固定磁盘、可移动存储介质<(设备管理)7个层次结构。25.程序在执行和处理数据时存在顺序性、局部性、循...

1、当您付费下载文档后,您只拥有了使用权限,并不意味着购买了版权,文档只能用于自身使用,不得用于其他商业用途(如 [转卖]进行直接盈利或[编辑后售卖]进行间接盈利)。
2、本站所有内容均由合作方或网友上传,本站不对文档的完整性、权威性及其观点立场正确性做任何保证或承诺!文档内容仅供研究参考,付费前请自行鉴别。
3、如文档内容存在违规,或者侵犯商业秘密、侵犯著作权等,请点击“违规举报”。

碎片内容

XXXX年信息系统管理工程师考试资料

您可能关注的文档

确认删除?
VIP
微信客服
  • 扫码咨询
会员Q群
  • 会员专属群点击这里加入QQ群
客服邮箱
回到顶部