电脑桌面
添加小米粒文库到电脑桌面
安装后可以在桌面快捷访问

专题三农业地域的形成与发展VIP免费

专题三农业地域的形成与发展_第1页
1/6
专题三农业地域的形成与发展_第2页
2/6
专题三农业地域的形成与发展_第3页
3/6
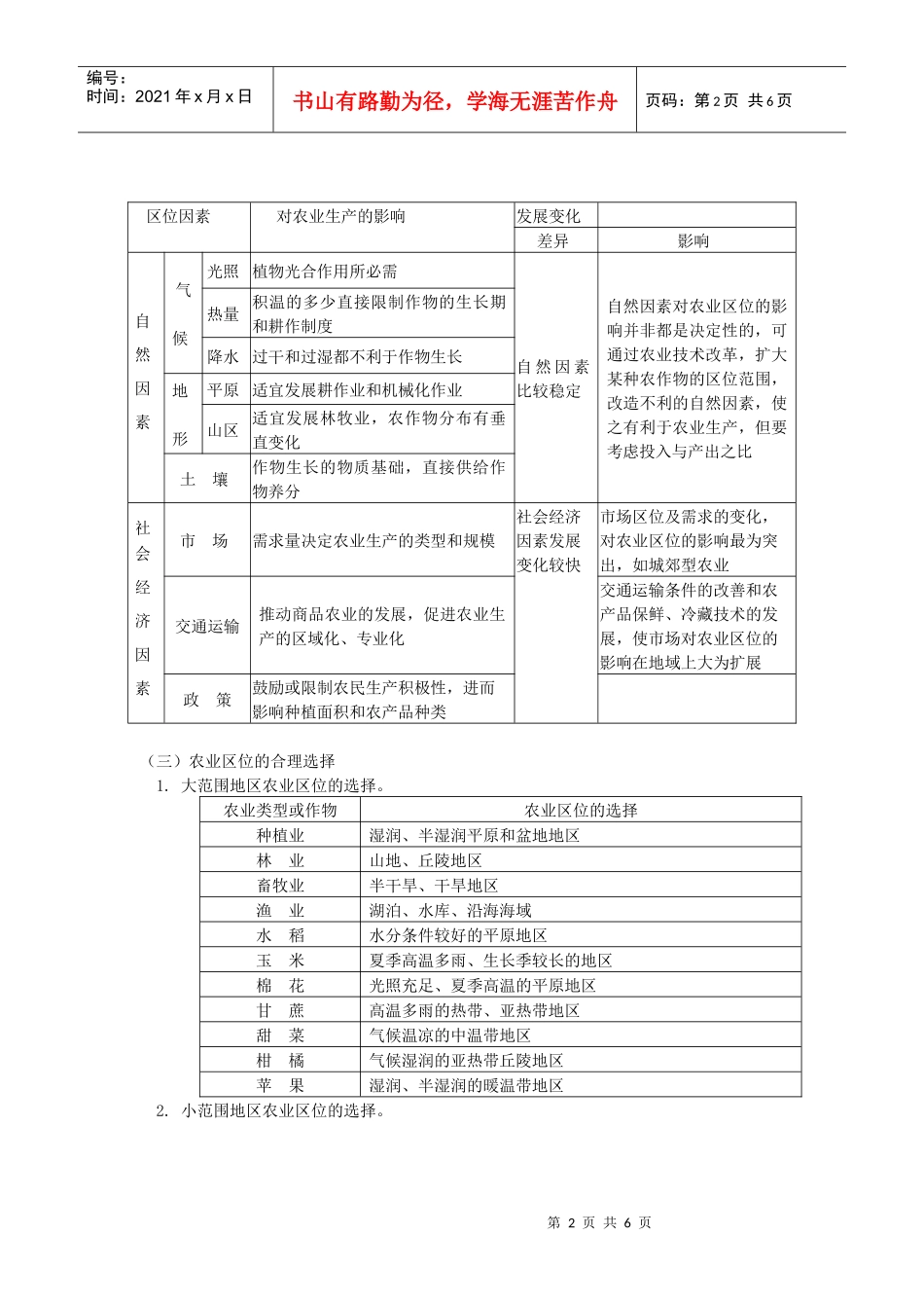
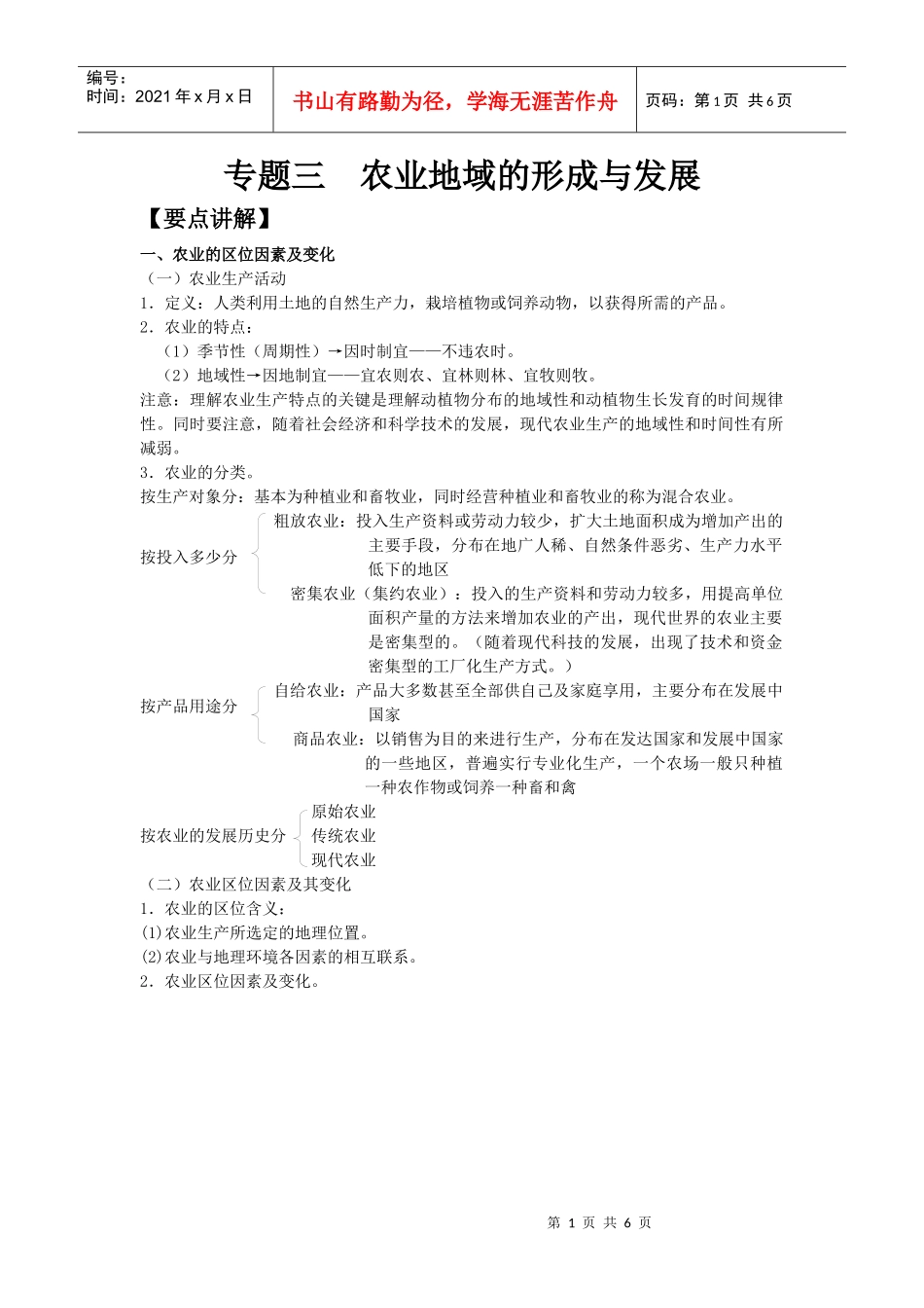
第1页共6页编号:时间:2021年x月x日书山有路勤为径,学海无涯苦作舟页码:第1页共6页专题三农业地域的形成与发展【要点讲解】一、农业的区位因素及变化(一)农业生产活动1.定义:人类利用土地的自然生产力,栽培植物或饲养动物,以获得所需的产品。2.农业的特点:(1)季节性(周期性)→因时制宜——不违农时。(2)地域性→因地制宜——宜农则农、宜林则林、宜牧则牧。注意:理解农业生产特点的关键是理解动植物分布的地域性和动植物生长发育的时间规律性。同时要注意,随着社会经济和科学技术的发展,现代农业生产的地域性和时间性有所减弱。3.农业的分类。按生产对象分:基本为种植业和畜牧业,同时经营种植业和畜牧业的称为混合农业。粗放农业:投入生产资料或劳动力较少,扩大土地面积成为增加产出的主要手段,分布在地广人稀、自然条件恶劣、生产力水平低下的地区密集农业(集约农业):投入的生产资料和劳动力较多,用提高单位面积产量的方法来增加农业的产出,现代世界的农业主要是密集型的。(随着现代科技的发展,出现了技术和资金密集型的工厂化生产方式。)自给农业:产品大多数甚至全部供自己及家庭享用,主要分布在发展中国家商品农业:以销售为目的来进行生产,分布在发达国家和发展中国家的一些地区,普遍实行专业化生产,一个农场一般只种植一种农作物或饲养一种畜和禽原始农业按农业的发展历史分传统农业现代农业(二)农业区位因素及其变化1.农业的区位含义:(1)农业生产所选定的地理位置。(2)农业与地理环境各因素的相互联系。2.农业区位因素及变化。按投入多少分按产品用途分第2页共6页第1页共6页编号:时间:2021年x月x日书山有路勤为径,学海无涯苦作舟页码:第2页共6页区位因素对农业生产的影响发展变化差异影响自然因素气候光照植物光合作用所必需自然因素比较稳定自然因素对农业区位的影响并非都是决定性的,可通过农业技术改革,扩大某种农作物的区位范围,改造不利的自然因素,使之有利于农业生产,但要考虑投入与产出之比热量积温的多少直接限制作物的生长期和耕作制度降水过干和过湿都不利于作物生长地形平原适宜发展耕作业和机械化作业山区适宜发展林牧业,农作物分布有垂直变化土壤作物生长的物质基础,直接供给作物养分社会经济因素市场需求量决定农业生产的类型和规模社会经济因素发展变化较快市场区位及需求的变化,对农业区位的影响最为突出,如城郊型农业交通运输推动商品农业的发展,促进农业生产的区域化、专业化交通运输条件的改善和农产品保鲜、冷藏技术的发展,使市场对农业区位的影响在地域上大为扩展政策鼓励或限制农民生产积极性,进而影响种植面积和农产品种类(三)农业区位的合理选择1.大范围地区农业区位的选择。农业类型或作物农业区位的选择种植业湿润、半湿润平原和盆地地区林业山地、丘陵地区畜牧业半干旱、干旱地区渔业湖泊、水库、沿海海域水稻水分条件较好的平原地区玉米夏季高温多雨、生长季较长的地区棉花光照充足、夏季高温的平原地区甘蔗高温多雨的热带、亚热带地区甜菜气候温凉的中温带地区柑橘气候湿润的亚热带丘陵地区苹果湿润、半湿润的暖温带地区2.小范围地区农业区位的选择。第3页共6页第2页共6页编号:时间:2021年x月x日书山有路勤为径,学海无涯苦作舟页码:第3页共6页考虑因素农业区位的选择农业类型单位产值从单位产值看,由高到低的顺序一般是:花卉>乳牛>塘鱼>果园>蔬菜>粮棉地价距城镇越近,地价越高,农业生产成本越高。城镇周围只能布局单位产值高的农业类型,如花卉业、乳牛业、禽蛋业、蔬菜业等需水量需水量大的花卉等应接近河流、湖泊等水资源丰富的地方交通运输鲜花需要保鲜,鲜奶容易变质,乳牛、花卉等生产应布局在近城镇和交通方便的地方二、农业地域的形成1.农业地域的概念:是指在一定的地域和一定的历史发展阶段,在社会、经济、科技、文化和自然条件的综合作用下,形成的农业生产地区。2.农业地域的标志:同一农业地域内,农业生产的条件、结构、经营方式、发展方向等具有相同的特征。3.农业地域的形成:是因地制宜发展农业,合理利用农业土地的结果。三、世界主要的农业地域...

1、当您付费下载文档后,您只拥有了使用权限,并不意味着购买了版权,文档只能用于自身使用,不得用于其他商业用途(如 [转卖]进行直接盈利或[编辑后售卖]进行间接盈利)。
2、本站所有内容均由合作方或网友上传,本站不对文档的完整性、权威性及其观点立场正确性做任何保证或承诺!文档内容仅供研究参考,付费前请自行鉴别。
3、如文档内容存在违规,或者侵犯商业秘密、侵犯著作权等,请点击“违规举报”。

碎片内容

专题三农业地域的形成与发展

您可能关注的文档

确认删除?
VIP
微信客服
  • 扫码咨询
会员Q群
  • 会员专属群点击这里加入QQ群
客服邮箱
回到顶部