电脑桌面
添加小米粒文库到电脑桌面
安装后可以在桌面快捷访问

秋九年级数学上册 21.2.4 公式法教学设计 (新版)新人教版-(新版)新人教版初中九年级上册数学教案VIP免费

秋九年级数学上册 21.2.4 公式法教学设计 (新版)新人教版-(新版)新人教版初中九年级上册数学教案_第1页
1/8
秋九年级数学上册 21.2.4 公式法教学设计 (新版)新人教版-(新版)新人教版初中九年级上册数学教案_第2页
2/8
秋九年级数学上册 21.2.4 公式法教学设计 (新版)新人教版-(新版)新人教版初中九年级上册数学教案_第3页
3/8
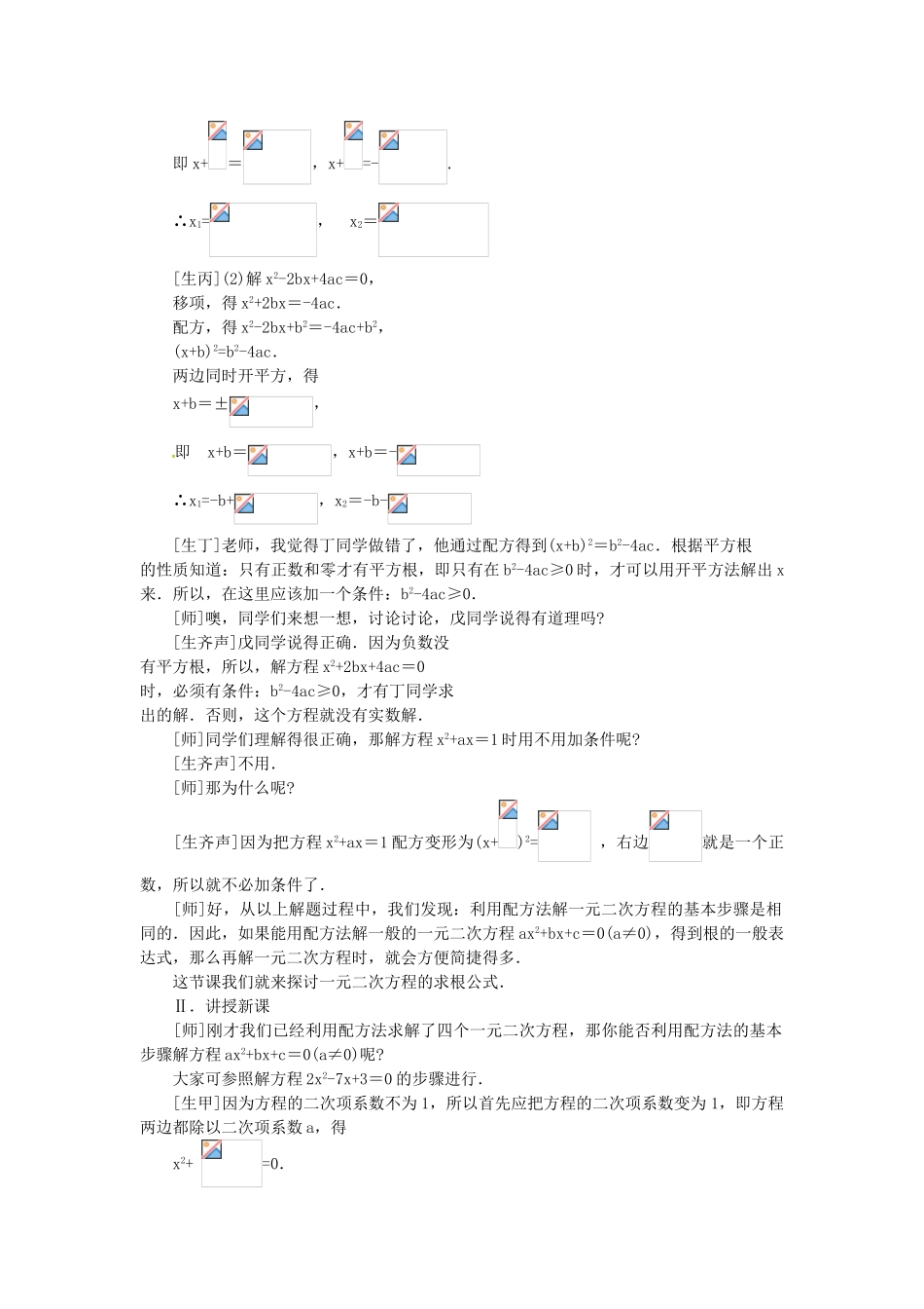
公式法课时安排1课时从容说课公式法是解一元二次方程的通法,是配方法的延续,即它实际上是配方法的一般化和程式化.利用它可以更为简捷地解一元二次方程.本节课的重、难点是利用求根公式来解一元二次方程.公式法的意义在于:对于任意的一元二次方程,只要将方程化为一般形式,然后确定a、b、c的值,在b2-4ac≥0的前提条件下,将a、b、c的值代入求根公式即可求出解.因为掌握求根公式的关键是掌握公式的推导过程,而掌握推导过程的关键又是掌握配方法,所以在教学中,首先引导学生自主探索一元二次方程的求根公式,然后在师生共同的讨论中,得到求根公式,并利用公式解一些简单的数字系数的一元二次方程.第六课时课题§2.3公式法教学目标(一)教学知识点1.一元二次方程的求根公式的推导2.会用求根公式解一元二次方程(二)能力训练要求1.通过公式推导,加强推理技能训练,进一步发展逻辑思维能力.2.会用公式法解简单的数字系数的一元二次方程.(三)情感与价值观要求1.通过运用公式法解一元二次方程的训练,提高学生的运算能力,养成良好的运算习惯.教学重点一元二次方程的求根公式.教学难点求根公式的条件:b2-4ac≥0教学方法讲练相结合教具准备投影片五张第一张:复习练习(记作投影片§2.3A)第二张:试一试(记作投影片§2.3B)第三张:小亮的推导过程(记作投影片§2.3C)第四张:求根公式(记作投影片§2.3D)第五张:例题(记作投影片§2.3E)教学过程Ⅰ.巧设现实情景,引入课题[师]我们利用三节课的时间学习了一元二次方程的解法.下面来做一练习以巩固其解法.(出示投影片§2.3A)1.用配方法解方程2x2-7x+3=0.[生甲]解:2x2-7x+3=0,两边都除以2,得x2-x+=0.移项,得;x2-x=-.配方,得x2-x+(-)2=-+(-)2.两边分别开平方,得x-=±即x-=或x-=-.∴x1=3,x2=.[师]同学们做得很好,接下来大家来试着做一做下面的练习.(出示投影片§2.3B)试一试,肯定行:1.用配方法解下列关于x的方程:(1)x2+ax=1;(2)x2+2bx+4ac=0.[生乙](1)解x2+ax=1,配方得x2+ax+()2=1+()2,(x+)2=.两边都开平方,得x+=±,即x+=,x+=-.∴x1=,x2=[生丙](2)解x2-2bx+4ac=0,移项,得x2+2bx=-4ac.配方,得x2-2bx+b2=-4ac+b2,(x+b)2=b2-4ac.两边同时开平方,得x+b=±,即x+b=,x+b=-∴x1=-b+,x2=-b-[生丁]老师,我觉得丁同学做错了,他通过配方得到(x+b)2=b2-4ac.根据平方根的性质知道:只有正数和零才有平方根,即只有在b2-4ac≥0时,才可以用开平方法解出x来.所以,在这里应该加一个条件:b2-4ac≥0.[师]噢,同学们来想一想,讨论讨论,戊同学说得有道理吗?[生齐声]戊同学说得正确.因为负数没有平方根,所以,解方程x2+2bx+4ac=0时,必须有条件:b2-4ac≥0,才有丁同学求出的解.否则,这个方程就没有实数解.[师]同学们理解得很正确,那解方程x2+ax=1时用不用加条件呢?[生齐声]不用.[师]那为什么呢?[生齐声]因为把方程x2+ax=1配方变形为(x+)2=,右边就是一个正数,所以就不必加条件了.[师]好,从以上解题过程中,我们发现:利用配方法解一元二次方程的基本步骤是相同的.因此,如果能用配方法解一般的一元二次方程ax2+bx+c=0(a≠0),得到根的一般表达式,那么再解一元二次方程时,就会方便简捷得多.这节课我们就来探讨一元二次方程的求根公式.Ⅱ.讲授新课[师]刚才我们已经利用配方法求解了四个一元二次方程,那你能否利用配方法的基本步骤解方程ax2+bx+c=0(a≠0)呢?大家可参照解方程2x2-7x+3=0的步骤进行.[生甲]因为方程的二次项系数不为1,所以首先应把方程的二次项系数变为1,即方程两边都除以二次项系数a,得x2+=0.[生乙]因为这里的二次项系数不为0,所以,方程ax2+bx+c=0(a≠0)的两边都除以a时,需要说明a≠0.[师]对,以前我们解的方程都是数字系数,显然就可以看到:二次项系数不为0,所以无需特殊说明,而方程ax2+bx+c=0(a≠0)的两边都除以a时,必须说明a≠0.好,接下来该如何呢?[生丙]移项,得x2+配方,得x2+,(x+.[师]这时,可以直接开平方求解吗?[生丁]不,还需要讨论.因为a≠0,所以4a2>0.当b2-4ac≥0时,就可以开平方.[师]对,在...

1、当您付费下载文档后,您只拥有了使用权限,并不意味着购买了版权,文档只能用于自身使用,不得用于其他商业用途(如 [转卖]进行直接盈利或[编辑后售卖]进行间接盈利)。
2、本站所有内容均由合作方或网友上传,本站不对文档的完整性、权威性及其观点立场正确性做任何保证或承诺!文档内容仅供研究参考,付费前请自行鉴别。
3、如文档内容存在违规,或者侵犯商业秘密、侵犯著作权等,请点击“违规举报”。

碎片内容

秋九年级数学上册 21.2.4 公式法教学设计 (新版)新人教版-(新版)新人教版初中九年级上册数学教案

确认删除?
VIP
微信客服
  • 扫码咨询
会员Q群
  • 会员专属群点击这里加入QQ群
客服邮箱
回到顶部