电脑桌面
添加小米粒文库到电脑桌面
安装后可以在桌面快捷访问

6.2特别行政区——香港和澳门VIP免费

6.2特别行政区——香港和澳门_第1页
1/27
6.2特别行政区——香港和澳门_第2页
2/27
6.2特别行政区——香港和澳门_第3页
3/27
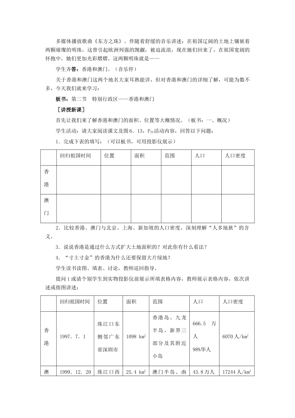
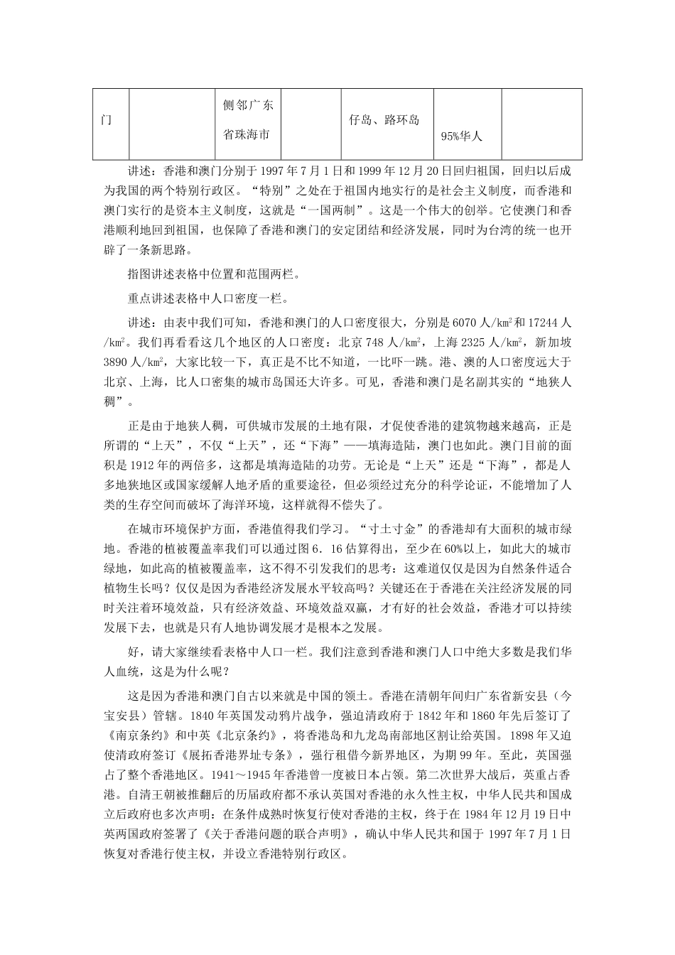
特别行政区——香港和澳门●教学目标知识目标1.使学生了解香港和澳门的位置、范围等概况以及“一国两制”政策的含义;2.使学生了解香港和澳门的人口密度、经济特点等人文地理特征;3.使学生理解祖国大陆对港、澳经济发展的促进作用。能力目标1.初步培养学生的综合分析、获取图文信息的能力;2.初步培养学生的归纳总结能力;3.使学生初步掌握“海陆位置优越,城市为主体,人多地狭以及外向型经济发达”这一类国家或地区区域地理特征的一般分析和认识方法。德育目标1.通过香港和澳门的“身世”和“一国两制”政策的讲述,对学生进行爱国主义教育和国情国策教育;2.通过本节教学,使学生初步形成人地协调与可持续发展的观念。●教学重点1.香港和澳门概况:位置、范围、人口等;2.祖国内地与港、澳之间的密切联系。●教学难点香港经济特点及与内地的联系。●教学方法比较法、指导自学法、讲述法。●教具准备多媒体展示台●课时安排一课时●教学过程[导入新课]多媒体播放歌曲《东方之珠》。伴随着舒缓的音乐讲述:在祖国辽阔的土地上镶嵌着两颗璀璨的明珠,这曾引起欧洲列强的觊觎,被迫流浪,现在她们回来了,在祖国宽阔的怀抱中,她们更加光彩熠熠。这两颗明珠就是——学生齐答:香港和澳门。(音乐停)关于香港和澳门这两个地名大家耳熟能详,但对香港和澳门的详细了解,可能为数不多,今天我们就来学习:板书:第二节特别行政区——香港和澳门[讲授新课]首先让我们来了解香港和澳门的面积、位置等大概情况。(板书:一、概况)学生活动:请大家阅读课文及图6.13,P29活动内容,回答以下问题:1.完成下表的填写:(可以板书,可用投影仪展示)回归祖国时间位置面积范围人口人口密度香港澳门2.比较香港、澳门与北京、上海、新加坡的人口密度,深刻理解“人多地狭”的含义。3.说说香港是通过什么方式扩大土地面积的?对此你有什么看法?4.“寸土寸金”的香港为什么还要保留大片绿地?学生读书读图、填表、讨论,教师巡回指导。提问1或请个别学生到实物投影仪前展示所填表格内容,教师展示表格内容,依次讲述或指图讲述:回归祖国时间位置面积范围人口人口密度香港1997.7.1珠江口东侧邻广东省深圳市1098km2香港岛、九龙半岛、新界三部分及其附近小岛666.5万人98%华人6070人/km2澳1999.12.20珠江口西25.4km2澳门半岛、凼43.8万人17244人/km2门侧邻广东省珠海市仔岛、路环岛95%华人讲述:香港和澳门分别于1997年7月1日和1999年12月20日回归祖国,回归以后成为我国的两个特别行政区。“特别”之处在于祖国内地实行的是社会主义制度,而香港和澳门实行的是资本主义制度,这就是“一国两制”。这是一个伟大的创举。它使澳门和香港顺利地回到祖国,也保障了香港和澳门的安定团结和经济发展,同时为台湾的统一也开辟了一条新思路。指图讲述表格中位置和范围两栏。重点讲述表格中人口密度一栏。讲述:由表中我们可知,香港和澳门的人口密度很大,分别是6070人/km2和17244人/km2。我们再看看这几个地区的人口密度:北京748人/km2,上海2325人/km2,新加坡3890人/km2,大家比较一下,真正是不比不知道,一比吓一跳。港、澳的人口密度远大于北京、上海,比人口密集的城市岛国还大许多。可见,香港和澳门是名副其实的“地狭人稠”。正是由于地狭人稠,可供城市发展的土地有限,才促使香港的建筑物越来越高,正是所谓的“上天”,不仅“上天”,还“下海”——填海造陆,澳门也如此。澳门目前的面积是1912年的两倍多,这都是填海造陆的功劳。无论是“上天”还是“下海”,都是人多地狭地区或国家缓解人地矛盾的重要途径,但必须经过充分的科学论证,不能增加了人类的生存空间而破坏了海洋环境,这样就得不偿失了。在城市环境保护方面,香港值得我们学习。“寸土寸金”的香港却有大面积的城市绿地。香港的植被覆盖率我们可以通过图6.16估算得出,至少在60%以上,如此大的城市绿地,如此高的植被覆盖率,这不得不引发我们的思考:这难道仅仅是因为自然条件适合植物生长吗?仅仅是因为香港经济发展水平较高吗?关键还在于香港在关注经济发展的同时关注着环境效益,只有经济效益...

1、当您付费下载文档后,您只拥有了使用权限,并不意味着购买了版权,文档只能用于自身使用,不得用于其他商业用途(如 [转卖]进行直接盈利或[编辑后售卖]进行间接盈利)。
2、本站所有内容均由合作方或网友上传,本站不对文档的完整性、权威性及其观点立场正确性做任何保证或承诺!文档内容仅供研究参考,付费前请自行鉴别。
3、如文档内容存在违规,或者侵犯商业秘密、侵犯著作权等,请点击“违规举报”。

碎片内容

6.2特别行政区——香港和澳门

您可能关注的文档

远洋启航书店+ 关注
实名认证
内容提供者

从事历史教学,热爱教育,高度负责。

确认删除?
VIP
微信客服
  • 扫码咨询
会员Q群
  • 会员专属群点击这里加入QQ群
客服邮箱
回到顶部