电脑桌面
添加小米粒文库到电脑桌面
安装后可以在桌面快捷访问

高中语文 单元序列写作(三)确立自信 学习反驳讲义 新人教必修4-人教版高一必修4语文教案VIP免费

高中语文 单元序列写作(三)确立自信 学习反驳讲义 新人教必修4-人教版高一必修4语文教案_第1页
1/6
高中语文 单元序列写作(三)确立自信 学习反驳讲义 新人教必修4-人教版高一必修4语文教案_第2页
2/6
高中语文 单元序列写作(三)确立自信 学习反驳讲义 新人教必修4-人教版高一必修4语文教案_第3页
3/6
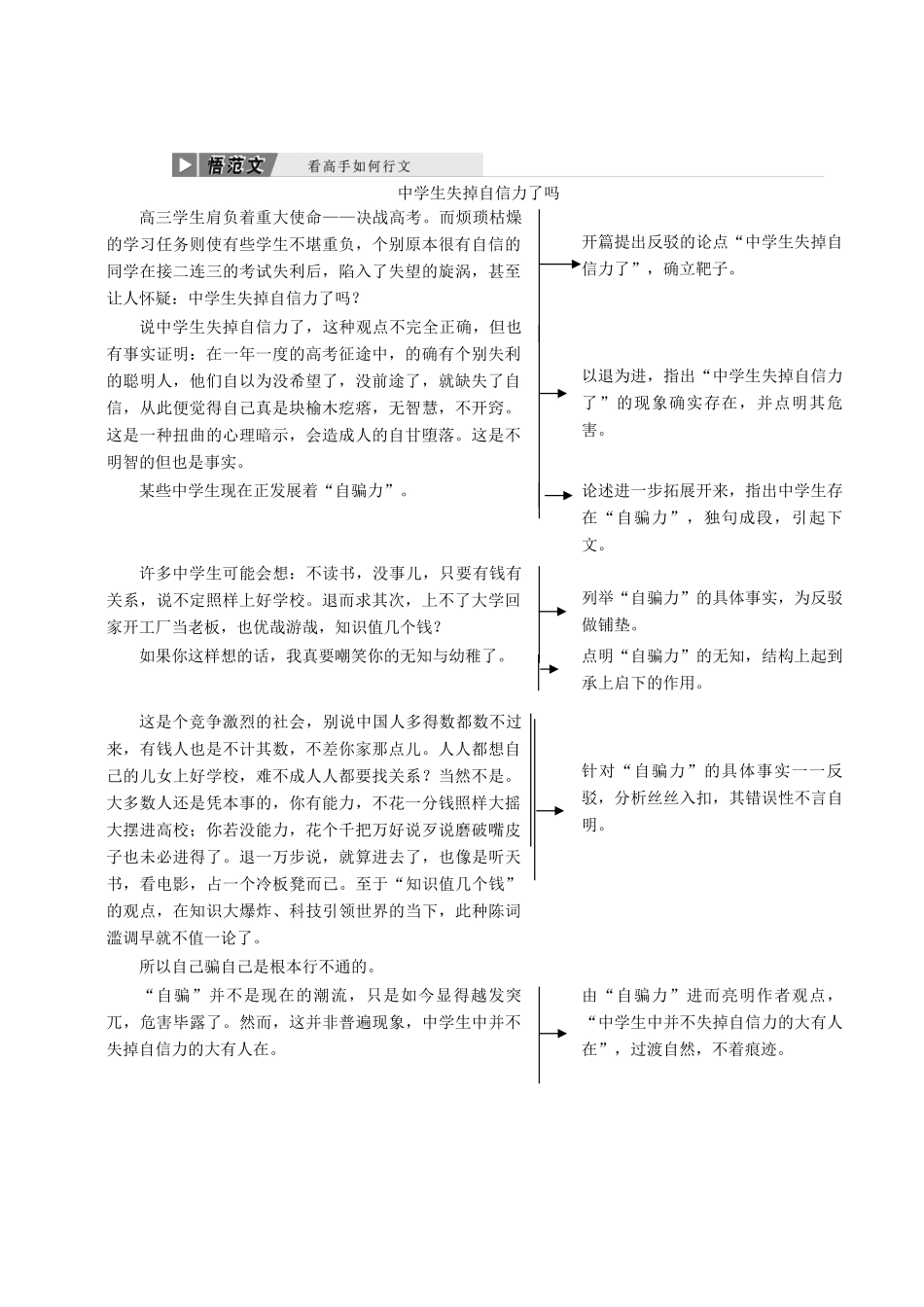
中学生失掉自信力了吗高三学生肩负着重大使命——决战高考。而烦琐枯燥的学习任务则使有些学生不堪重负,个别原本很有自信的同学在接二连三的考试失利后,陷入了失望的旋涡,甚至让人怀疑:中学生失掉自信力了吗?开篇提出反驳的论点“中学生失掉自信力了”,确立靶子。说中学生失掉自信力了,这种观点不完全正确,但也有事实证明:在一年一度的高考征途中,的确有个别失利的聪明人,他们自以为没希望了,没前途了,就缺失了自信,从此便觉得自己真是块榆木疙瘩,无智慧,不开窍。这是一种扭曲的心理暗示,会造成人的自甘堕落。这是不明智的但也是事实。以退为进,指出“中学生失掉自信力了”的现象确实存在,并点明其危害。某些中学生现在正发展着“自骗力”。论述进一步拓展开来,指出中学生存在“自骗力”,独句成段,引起下文。许多中学生可能会想:不读书,没事儿,只要有钱有关系,说不定照样上好学校。退而求其次,上不了大学回家开工厂当老板,也优哉游哉,知识值几个钱?列举“自骗力”的具体事实,为反驳做铺垫。如果你这样想的话,我真要嘲笑你的无知与幼稚了。点明“自骗力”的无知,结构上起到承上启下的作用。这是个竞争激烈的社会,别说中国人多得数都数不过来,有钱人也是不计其数,不差你家那点儿。人人都想自己的儿女上好学校,难不成人人都要找关系?当然不是。大多数人还是凭本事的,你有能力,不花一分钱照样大摇大摆进高校;你若没能力,花个千把万好说歹说磨破嘴皮子也未必进得了。退一万步说,就算进去了,也像是听天书,看电影,占一个冷板凳而已。至于“知识值几个钱”的观点,在知识大爆炸、科技引领世界的当下,此种陈词滥调早就不值一论了。针对“自骗力”的具体事实一一反驳,分析丝丝入扣,其错误性不言自明。所以自己骗自己是根本行不通的。“自骗”并不是现在的潮流,只是如今显得越发突兀,危害毕露了。然而,这并非普遍现象,中学生中并不失掉自信力的大有人在。由“自骗力”进而亮明作者观点,“中学生中并不失掉自信力的大有人在”,过渡自然,不着痕迹。有些才子才女在学习上可谓乘风破浪,勇往直前。在经历一番番酸甜苦辣后,终于迈进了心仪的名校,毕业后大多成了国家的栋梁,社会的人才。可他们最真实的一面却往往被人们忽略:付出比常人多数倍的汗水与艰辛,接受苛刻严厉的父母的管教,承载老师们殷切的目光,失去交友网游追韩剧的大量时间……尽管肩负着太多太重的期望,但他们并没有失掉自信力,难道他们就没有考砸过,没有被父母老师训斥过吗?阐述中学生没有失掉自信力的具体表现,反驳有力,令人信服。没有挫折的人生是不存在的。已故诗人汪国真曾说过:“成功的人很少会讥笑失败的人,因为在成功之前他也失败过。无所事事的人喜欢嘲笑那些失败的人,因为他从来不懂得什么叫成功。”我们总是为胜利者鼓掌,却忽视了一旁想成功的失落者。可没有失败的成功者我还从未见过。说中学生失掉自信力了,用来指一小部分不思进取、得过且过的人则可,若是加于全体,那简直是大错特错。结尾再次亮明观点,中学生失掉自信力的仅仅是一小部分而不是全部,首尾呼应,强化中心论点。本文模仿鲁迅先生《中国人失掉自信力了吗》的写作形式,开篇从高三学生决战高考写起,引出对方的论点“中学生失掉自信力了”和论据“烦琐枯燥的学习任务”“接二连三的考试失利”。接下来用以退为进的方式,指出个别高考失利的聪明人自甘堕落、失去自信力的事实。然后驳斥发展着“自骗力”的人的错误论调,进而用详尽的事实阐明“中学生中并不失掉自信力的大有人在”,反驳极为有力。最后总结全文,重申“中学生失掉自信力了”观点的错误。总之,文章结构严谨,是一篇典型的驳论文,值得学习。反驳是驳斥对方观点的一种方式,它是立论的反面。驳论的方法与立论的方法一致,只是目的不同,立论是用相关的方法证明自己的观点是正确的,驳论则是用相应的方法证明对方的观点是错误的。一、驳论文的结构驳论文从结构上,分为以下三部分:1.树立靶子树立靶子,实际上就是明确反驳的论点。反驳型议论文不论是反击敌人、揭露驳斥敌论的诽谤诬陷还是批判某种思想、行为错误...

1、当您付费下载文档后,您只拥有了使用权限,并不意味着购买了版权,文档只能用于自身使用,不得用于其他商业用途(如 [转卖]进行直接盈利或[编辑后售卖]进行间接盈利)。
2、本站所有内容均由合作方或网友上传,本站不对文档的完整性、权威性及其观点立场正确性做任何保证或承诺!文档内容仅供研究参考,付费前请自行鉴别。
3、如文档内容存在违规,或者侵犯商业秘密、侵犯著作权等,请点击“违规举报”。

碎片内容

高中语文 单元序列写作(三)确立自信 学习反驳讲义 新人教必修4-人教版高一必修4语文教案

您可能关注的文档

雨丝书吧+ 关注
实名认证
内容提供者

乐于和他人分享知识,从事历史教学,热爱教育,高度负责。

确认删除?
VIP
微信客服
  • 扫码咨询
会员Q群
  • 会员专属群点击这里加入QQ群
客服邮箱
回到顶部