电脑桌面
添加小米粒文库到电脑桌面
安装后可以在桌面快捷访问

新疆兵团第五师八十八团学校八年级数学下册 20.1 数据的代表教案2 新人教版VIP免费

新疆兵团第五师八十八团学校八年级数学下册 20.1 数据的代表教案2 新人教版_第1页
1/3
新疆兵团第五师八十八团学校八年级数学下册 20.1 数据的代表教案2 新人教版_第2页
2/3
新疆兵团第五师八十八团学校八年级数学下册 20.1 数据的代表教案2 新人教版_第3页
3/3
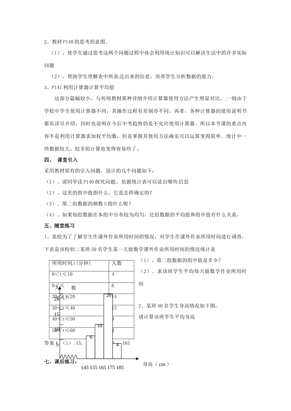
20.1.1平均数(第二课时)一、教学目标:1、加深对加权平均数的理解2、会根据频数分布表求加权平均数,从而解决一些实际问题3、会用计算器求加权平均数的值二、重点、难点和难点的突破方法:1、重点:根据频数分布表求加权平均数2、难点:根据频数分布表求加权平均数3、难点的突破方法:首先应先复习组中值的定义,在七年级下教材P72中已经介绍过组中值定义。因为在根据频数分布表求加权平均数近似值过程中要用到组中值去代替一组数据中的每个数据的值,所以有必要在这里复习组中值定义。应给学生介绍为什么可以利用组中值代替一组数据中的每个数据的值,以及这样代替的好处、不妨举一个例子,在一组中如果数据分布较为均匀时,比如教材P140探究问题的表格中的第三组数据,它的范围是41≤X≤61,共有20个数据,若分布较为平均,41、42、43、44…60个出现1次,那么这组数据的和为41+42+…+60=1010。而用组中值51去乘以频数20恰好为1020≈1010,即当数据分布较为平均时组中值恰好近似等于它的平均数。所以利用组中值X频数去代替这组数据的和还是比较合理的,而且这样做的最大好处是简化了计算量。为了更好的理解这种近似计算的方法和合理性,可以让学生去读统计表,体会表格的实际意义。三、例习题的意图分析1、教材P140探究栏目的意图。(1)、主要是想引出根据频数分布表求加权平均数近似值的计算方法。(2)、加深了对“权”意义的理解:当利用组中值近似取代替一组数据中的平均值时,频数恰好反映这组数据的轻重程度,即权。这个探究栏目也可以帮助学生去回忆、复习七年级下的关于频数分布表的一些内容,比如组、组中值及频数在表中的具体意义。2、教材P140的思考的意图。(1)、使学生通过思考这两个问题过程中体会利用统计知识可以解决生活中的许多实际问题(2)、帮助学生理解表中所表达出来的信息,培养学生分析数据的能力。3、P141利用计算器计算平均值这部分篇幅较小,与传统教材那种详细介绍计算器使用方法产生明显对比。一则由于学校中学生使用计算器不同,其操作过程有差别亦不同,再者,各种计算器的使用说明书都有详尽介绍,同时也说明在今后中考趋势仍是不允许使用计算器。所以本节课的重点内容不是利用计算器求加权平均数,但是掌握其使用方法确实可以运算变得简单。统计中一些数据较大、较多的计算也变得容易些了。四、课堂引入采用教材原有的引入问题,设计的几个问题如下:(1)、请同学读P140探究问题,依据统计表可以读出哪些信息(2)、这里的组中值指什么,它是怎样确定的?(3)、第二组数据的频数5指什么呢?(4)、如果每组数据在本组中分布较为均匀,比组数据的平均值和组中值有什么关系。五、随堂练习1、某校为了了解学生作课外作业所用时间的情况,对学生作课外作业所用时间进行调查,下表是该校初二某班50名学生某一天做数学课外作业所用时间的情况统计表(1)、第二组数据的组中值是多少?(2)、求该班学生平均每天做数学作业所用时间2、某班40名学生身高情况如下图,请计算该班学生平均身高答案1.(1).15.(2)28.2.165七、课后练习:所用时间t(分钟)人数0<t≤1040<≤620<t≤201430<t≤401340<t≤50950<t≤604165105身高(cm)1851751551451520610204人数(人)1、某公司有15名员工,他们所在的部门及相应每人所创的年利润如下表部门ABCDEFG人数1124225每人创得利润2052.521.51.51.2该公司每人所创年利润的平均数是多少万元?2、下表是截至到2002年费尔兹奖得主获奖时的年龄,根据表格中的信息计算获费尔兹奖得主获奖时的平均年龄?3、为调查居民生活环境质量,环保局对所辖的50个居民区进行了噪音(单位:分贝)水平的调查,结果如下图,求每个小区噪音的平均分贝数。答案:1.约2.95万元2.约29岁3.60.54分贝年龄频数28≤X<30430≤X<32332≤X<34834≤X<36736≤X<38938≤X<401140≤X<42260105噪音/分贝807050401520612184频数1090

1、当您付费下载文档后,您只拥有了使用权限,并不意味着购买了版权,文档只能用于自身使用,不得用于其他商业用途(如 [转卖]进行直接盈利或[编辑后售卖]进行间接盈利)。
2、本站所有内容均由合作方或网友上传,本站不对文档的完整性、权威性及其观点立场正确性做任何保证或承诺!文档内容仅供研究参考,付费前请自行鉴别。
3、如文档内容存在违规,或者侵犯商业秘密、侵犯著作权等,请点击“违规举报”。

碎片内容

新疆兵团第五师八十八团学校八年级数学下册 20.1 数据的代表教案2 新人教版

您可能关注的文档

确认删除?
VIP
微信客服
  • 扫码咨询
会员Q群
  • 会员专属群点击这里加入QQ群
客服邮箱
回到顶部