电脑桌面
添加小米粒文库到电脑桌面
安装后可以在桌面快捷访问

新人教版八年级数学一元二次方程VIP免费

新人教版八年级数学一元二次方程_第1页
1/5
新人教版八年级数学一元二次方程_第2页
2/5
新人教版八年级数学一元二次方程_第3页
3/5
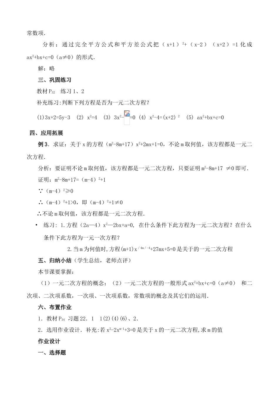
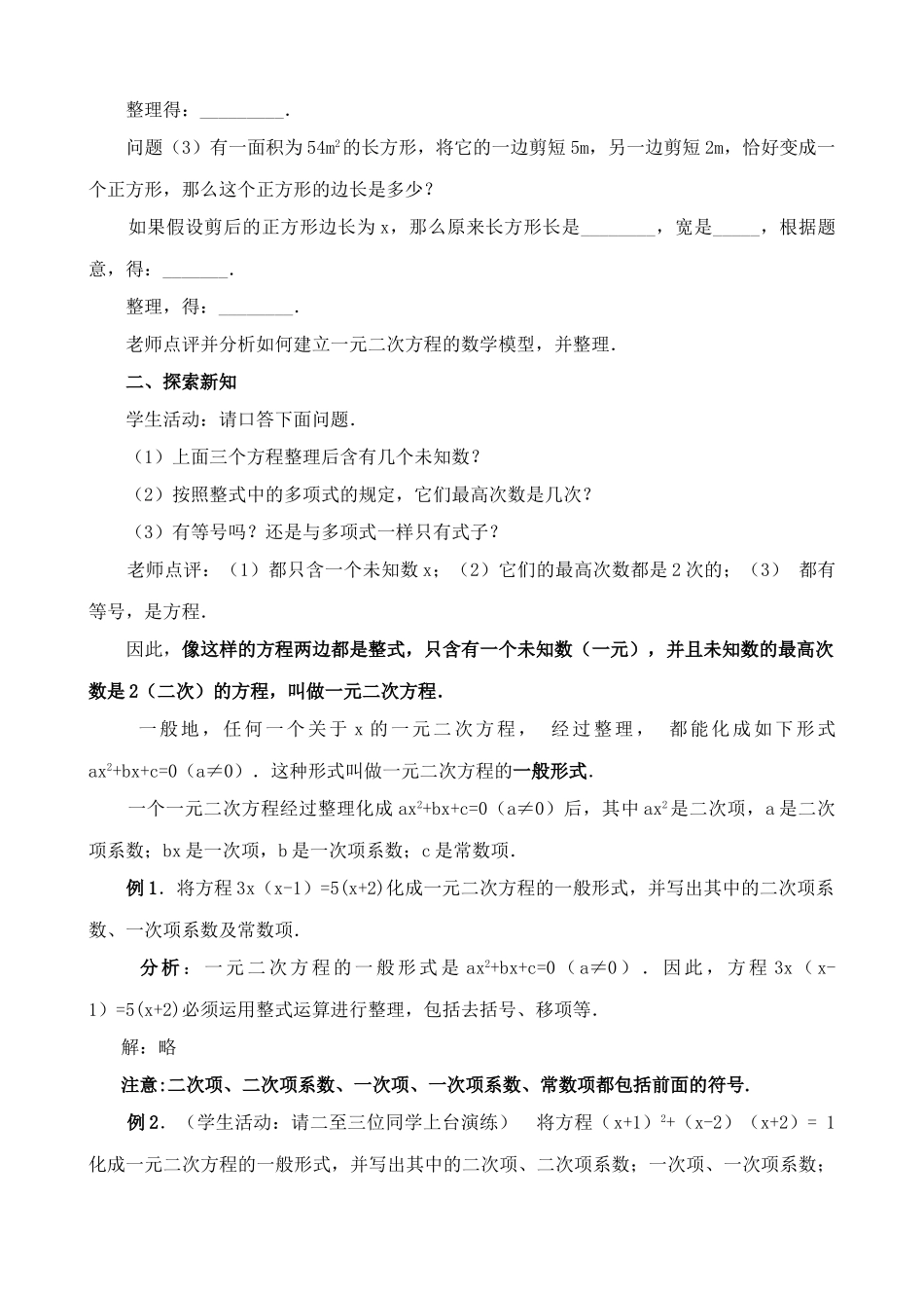
一元二次方程教学内容一元二次方程概念及一元二次方程一般式及有关概念.教学目标了解一元二次方程的概念;一般式ax2+bx+c=0(a≠0)及其派生的概念;应用一元二次方程概念解决一些简单题目.1.通过设置问题,建立数学模型,模仿一元一次方程概念给一元二次方程下定义.2.一元二次方程的一般形式及其有关概念.3.解决一些概念性的题目.4.通过生活学习数学,并用数学解决生活中的问题来激发学生的学习热情.重难点关键1.重点:一元二次方程的概念及其一般形式和一元二次方程的有关概念并用这些概念解决问题.2.难点关键:通过提出问题,建立一元二次方程的数学模型,再由一元一次方程的概念迁移到一元二次方程的概念.教学过程一、复习引入学生活动:列方程.问题(1)古算趣题:“执竿进屋”笨人执竿要进屋,无奈门框拦住竹,横多四尺竖多二,没法急得放声哭。有个邻居聪明者,教他斜竿对两角,笨伯依言试一试,不多不少刚抵足。借问竿长多少数,谁人算出我佩服。如果假设门的高为x尺,那么,这个门的宽为_______尺,长为_______尺,根据题意,得________.整理、化简,得:__________.问题(2)如图,如果,那么点C叫做线段AB的黄金分割点.如果假设AB=1,AC=x,那么BC=________,根据题意,得:________.整理得:_________.问题(3)有一面积为54m2的长方形,将它的一边剪短5m,另一边剪短2m,恰好变成一个正方形,那么这个正方形的边长是多少?如果假设剪后的正方形边长为x,那么原来长方形长是________,宽是_____,根据题意,得:_______.整理,得:________.老师点评并分析如何建立一元二次方程的数学模型,并整理.二、探索新知学生活动:请口答下面问题.(1)上面三个方程整理后含有几个未知数?(2)按照整式中的多项式的规定,它们最高次数是几次?(3)有等号吗?还是与多项式一样只有式子?老师点评:(1)都只含一个未知数x;(2)它们的最高次数都是2次的;(3)都有等号,是方程.因此,像这样的方程两边都是整式,只含有一个未知数(一元),并且未知数的最高次数是2(二次)的方程,叫做一元二次方程.一般地,任何一个关于x的一元二次方程,经过整理,都能化成如下形式ax2+bx+c=0(a≠0).这种形式叫做一元二次方程的一般形式.一个一元二次方程经过整理化成ax2+bx+c=0(a≠0)后,其中ax2是二次项,a是二次项系数;bx是一次项,b是一次项系数;c是常数项.例1.将方程3x(x-1)=5(x+2)化成一元二次方程的一般形式,并写出其中的二次项系数、一次项系数及常数项.分析:一元二次方程的一般形式是ax2+bx+c=0(a≠0).因此,方程3x(x-1)=5(x+2)必须运用整式运算进行整理,包括去括号、移项等.解:略注意:二次项、二次项系数、一次项、一次项系数、常数项都包括前面的符号.例2.(学生活动:请二至三位同学上台演练)将方程(x+1)2+(x-2)(x+2)=1化成一元二次方程的一般形式,并写出其中的二次项、二次项系数;一次项、一次项系数;常数项.分析:通过完全平方公式和平方差公式把(x+1)2+(x-2)(x+2)=1化成ax2+bx+c=0(a≠0)的形式.解:略三、巩固练习教材P32练习1、2补充练习:判断下列方程是否为一元二次方程?(1)3x+2=5y-3(2)x2=4(3)3x2-=0(4)x2-4=(x+2)2(5)ax2+bx+c=0四、应用拓展例3.求证:关于x的方程(m2-8m+17)x2+2mx+1=0,不论m取何值,该方程都是一元二次方程.分析:要证明不论m取何值,该方程都是一元二次方程,只要证明m2-8m+17≠0即可.证明:m2-8m+17=(m-4)2+1 (m-4)2≥0∴(m-4)2+1>0,即(m-4)2+1≠0∴不论m取何值,该方程都是一元二次方程.•练习:1.方程(2a—4)x2—2bx+a=0,在什么条件下此方程为一元二次方程?在什么条件下此方程为一元一次方程?2.当m为何值时,方程(m+1)x/4m/-4+27mx+5=0是关于的一元二次方程五、归纳小结(学生总结,老师点评)本节课要掌握:(1)一元二次方程的概念;(2)一元二次方程的一般形式ax2+bx+c=0(a≠0)和二次项、二次项系数,一次项、一次项系数,常数项的概念及其它们的运用.六、布置作业1.教材P34习题22.11(2)(4)(6)、2.2.选用作业设计.补充:若x2-2xm-1+3=0...

1、当您付费下载文档后,您只拥有了使用权限,并不意味着购买了版权,文档只能用于自身使用,不得用于其他商业用途(如 [转卖]进行直接盈利或[编辑后售卖]进行间接盈利)。
2、本站所有内容均由合作方或网友上传,本站不对文档的完整性、权威性及其观点立场正确性做任何保证或承诺!文档内容仅供研究参考,付费前请自行鉴别。
3、如文档内容存在违规,或者侵犯商业秘密、侵犯著作权等,请点击“违规举报”。

碎片内容

新人教版八年级数学一元二次方程

确认删除?
VIP
微信客服
  • 扫码咨询
会员Q群
  • 会员专属群点击这里加入QQ群
客服邮箱
回到顶部