电脑桌面
添加小米粒文库到电脑桌面
安装后可以在桌面快捷访问

高三历史二轮复习中国古代史专题复习教案与测试题VIP免费

高三历史二轮复习中国古代史专题复习教案与测试题_第1页
1/66
高三历史二轮复习中国古代史专题复习教案与测试题_第2页
2/66
高三历史二轮复习中国古代史专题复习教案与测试题_第3页
3/66
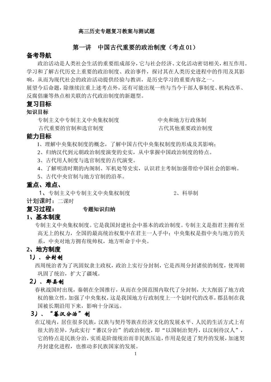
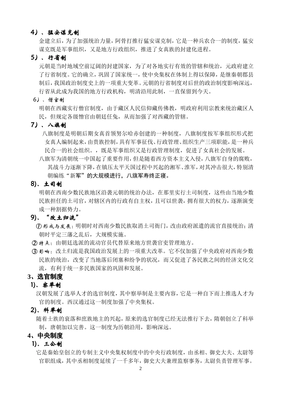
高三历史专题复习教案与测试题第一讲中国古代重要的政治制度(考点01)备考导航政治活动是人类社会生活的重要组成部分,它与社会经济、文化活动密切相关,相互作用。学习和了解古代历史上重要的政治制度、政治事件,探讨其在人类历史进程中的作用及其影响,从而为现代社会的政治活动提供经验与教训,是历史学习的重要内容之一。展望今后命题,除继续注重上述考点外,还有可能出现一些与当今干部人事制度、机构改革、反腐倡廉等热点相关联的古代政治制度的新题型。复习目标知识目标专制主义中专制主义中央集权制度中央和地方行政体制古代重要的官制和选官制度古代其他重要政治制度能力目标I、理解中央集权制度的概念,了解中国古代中央集权制度的形成及其影响;2、归纳汉代到元朝政治制度演变的史实,从中掌握中国政治制度的特点。3、古代用人制度与选官制度的古代演变。4、了解明清时期的内阁制、军机处等史实,认识君主考制加强带给中国社会的影响。5、古代中央官制与地方官制的沿革。重点、难点、1、专制主义中专制主义中央集权制度2、科举制计划课时:二课时复习过程:专题知识归纳1、基本制度专制主义中央集权制度。它是我国封建社会中基本的政治制度。专制主义是指君主拥有至高无上的权力,全国的最高统治权集中在君主一人手中;中央集权是指中央与地方的关系,中央对地方拥有统帅权,地方听命于中央。2、地方制度1)、分封制西周统治者为了巩固奴隶主政权,政治上实行分封制,它是西周分封诸侯的制度,使周朝巩固了统治,扩大了疆域。2)、郡县制春秋战国时出现,秦朝在全国推行,从而在全国范围内取代了分封制,大大削弱了地方政权的独立性,加强了中央集权,这是我国地方行政制度上一个划时代的改革,郡县制在我国被长期沿用下来,影响十分深远。3)、“蕃汉分治”制在辽境内,居住很多民族,汉族与契丹等族在经济文化的发展水平、人民的生活方式上有很大的差异,为此实行“蕃汉分治”的政治制度,即“以国制治契丹,以汉制待汉人”,它的特点是民族分治,实质是阶级统治而非民族压迫,作用是促进了契丹的发展,加速契丹封建化进程,也推动多民族国家的发展。14)、猛安谋克制金建立后,为了加强统治力量,阿骨打推行猛安谋克制,它是一种兵农合一的制度,猛安谋克既是军事组织,又是地方行政组织,推进了女真族的封建化进程。5)、行省制元朝是当时地域空前辽阔的封建国家,为了对各地实行有效的管辖和统治,元政府建立了行省制度。它的确立,巩固了国家统一,使中央集权在体制上得以保障,是继秦朝郡县制后,我国政治制度史上的一项重大变革。元朝的行省制度对后世的政治制度影响深远,行省从此成为我国的地方行政机构,明清沿用此制,一直保留到今天。6)、僧官制明朝在西藏实行僧官制度,由于藏区人民信仰藏传佛教,明政府利用宗教来统治藏区人民,但规定各级憎官由朝廷任兔,从而加强了对西藏的管辖。7)、八旗制八旗制度是明朝后期女真首领努尔哈赤创建的一种制度,八旗制度按军事组织形式把女真人编制起来,由贵族控制,具有军事征伐、行政管理、组织生产三项职能,是一种兵民合一的社会组织。,既是军事组织又是行政管理制度,促进了女真社会的发展。八旗军为清朝统一中国起了重要作用,但是随着西方资本主义入侵,八旗军自身的腐败,其战斗力逐渐下降,在镇压太平天国过程中兴起的湘军、淮军,对其冲击很大,特别清朝编练“新军”的大规模进行,八旗军寿终正寝。8)、土司制明朝在西南少数民族地区沿袭元朝的统治办法,在那里实行土司制度,这些由当地少数民族担任的土司官,对辖区内的行政有自主权,且可以世袭,拥有很大的权力,逐渐演变成一种割据势力。9)、“改土归流”①形成与发展:明朝时对西南少数民族取消土司衙门,改由政府派遣的流官直接统治;清朝时平定三藩之乱后,大规模实施。②特点:由朝廷选派的流动官员代替原来地方世袭官吏管理地方。③影响:改土归流是我国政治发展上的一项重大改革。它不仅加强了中央政府对西南少数民族的统治,改变了当地落后闭塞和纷争的状况,而又促进了各民族之间的经济文化交流,有利于统一多民族国家的巩固和发展。3、...

1、当您付费下载文档后,您只拥有了使用权限,并不意味着购买了版权,文档只能用于自身使用,不得用于其他商业用途(如 [转卖]进行直接盈利或[编辑后售卖]进行间接盈利)。
2、本站所有内容均由合作方或网友上传,本站不对文档的完整性、权威性及其观点立场正确性做任何保证或承诺!文档内容仅供研究参考,付费前请自行鉴别。
3、如文档内容存在违规,或者侵犯商业秘密、侵犯著作权等,请点击“违规举报”。

碎片内容

高三历史二轮复习中国古代史专题复习教案与测试题

您可能关注的文档

确认删除?
VIP
微信客服
  • 扫码咨询
会员Q群
  • 会员专属群点击这里加入QQ群
客服邮箱
回到顶部