电脑桌面
添加小米粒文库到电脑桌面
安装后可以在桌面快捷访问

高中政治复习提纲 人教版必修2VIP免费

高中政治复习提纲 人教版必修2_第1页
1/16
高中政治复习提纲 人教版必修2_第2页
2/16
高中政治复习提纲 人教版必修2_第3页
3/16
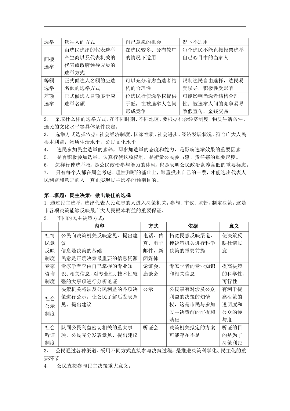
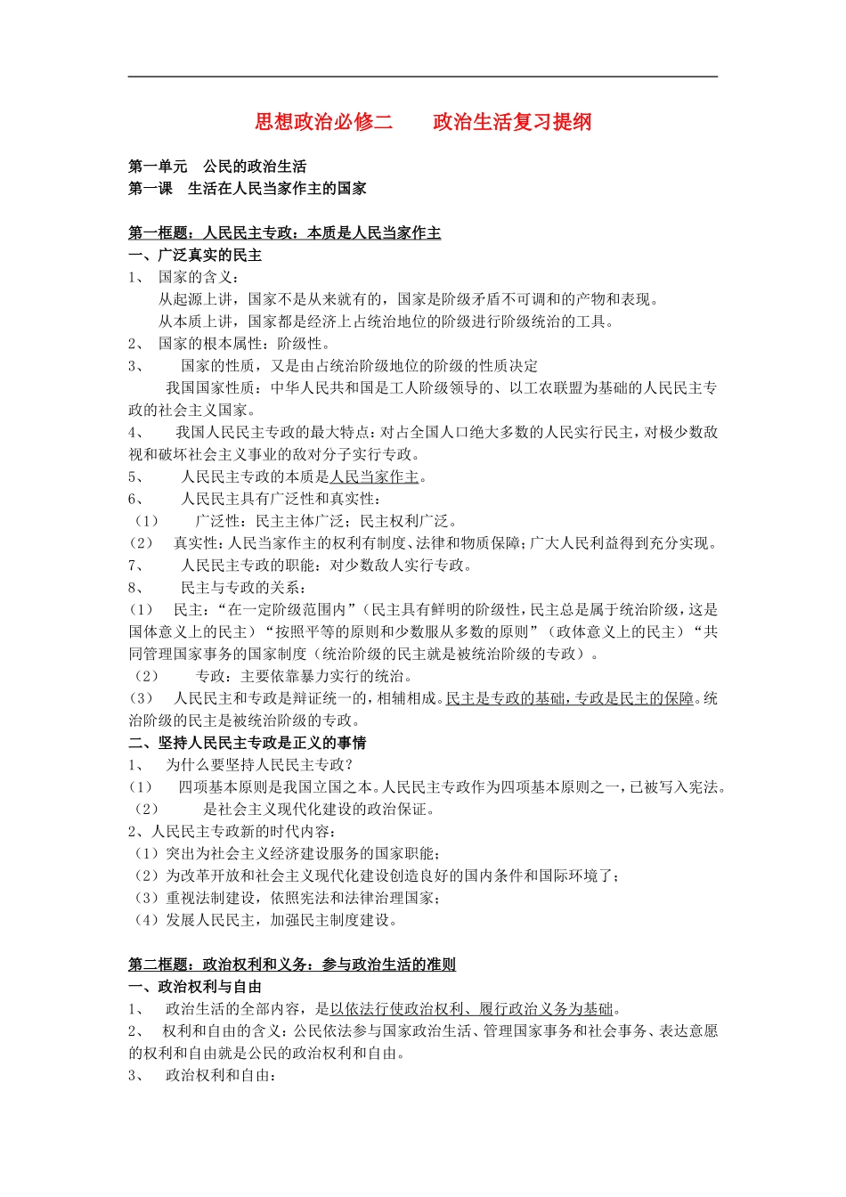
思想政治必修二政治生活复习提纲第一单元公民的政治生活第一课生活在人民当家作主的国家第一框题:人民民主专政:本质是人民当家作主一、广泛真实的民主1、国家的含义:从起源上讲,国家不是从来就有的,国家是阶级矛盾不可调和的产物和表现。从本质上讲,国家都是经济上占统治地位的阶级进行阶级统治的工具。2、国家的根本属性:阶级性。3、国家的性质,又是由占统治阶级地位的阶级的性质决定我国国家性质:中华人民共和国是工人阶级领导的、以工农联盟为基础的人民民主专政的社会主义国家。4、我国人民民主专政的最大特点:对占全国人口绝大多数的人民实行民主,对极少数敌视和破坏社会主义事业的敌对分子实行专政。5、人民民主专政的本质是人民当家作主。6、人民民主具有广泛性和真实性:(1)广泛性:民主主体广泛;民主权利广泛。(2)真实性:人民当家作主的权利有制度、法律和物质保障;广大人民利益得到充分实现。7、人民民主专政的职能:对少数敌人实行专政。8、民主与专政的关系:(1)民主:“在一定阶级范围内”(民主具有鲜明的阶级性,民主总是属于统治阶级,这是国体意义上的民主)“按照平等的原则和少数服从多数的原则”(政体意义上的民主)“共同管理国家事务的国家制度(统治阶级的民主就是被统治阶级的专政)。(2)专政:主要依靠暴力实行的统治。(3)人民民主和专政是辩证统一的,相辅相成。民主是专政的基础,专政是民主的保障。统治阶级的民主是被统治阶级的专政。二、坚持人民民主专政是正义的事情1、为什么要坚持人民民主专政?(1)四项基本原则是我国立国之本。人民民主专政作为四项基本原则之一,已被写入宪法。(2)是社会主义现代化建设的政治保证。2、人民民主专政新的时代内容:(1)突出为社会主义经济建设服务的国家职能;(2)为改革开放和社会主义现代化建设创造良好的国内条件和国际环境了;(3)重视法制建设,依照宪法和法律治理国家;(4)发展人民民主,加强民主制度建设。第二框题:政治权利和义务:参与政治生活的准则一、政治权利与自由1、政治生活的全部内容,是以依法行使政治权利、履行政治义务为基础。2、权利和自由的含义:公民依法参与国家政治生活、管理国家事务和社会事务、表达意愿的权利和自由就是公民的政治权利和自由。3、政治权利和自由:(1)选举权和被选举权——基本民主权利,行使这个权利是公民参与国家管理的基础和标志。(2)政治自由——言论、出版、集会、结社、游行、示威(3)监督权——批评、建议、申诉、控告、检举二、政治义务1、维护国家统一和民族团结——国家统一、民族团结是我国顺利进行社会主义现代化建设的根本保证,也是实现公民的政治权利和其它权利的重要保证。2、遵守宪法和法律——宪法和法律是党的主张和人民意志相统一的体现,公民根本的行为准则。3、维护国家安全、荣誉和利益——实现国家富强民族振兴的重要保证,是爱国主义的体现,是公民义不容辞的职责。4、服兵役和参加民兵组织。三、公民参与政治生活基本原则1、坚持公民在法律面前一律平等的原则。2、坚持权利与依法统一原则。(1)我国权利与义务是统一、二者不可分离。相对应而存在,都是实现人民利益的手段和途径。(2)公民在法律上既是权利的主体又是义务的主体。(3)权利与义务统一的原则:树立权利意识、珍惜公民权利;树立义务意识,自觉履行公民义务。(4)坚持个人利益与集体利益、国家利益相结合的原则。第三框题:政治生活:崇尚民主与法制一、政治生活中的信念:崇尚民主和法制。二、政治生活主要内容:1、行使政治权利,履行政治性义务——基本内容2、参与社会公共管理活动——重要内容3、参与社会主义政治文明建设——有机构成部分。——发展社会主义民主政治,建设社会主义政治文明是社会主义现代化建设的重要目标。——最根本就是要坚持党的领导、人民当家作主和依法治国的有机统一,这也是我国社会主义政治文明区别于资本主义政治文明的本质特征。4、关注我国在国际社会中的地位和作用——不可或缺的一部分。三、中学生参与政治生活:1、参与政治生活,必须明确政治生活的作用。——政治生活的内容更多地涉及...

1、当您付费下载文档后,您只拥有了使用权限,并不意味着购买了版权,文档只能用于自身使用,不得用于其他商业用途(如 [转卖]进行直接盈利或[编辑后售卖]进行间接盈利)。
2、本站所有内容均由合作方或网友上传,本站不对文档的完整性、权威性及其观点立场正确性做任何保证或承诺!文档内容仅供研究参考,付费前请自行鉴别。
3、如文档内容存在违规,或者侵犯商业秘密、侵犯著作权等,请点击“违规举报”。

碎片内容

高中政治复习提纲 人教版必修2

确认删除?
VIP
微信客服
  • 扫码咨询
会员Q群
  • 会员专属群点击这里加入QQ群
客服邮箱
回到顶部