电脑桌面
添加小米粒文库到电脑桌面
安装后可以在桌面快捷访问

高三化学重要实验设计汇编 第三部分《化学基本概念与原理实验》VIP免费

高三化学重要实验设计汇编 第三部分《化学基本概念与原理实验》_第1页
1/5
高三化学重要实验设计汇编 第三部分《化学基本概念与原理实验》_第2页
2/5
高三化学重要实验设计汇编 第三部分《化学基本概念与原理实验》_第3页
3/5
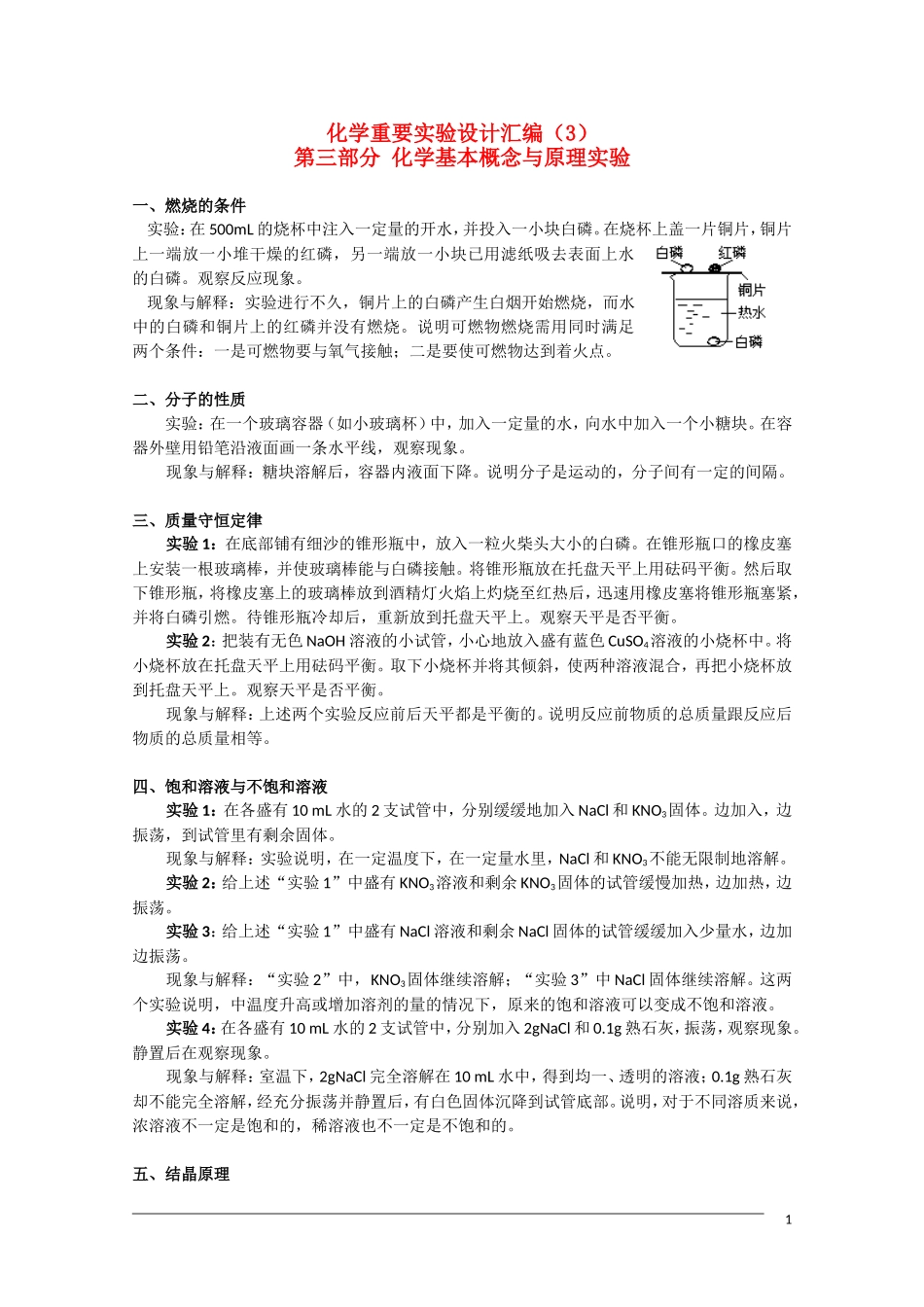
化学重要实验设计汇编(3)第三部分化学基本概念与原理实验一、燃烧的条件实验:在500mL的烧杯中注入一定量的开水,并投入一小块白磷。在烧杯上盖一片铜片,铜片上一端放一小堆干燥的红磷,另一端放一小块已用滤纸吸去表面上水的白磷。观察反应现象。现象与解释:实验进行不久,铜片上的白磷产生白烟开始燃烧,而水中的白磷和铜片上的红磷并没有燃烧。说明可燃物燃烧需用同时满足两个条件:一是可燃物要与氧气接触;二是要使可燃物达到着火点。二、分子的性质实验:在一个玻璃容器(如小玻璃杯)中,加入一定量的水,向水中加入一个小糖块。在容器外壁用铅笔沿液面画一条水平线,观察现象。现象与解释:糖块溶解后,容器内液面下降。说明分子是运动的,分子间有一定的间隔。三、质量守恒定律实验1:在底部铺有细沙的锥形瓶中,放入一粒火柴头大小的白磷。在锥形瓶口的橡皮塞上安装一根玻璃棒,并使玻璃棒能与白磷接触。将锥形瓶放在托盘天平上用砝码平衡。然后取下锥形瓶,将橡皮塞上的玻璃棒放到酒精灯火焰上灼烧至红热后,迅速用橡皮塞将锥形瓶塞紧,并将白磷引燃。待锥形瓶冷却后,重新放到托盘天平上。观察天平是否平衡。实验2:把装有无色NaOH溶液的小试管,小心地放入盛有蓝色CuSO4溶液的小烧杯中。将小烧杯放在托盘天平上用砝码平衡。取下小烧杯并将其倾斜,使两种溶液混合,再把小烧杯放到托盘天平上。观察天平是否平衡。现象与解释:上述两个实验反应前后天平都是平衡的。说明反应前物质的总质量跟反应后物质的总质量相等。四、饱和溶液与不饱和溶液实验1:在各盛有10mL水的2支试管中,分别缓缓地加入NaCl和KNO3固体。边加入,边振荡,到试管里有剩余固体。现象与解释:实验说明,在一定温度下,在一定量水里,NaCl和KNO3不能无限制地溶解。实验2:给上述“实验1”中盛有KNO3溶液和剩余KNO3固体的试管缓慢加热,边加热,边振荡。实验3:给上述“实验1”中盛有NaCl溶液和剩余NaCl固体的试管缓缓加入少量水,边加边振荡。现象与解释:“实验2”中,KNO3固体继续溶解;“实验3”中NaCl固体继续溶解。这两个实验说明,中温度升高或增加溶剂的量的情况下,原来的饱和溶液可以变成不饱和溶液。实验4:在各盛有10mL水的2支试管中,分别加入2gNaCl和0.1g熟石灰,振荡,观察现象。静置后在观察现象。现象与解释:室温下,2gNaCl完全溶解在10mL水中,得到均一、透明的溶液;0.1g熟石灰却不能完全溶解,经充分振荡并静置后,有白色固体沉降到试管底部。说明,对于不同溶质来说,浓溶液不一定是饱和的,稀溶液也不一定是不饱和的。五、结晶原理1实验:在烧杯里加入10gNaCl和KNO3的混合物(其中NaCl的量较少)。注入15mL水,加热使混合物完全溶解。然后冷却,观察KNO3晶体的析出。现象与解释:KNO3的溶解度受温度变化的影响较大,较高温度下的KNO3饱和溶液降温时,部分KNO3从溶液里结晶析出。而NaCl的溶解度受温度变化的影响较小,降温时,大部分NaCl仍溶解在溶液里。六、比较电解质溶液的导电能力实验:把相同条件下的HCl、CH3COOH、NaOH、NaCl溶液和氨水分别倒入5个烧杯中,接通电源。观察灯泡发光的明亮程度。现象与解释:连接插入CH3COOH溶液和氨水的电极上的灯泡比其他3个灯泡暗。HCl、NaOH、NaCl是强电解质,溶于水能完全电离成离子;CH3COOH和氨水是弱电解质,在溶液里只有一部分分子电离成离子。故HCl、NaOH、NaCl溶液的导电能力比CH3COOH和氨水强。七、离子反应实验:在试管里加入少量CuSO4溶液,再加入少量NaCl溶液。观察有无变化。在另一支试管里加入5mLCuSO4溶液,再加入5mLBaCl2溶液,过滤。观察沉淀和滤液的颜色。在第三支试管里加入少量上述滤液,并滴加AgNO3溶液,观察沉淀的生成。再滴加稀硝酸,观察沉淀是否溶解。现象与解释:第一支试管中没有明显变化,溶液仍为蓝色;第二支试管中有白色沉淀生成,溶液为蓝色;第三支试管中有白色沉淀生成,滴加稀硝酸,沉淀不溶解。通过对上述实验现象的分析,可以得出这样的结论:第一支试管中没有发生化学反应;第二支试管中,CuSO4电离出来的Cu2+和BaCl2电离出来的Cl—都没用发生化学反应,而SO42—与Ba2+发生化学反应生成难...

1、当您付费下载文档后,您只拥有了使用权限,并不意味着购买了版权,文档只能用于自身使用,不得用于其他商业用途(如 [转卖]进行直接盈利或[编辑后售卖]进行间接盈利)。
2、本站所有内容均由合作方或网友上传,本站不对文档的完整性、权威性及其观点立场正确性做任何保证或承诺!文档内容仅供研究参考,付费前请自行鉴别。
3、如文档内容存在违规,或者侵犯商业秘密、侵犯著作权等,请点击“违规举报”。

碎片内容

高三化学重要实验设计汇编 第三部分《化学基本概念与原理实验》

确认删除?
VIP
微信客服
  • 扫码咨询
会员Q群
  • 会员专属群点击这里加入QQ群
客服邮箱
回到顶部