电脑桌面
添加小米粒文库到电脑桌面
安装后可以在桌面快捷访问

通信原理实验VIP专享VIP免费

通信原理实验_第1页
1/30
通信原理实验_第2页
2/30
通信原理实验_第3页
3/30
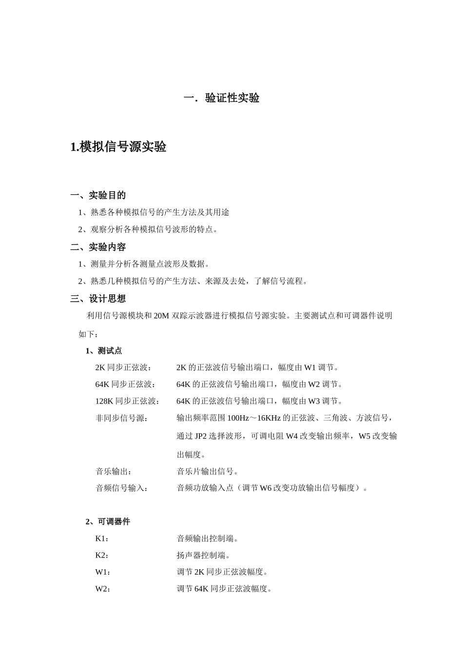
上海工程技术大学通信原理综合实验报告学院电子电气工程学院专业电子信息工程班级学号022211117学生沈文杰指导教师赵晓丽一.验证性实验1.模拟信号源实验一、实验目的1、熟悉各种模拟信号的产生方法及其用途2、观察分析各种模拟信号波形的特点。二、实验内容1、测量并分析各测量点波形及数据。2、熟悉几种模拟信号的产生方法、来源及去处,了解信号流程。三、设计思想利用信号源模块和20M双踪示波器进行模拟信号源实验。主要测试点和可调器件说明如下:1、测试点2K同步正弦波:2K的正弦波信号输出端口,幅度由W1调节。64K同步正弦波:64K的正弦波信号输出端口,幅度由W2调节。128K同步正弦波:64K的正弦波信号输出端口,幅度由W3调节。非同步信号源:输出频率范围100Hz~16KHz的正弦波、三角波、方波信号,通过JP2选择波形,可调电阻W4改变输出频率,W5改变输出幅度。音乐输出:音乐片输出信号。音频信号输入:音频功放输入点(调节W6改变功放输出信号幅度)。2、可调器件K1:音频输出控制端。K2:扬声器控制端。W1:调节2K同步正弦波幅度。W2:调节64K同步正弦波幅度。W3:调节128K同步正弦波幅度。W4:调节非同步正弦波频率。W5:调节非同步正弦波幅度。W6:调节扬声器音量大小。四、实验方法1、用示波器测量“2K同步正弦波”、“64K同步正弦波”、“128K同步正弦波”各点输出的正弦波波形,对应的电位器W1,W2,W3可分别改变各正弦波的幅度。参考波形如下:2、用示波器测量“非同步信号源”输出波形。1)将跳线开关JP2选择为“正弦波”,改变W5,调节信号幅度(调节范围为0~4V),用示波器观察输出波形。2)保持信号幅度为3V,改变W4,调节信号频率(调节范围为0~16KHz),用示波器观察输出波形。3)将波形分别选择为三角波,方波,重复上面两个步骤。3、将控制开关K1设为“ON”,令音乐片加上控制信号,产生音乐信号输出,用示波器在“音乐输出”端口观察音乐信号输出波形。5实验结果6结论2.增量调制编译码系统实验一、实验目的1、掌握增量调制编译码的基本原理,并理解实验电路的工作过程。2、了解不同速率的编译码,以及低速率编译码时的输出波形。3、理解连续可变斜率增量调制系统的电路组成与基本工作原理。4、熟悉增量调制系统在不同工作频率、不同信号频率和不同信号幅度下跟踪输入信号的情况。二、实验内容1、观察增量调制编码各点处的波形并记录下来。2、观察增量调制译码各点处的波形并记录下来。3、工作时钟可变时ΔM编译码比较实验三、设计思想利用信号源模块(主要是1号模块)和20M双踪示波器进行模拟信号源实验。主要测试点和可调器件说明如下:1、输入点说明1号板CLK:CVSD编码时钟输入点DCLK:CVSD解码时钟输入点CVSD-SIN:音频信号输入点CVSD-IN:CVSD编码信号输入点2、输出点说明1号板TH7:再生信号输出TH8:一致性脉冲输出CVSDOUT:CVSD编码输出DOUT:CVSD解码输出信号源板2K同步正弦波:输出与CLK1同步的2K正弦波信号CLK1:时钟信号。实验结构框图如下:图4-8CVSD编译码实验结构框图四、实验方法(一)、增量调制的编码实验1、将信号源模块、模块1固定在主机箱上,用黑色塑封螺钉拧紧,确保电源接触良好。2、插上电源线,打开主机箱右侧的交流开关,将信号源模块和模块1的电源开关拨下,观察指示灯是否点亮,红灯为+5V电源指示灯,绿灯为-12V电源指示灯,黄色为+12V电源指示灯。3、关闭电源,按如下方式连线源端口目标端口连线说明信号源:“2K同步正弦波”模块1:“CVSD-SIN”提供音频信号信号源:“CLK1”模块1:“CLK”提供编码时钟4、打开电源,示波器在信号源上的测试点“2K同步正弦波”处观测,示波器的设置如下:模式CH1触发源CH1扫速100μs/div幅度1v/div交直流耦合AC探头×1观察波形并调节信号源上的电位器W1,使波形的峰-峰值在3V左右,然后调节示波器上的释抑旋钮,直到波形稳定。图4-82k同步正弦波5、信号源上的拨码开关S4设为1010,使测试点“CLK1”输出32K时钟。6、用示波器的CH1通道观测1号板的测试点“TH7”,同时调节1号板的电位器W2,并调节示波器上的释抑旋钮,直到波形稳定。参考波形如下:图4-9再生信号参考波形7、观测一致性脉冲输出(...

1、当您付费下载文档后,您只拥有了使用权限,并不意味着购买了版权,文档只能用于自身使用,不得用于其他商业用途(如 [转卖]进行直接盈利或[编辑后售卖]进行间接盈利)。
2、本站所有内容均由合作方或网友上传,本站不对文档的完整性、权威性及其观点立场正确性做任何保证或承诺!文档内容仅供研究参考,付费前请自行鉴别。
3、如文档内容存在违规,或者侵犯商业秘密、侵犯著作权等,请点击“违规举报”。

碎片内容

通信原理实验

确认删除?
VIP
微信客服
  • 扫码咨询
会员Q群
  • 会员专属群点击这里加入QQ群
客服邮箱
回到顶部