电脑桌面
添加小米粒文库到电脑桌面
安装后可以在桌面快捷访问

第6章矿物质-第六章矿物质VIP免费

第6章矿物质-第六章矿物质_第1页
1/16
第6章矿物质-第六章矿物质_第2页
2/16
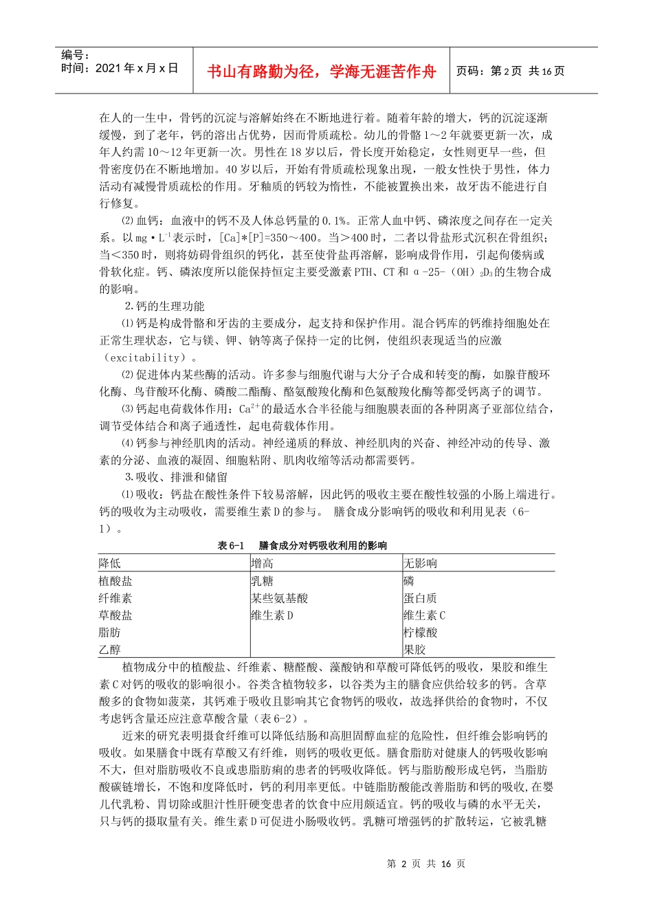
第6章矿物质-第六章矿物质_第3页
3/16
第1页共16页编号:时间:2021年x月x日书山有路勤为径,学海无涯苦作舟页码:第1页共16页第六章矿物质本章要点1.常量元素的种类及其生理功能2.微量元素的种类及其生理功能食物或机体灰分中那些为人体生理功能所必需的无机元素称为矿物质,也称无机盐。人体已发现有20余种必需的无机盐,约占人体重量的4%~5%。其中含量较多的(>5g)为钙、磷、钾、钠、氯、镁、硫七种,它们每天的膳食需要量都在100mg以上,称为常量元素。另外一些含量低微,随着近代分析技术的进步,利用原子吸收光谱、中子活化、等离子发射光谱等痕量分析手段,发现了铁、碘、铜、锌、锰、钴、钼、硒、铬、镍、硅、氟、钒等元素也是人体必需的,它们每天的膳食需要量甚微,称为微量元素。第一节常量元素一般将占人体体重0.01%以上,每人每日需要量在100mg以上的元素称为常量元素。常量元素在体内的主要生理功能:①构成人体组织的重要成分,大部分是由钙、磷和镁组成,软组织含钾较多;②在细胞外液中与蛋白质一起调节细胞膜的通透性,控制水分,维持正常的渗透压和酸碱平衡,维持神经肌肉兴奋性;③构成酶的成分或激活酶的活性参与物质代谢。常量元素在人体新陈代谢过程中,会有一部分被排出体外,必须通过膳食补充。许多国家都制定了钙、磷、镁、钾、钠和氯等6种常量元素的RDA(推荐的膳食供应量)和AI(适宜摄入量)。一、钙和磷钙和磷是硬组织骨和牙的重要矿物成分。骨的钙、磷比几乎是恒定的,二者之一在体内的含量显著变动时,另一个也随之改变,因此钙和磷常一起考虑。㈠钙⒈钙在体内的分布钙是人体内含量较多的元素之一。人体内含钙量约为1000~1200g。其中大约99%的钙以磷酸盐的形式集中在骨骼和牙齿内,统称为“骨钙”;其余1%的钙,大部分以离子状态存在于软组织、细胞液及血液中,少部分与柠檬酸螯合,或与蛋白质结合,这一部分统称为“混溶钙池”(也称“混合钙库”)。“混溶钙池”中的钙与骨钙维持着动态平衡。⑴骨钙:骨组织储藏的钙占体钙的99%以上,因此骨被誉为钙库。骨钙和血液循环不断地进行着缓慢的交换,每天可达250~1000mg。成人每天约有700mg的钙出入于骨组织。第2页共16页第1页共16页编号:时间:2021年x月x日书山有路勤为径,学海无涯苦作舟页码:第2页共16页在人的一生中,骨钙的沉淀与溶解始终在不断地进行着。随着年龄的增大,钙的沉淀逐渐缓慢,到了老年,钙的溶出占优势,因而骨质疏松。幼儿的骨骼1~2年就要更新一次,成年人约需10~12年更新一次。男性在18岁以后,骨长度开始稳定,女性则更早一些,但骨密度仍在不断地增加。40岁以后,开始有骨质疏松现象出现,一般女性快于男性,体力活动有减慢骨质疏松的作用。牙釉质的钙较为惰性,不能被置换出来,故牙齿不能进行自行修复。⑵血钙:血液中的钙不及人体总钙量的0.1%。正常人血中钙、磷浓度之间存在一定关系。以mg·L-1表示时,[Ca]*[P]=350~400。当>400时,二者以骨盐形式沉积在骨组织;当<350时,则将妨碍骨组织的钙化,甚至使骨盐再溶解,影响成骨作用,引起佝偻病或骨软化症。钙、磷浓度所以能保持恒定主要受激素PTH、CT和α-25-(OH)2D3的生物合成的影响。⒉钙的生理功能⑴钙是构成骨骼和牙齿的主要成分,起支持和保护作用。混合钙库的钙维持细胞处在正常生理状态,它与镁、钾、钠等离子保持一定的比例,使组织表现适当的应激(excitability)。⑵促进体内某些酶的活动。许多参与细胞代谢与大分子合成和转变的酶,如腺苷酸环化酶、鸟苷酸环化酶、磷酸二酯酶、酪氨酸羧化酶和色氨酸羧化酶等都受钙离子的调节。⑶钙起电荷载体作用:Ca2+的最适水合半径能与细胞膜表面的各种阴离子亚部位结合,调节受体结合和离子通透性,起电荷载体作用。⑷钙参与神经肌肉的活动。神经递质的释放、神经肌肉的兴奋、神经冲动的传导、激素的分泌、血液的凝固、细胞粘附、肌肉收缩等活动都需要钙。⒊吸收、排泄和储留⑴吸收:钙盐在酸性条件下较易溶解,因此钙的吸收主要在酸性较强的小肠上端进行。钙的吸收为主动吸收,需要维生素D的参与。膳食成分影响钙的吸收和利用见表(6-1)。表6-1膳食成分对钙吸收利用的影响降低增高无影响植酸...

1、当您付费下载文档后,您只拥有了使用权限,并不意味着购买了版权,文档只能用于自身使用,不得用于其他商业用途(如 [转卖]进行直接盈利或[编辑后售卖]进行间接盈利)。
2、本站所有内容均由合作方或网友上传,本站不对文档的完整性、权威性及其观点立场正确性做任何保证或承诺!文档内容仅供研究参考,付费前请自行鉴别。
3、如文档内容存在违规,或者侵犯商业秘密、侵犯著作权等,请点击“违规举报”。

碎片内容

第6章矿物质-第六章矿物质

中小学教育精品资料+ 关注
实名认证
内容提供者

中小学教育资料,优质文档创作者

确认删除?
VIP
微信客服
  • 扫码咨询
会员Q群
  • 会员专属群点击这里加入QQ群
客服邮箱
回到顶部