电脑桌面
添加小米粒文库到电脑桌面
安装后可以在桌面快捷访问

心理咨询师三级技能总结VIP专享VIP免费

心理咨询师三级技能总结_第1页
1/21
心理咨询师三级技能总结_第2页
2/21
心理咨询师三级技能总结_第3页
3/21
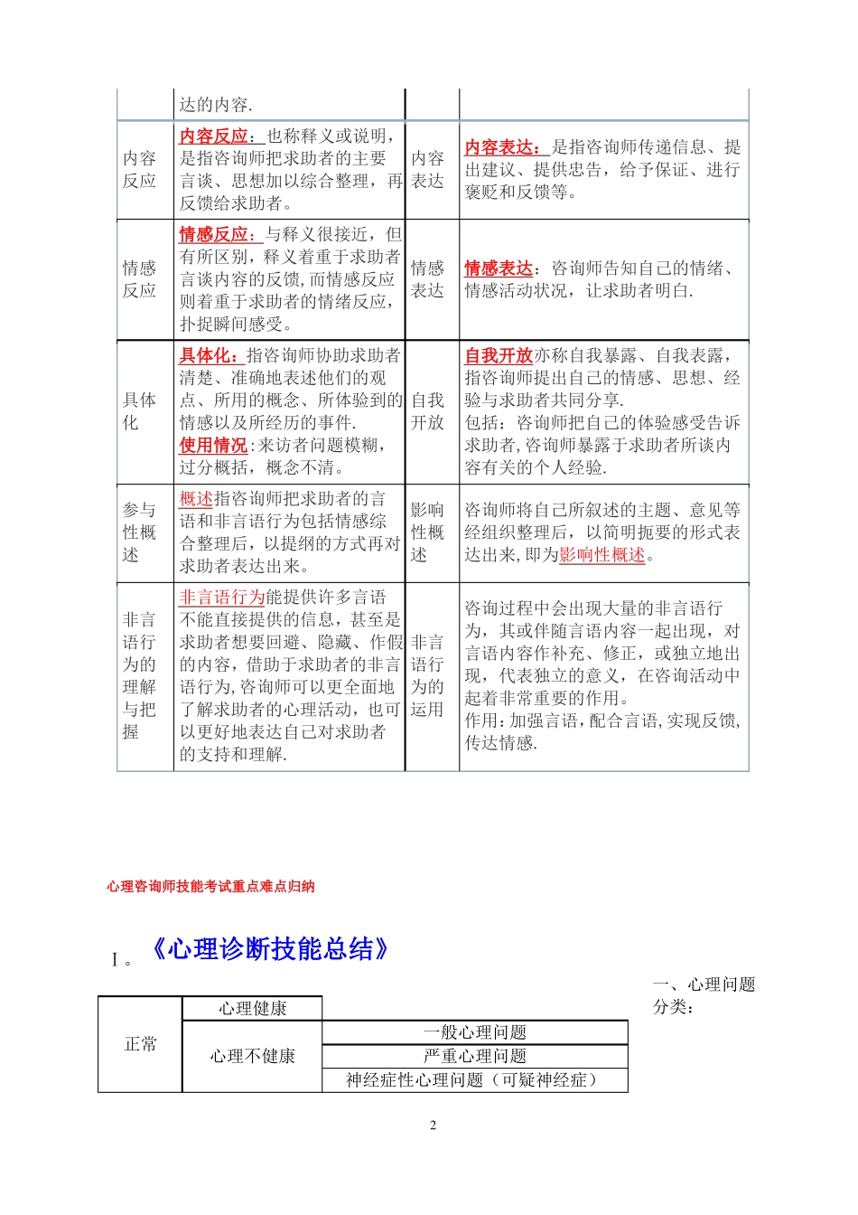
参与性技术与影响性技术参与性技术影响性技术倾听是在接纳的基础上,用心,认真,关注,机警,共情,设身处地的听,表示理解,不带偏见,不作价值判断,适当参与,鼓励。倾听是心理咨询的第一步,是建立良好咨询关系的基本要倾听面质求.倾听容易出现的错误(急于下结论、轻视求助者的问题、干扰/转移求助者的问题作道德或正确的判断、不恰当的运用咨询技巧:询问过多、概述过多、不适当的情感反应)1.开放式询问通常使用“什么”、“如何”、“为什么”、“能不能…”、“愿不愿意…”等词来发问,让求助者就有关问题、思想、情感给予详细的说明.开放式提问可以获得更多资料,咨询中常用这样的提问方解释式.2.封闭式询问通常使用“是不是”、“对不对”、“要不要”、“有没有"等词,而回答也是“是”“否”式的简单答案。常用来澄清事实,获得重点,条理化,缩小谈论范围,避免偏离正题。面质,又称质疑、对质、对峙、对抗、正视现实等,是指咨询师指出求助者身上存在的矛盾.包括理想于现实不一致,言行不一致,前后言语不一致,咨访意见不一致。注意事项:(1)要有事实根据.(2)避免个人发泄.(3)避免无情攻击。(4)要以良好咨询关系为基础。(5)可用尝试性面质。开放式询问与封闭式询问解释,即运用某一种理论来描述求助者的思想、情感和行为的原因、实质等。举例:“是你的非理性观念在影响你的情绪.”睡眠是正常的生理现象,是兴奋向抑制的转换过程,你这个过程没有转换好,所以会失眠.鼓励和重复技术鼓励,即直接地重复求助者的话或仅以某些词语如“嗯”、“讲下去”、“还有吗”等,来促进会谈继续和深入或选指导即咨询师直接地指示求助者做某择性关注。来强化求助者叙述指导件事、说某些话或以某种方式行动。的内容并鼓励其进一步讲下指导是影响力最明显的一种技巧.去.重复技术:重复求助者的话,让其重视和注意,以明确要表1达的内容.内容反应:也称释义或说明,内容表达:是指咨询师传递信息、提内容是指咨询师把求助者的主要内容出建议、提供忠告,给予保证、进行反应言谈、思想加以综合整理,再表达褒贬和反馈等。反馈给求助者。情感反应:与释义很接近,但有所区别,释义着重于求助者情感情感情感表达:咨询师告知自己的情绪、言谈内容的反馈,而情感反应反应表达情感活动状况,让求助者明白.则着重于求助者的情绪反应,扑捉瞬间感受。具体化:指咨询师协助求助者自我开放亦称自我暴露、自我表露,清楚、准确地表述他们的观指咨询师提出自己的情感、思想、经点、所用的概念、所体验到的自我验与求助者共同分享.情感以及所经历的事件.开放包括:咨询师把自己的体验感受告诉使用情况:来访者问题模糊,求助者,咨询师暴露于求助者所谈内过分概括,概念不清。容有关的个人经验.概述指咨询师把求助者的言影响语和非言语行为包括情感综性概合整理后,以提纲的方式再对述求助者表达出来。非言语行为能提供许多言语不能直接提供的信息,甚至是求助者想要回避、隐藏、作假的内容,借助于求助者的非言语行为,咨询师可以更全面地了解求助者的心理活动,也可以更好地表达自己对求助者的支持和理解.咨询师将自己所叙述的主题、意见等经组织整理后,以简明扼要的形式表达出来,即为影响性概述。具体化参与性概述非言语行为的理解与把握咨询过程中会出现大量的非言语行为,其或伴随言语内容一起出现,对非言言语内容作补充、修正,或独立地出语行现,代表独立的意义,在咨询活动中为的起着非常重要的作用。运用作用:加强言语,配合言语,实现反馈,传达情感.心理咨询师技能考试重点难点归纳Ⅰ。《心理诊断技能总结》心理健康正常心理不健康一、心理问题分类:一般心理问题严重心理问题神经症性心理问题(可疑神经症)2神经症恐怖症焦虑症强迫症躯体形式障碍(含疑病症)精神分裂症心境障碍躁狂症抑郁症双相障碍(躁郁症)不正常重性精神障碍其他精神障碍应激相关障碍人格障碍及性心理障碍心理生理障碍癔症(歇斯底里症)二、正常与异常的判定依据(即是否属于心理咨询工作范围的判定依据):正常与异常的三原则.(主观世界与客观世界的统一性原则;精神活动的内在协调一致性原则;个性的相对稳定性...

1、当您付费下载文档后,您只拥有了使用权限,并不意味着购买了版权,文档只能用于自身使用,不得用于其他商业用途(如 [转卖]进行直接盈利或[编辑后售卖]进行间接盈利)。
2、本站所有内容均由合作方或网友上传,本站不对文档的完整性、权威性及其观点立场正确性做任何保证或承诺!文档内容仅供研究参考,付费前请自行鉴别。
3、如文档内容存在违规,或者侵犯商业秘密、侵犯著作权等,请点击“违规举报”。

碎片内容

心理咨询师三级技能总结

确认删除?
VIP
微信客服
  • 扫码咨询
会员Q群
  • 会员专属群点击这里加入QQ群
客服邮箱
回到顶部