电脑桌面
添加小米粒文库到电脑桌面
安装后可以在桌面快捷访问

政工程结构安全和重要使用功能检验资料VIP免费

政工程结构安全和重要使用功能检验资料_第1页
1/7
政工程结构安全和重要使用功能检验资料_第2页
2/7
政工程结构安全和重要使用功能检验资料_第3页
3/7
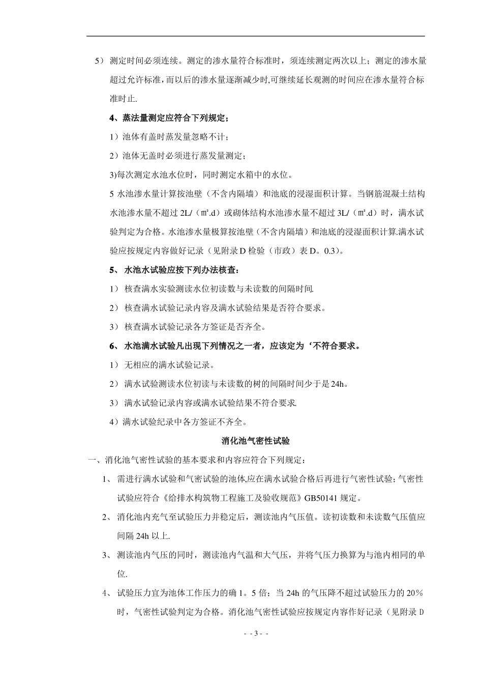
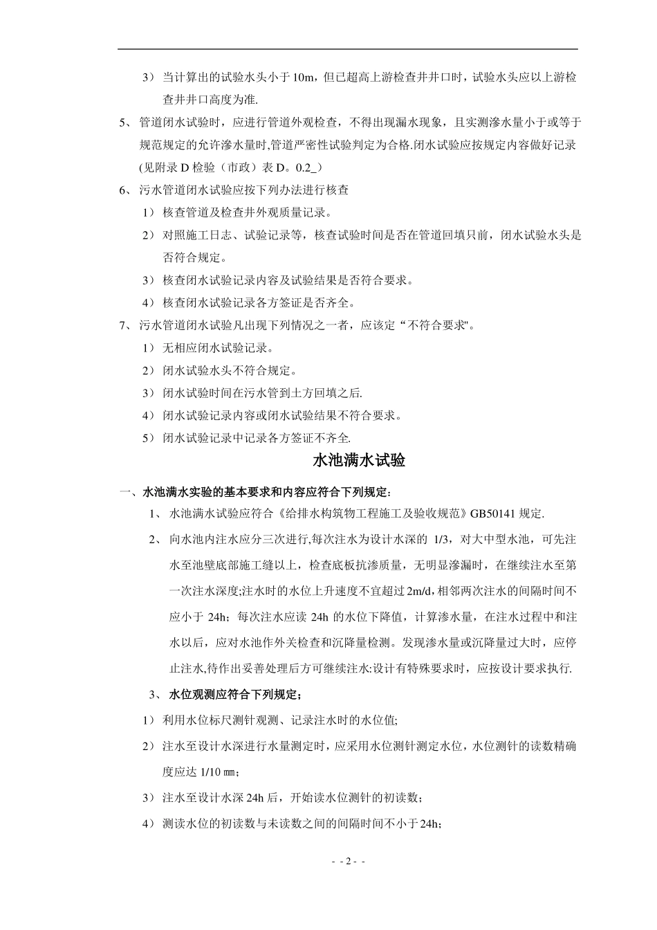
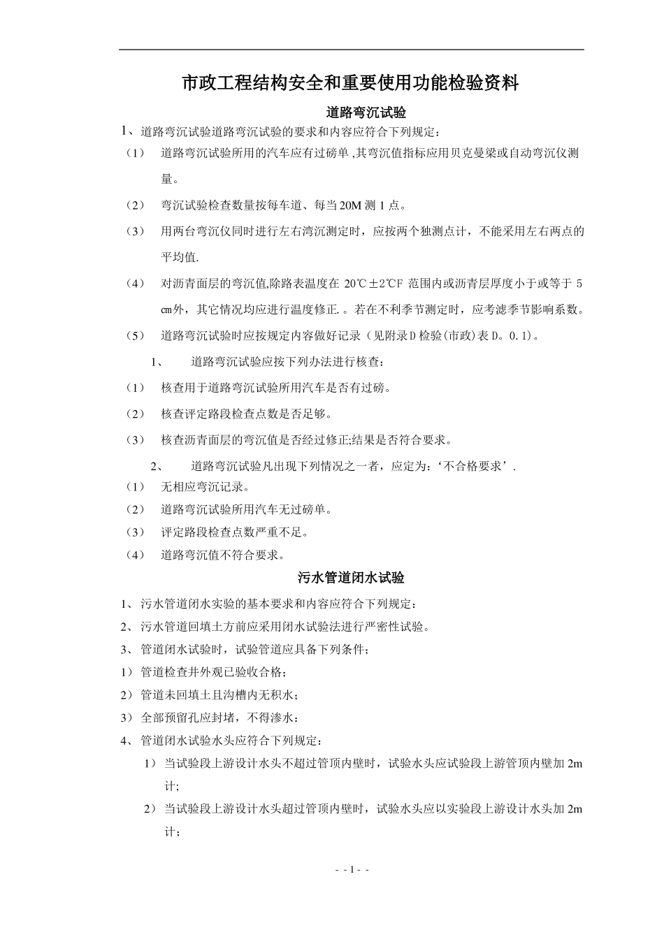
市政工程结构安全和重要使用功能检验资料道路弯沉试验1、道路弯沉试验道路弯沉试验的要求和内容应符合下列规定:(1)道路弯沉试验所用的汽车应有过磅单,其弯沉值指标应用贝克曼梁或自动弯沉仪测量。(2)弯沉试验检查数量按每车道、每当20M测1点。(3)用两台弯沉仪同时进行左右湾沉测定时,应按两个独测点计,不能采用左右两点的平均值.(4)对沥青面层的弯沉值,除路表温度在20℃±2℃F范围内或沥青层厚度小于或等于5㎝外,其它情况均应进行温度修正.。若在不利季节测定时,应考滤季节影响系数。(5)道路弯沉试验时应按规定内容做好记录(见附录D检验(市政)表D。0.1)。1、道路弯沉试验应按下列办法进行核查:(1)核查用于道路弯沉试验所用汽车是否有过磅。(2)核查评定路段检查点数是否足够。(3)核查沥青面层的弯沉值是否经过修正;结果是否符合要求。2、道路弯沉试验凡出现下列情况之一者,应定为:‘不合格要求’.(1)无相应弯沉记录。(2)道路弯沉试验所用汽车无过磅单。(3)评定路段检查点数严重不足。(4)道路弯沉值不符合要求。污水管道闭水试验1、污水管道闭水实验的基本要求和内容应符合下列规定:2、污水管道回填土方前应采用闭水试验法进行严密性试验。3、管道闭水试验时,试验管道应具备下列条件;1)管道检查井外观已验收合格;2)管道未回填土且沟槽内无积水;3)全部预留孔应封堵,不得渗水:4、管道闭水试验水头应符合下列规定:1)当试验段上游设计水头不超过管顶内壁时,试验水头应试验段上游管顶内壁加2m计;2)当试验段上游设计水头超过管顶内壁时,试验水头应以实验段上游设计水头加2m计;--1--3)当计算出的试验水头小于10m,但已超高上游检查井井口时,试验水头应以上游检查井井口高度为准.5、管道闭水试验时,应进行管道外观检查,不得出现漏水现象,且实测滲水量小于或等于规范规定的允许滲水量时,管道严密性试验判定为合格.闭水试验应按规定内容做好记录(见附录D检验(市政)表D。0.2_)6、污水管道闭水试验应按下列办法进行核查1)核查管道及检查井外观质量记录。2)对照施工日志、试验记录等,核查试验时间是否在管道回填只前,闭水试验水头是否符合规定。3)核查闭水试验记录内容及试验结果是否符合要求。4)核查闭水试验记录各方签证是否齐全。7、污水管道闭水试验凡出现下列情况之一者,应该定“不符合要求"。1)无相应闭水试验记录。2)闭水试验水头不符合规定。3)闭水试验时间在污水管到土方回填之后.4)闭水试验记录内容或闭水试验结果不符合要求。5)闭水试验记录中记录各方签证不齐全.水池满水试验一、水池满水实验的基本要求和内容应符合下列规定:1、水池满水试验应符合《给排水构筑物工程施工及验收规范》GB50141规定.2、向水池内注水应分三次进行,每次注水为设计水深的1/3,对大中型水池,可先注水至池壁底部施工缝以上,检查底板抗渗质量,无明显滲漏时,在继续注水至第一次注水深度;注水时的水位上升速度不宜超过2m/d,相邻两次注水的间隔时间不应小于24h;每次注水应读24h的水位下降值,计算渗水量,在注水过程中和注水以后,应对水池作外关检查和沉降量检测。发现渗水量或沉降量过大时,应停止注水,待作出妥善处理后方可继续注水:设计有特殊要求时,应按设计要求执行.3、水位观测应符合下列规定;1)利用水位标尺测针观测、记录注水时的水位值;2)注水至设计水深进行水量测定时,应采用水位测针测定水位,水位测针的读数精确度应达1/10㎜;3)注水至设计水深24h后,开始读水位测针的初读数;4)测读水位的初读数与未读数之间的间隔时间不小于24h;--2--5)测定时间必须连续。测定的渗水量符合标准时,须连续测定两次以上;测定的渗水量超过允许标准,而以后的渗水量逐渐减少时,可继续延长观测的时间应在渗水量符合标准时止.4、蒸法量测定应符合下列规定;1)池体有盖时蒸发量忽略不计;2)池体无盖时必须进行蒸发量测定;3)每次测定水池水位时,同时测定水箱中的水位。5水池渗水量计算按池壁(不含内隔墙)和池底的浸湿面积计算。当钢筋混凝土结构水池渗水量不超过2L/(㎡.d)或砌体结构水池渗水量不超过3L/(㎡.d)时,满水...

1、当您付费下载文档后,您只拥有了使用权限,并不意味着购买了版权,文档只能用于自身使用,不得用于其他商业用途(如 [转卖]进行直接盈利或[编辑后售卖]进行间接盈利)。
2、本站所有内容均由合作方或网友上传,本站不对文档的完整性、权威性及其观点立场正确性做任何保证或承诺!文档内容仅供研究参考,付费前请自行鉴别。
3、如文档内容存在违规,或者侵犯商业秘密、侵犯著作权等,请点击“违规举报”。

碎片内容

政工程结构安全和重要使用功能检验资料

您可能关注的文档

确认删除?
VIP
微信客服
  • 扫码咨询
会员Q群
  • 会员专属群点击这里加入QQ群
客服邮箱
回到顶部