电脑桌面
添加小米粒文库到电脑桌面
安装后可以在桌面快捷访问

接地电阻测试方法VIP免费

接地电阻测试方法_第1页
1/7
接地电阻测试方法_第2页
2/7
接地电阻测试方法_第3页
3/7
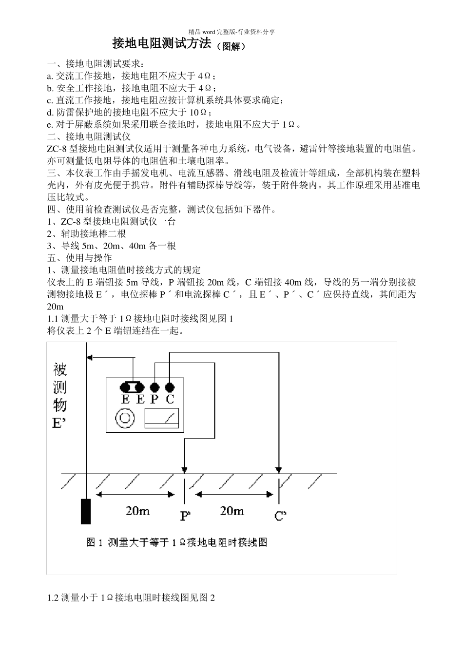
精品word完整版-行业资料分享接地电阻测试方法(图解)一、接地电阻测试要求:a.交流工作接地,接地电阻不应大于4Ω;b.安全工作接地,接地电阻不应大于4Ω;c.直流工作接地,接地电阻应按计算机系统具体要求确定;d.防雷保护地的接地电阻不应大于10Ω;e.对于屏蔽系统如果采用联合接地时,接地电阻不应大于1Ω。二、接地电阻测试仪ZC-8型接地电阻测试仪适用于测量各种电力系统,电气设备,避雷针等接地装置的电阻值。亦可测量低电阻导体的电阻值和土壤电阻率。三、本仪表工作由手摇发电机、电流互感器、滑线电阻及检流计等组成,全部机构装在塑料壳内,外有皮壳便于携带。附件有辅助探棒导线等,装于附件袋内。其工作原理采用基准电压比较式。四、使用前检查测试仪是否完整,测试仪包括如下器件。1、ZC-8型接地电阻测试仪一台2、辅助接地棒二根3、导线5m、20m、40m各一根五、使用与操作1、测量接地电阻值时接线方式的规定仪表上的E端钮接5m导线,P端钮接20m线,C端钮接40m线,导线的另一端分别接被测物接地极Eˊ,电位探棒Pˊ和电流探棒Cˊ,且Eˊ、Pˊ、Cˊ应保持直线,其间距为20m1.1测量大于等于1Ω接地电阻时接线图见图1将仪表上2个E端钮连结在一起。1.2测量小于1Ω接地电阻时接线图见图2精品word完整版-行业资料分享将仪表上2个E端钮导线分别连接到被测接地体上,以消除测量时连接导线电阻对测量结果引入的附加误差。2、操作步骤2.1、仪表端所有接线应正确无误。2.2、仪表连线与接地极Eˊ、电位探棒Pˊ和电流探棒Cˊ应牢固接触。2.3、仪表放置水平后,调整检流计的机械零位,归零。2.4、将“倍率开关”置于最大倍率,逐渐加快摇柄转速,使其达到150r/min。当检流计指针向某一方向偏转时,旋动刻度盘,使检流计指针恢复到“0”点。此时刻度盘上读数乘上倍率档即为被测电阻值。2.5、如果刻度盘读数小于1时,检流计指针仍未取得平衡,可将倍率开关置于小一档的倍率,直至调节到完全平衡为止。2.6、如果发现仪表检流计指针有抖动现象,可变化摇柄转速,以消除抖动现象。六、注意事项1、禁止在有雷电或被测物带电时进行测量。2、仪表携带、使用时须小心轻放,避免剧烈震动。计算机机房接地定义:即把电路中的某一点或某一金属壳体用导线与大地连在一起,形成电气通路。目的是让电流易于流到大地,因此电阻是越小越好。为什么采用接地系统:1、保护设备和人身的安全。2、保证计算机系统稳定的运行。精品word完整版-行业资料分享3、为了保证计算机系统安全、可靠、稳定的运行,保证设备人身的安全,针对不同的计算机系统要求,应设计适当形式的接地系统。计算机站接地分类:1、计算机系统直流地2、交流工作地3、安全保护地4、防雷保护地(选择)交流工作地的作用:1、确保人身安全2、保障设备安全3、限制各火线对地电压不超过250V,减轻高压窜入低压电路的危险实现交流工作地措施:A:计算机系统内交流设备(外设)其特点用绝缘导线串联起来接到配电柜的中性线上,然后用接地母线接地。B:计算机机房以外的为计算机系统配置的交流设备(空调中的压缩机、风机、加湿器,电动机中的稳压、变压的中性点,应各自独立的按电器规范的规定接地)安全保护地的作用:1、在绝缘被击穿时保护设备和人身的安全2、屏蔽作用,可以防雷击、静电、EMI计算机安全保护地措施:1、计算机机房内的设备:将所有机柜的外壳,用绝缘导线串联起来,再用接地母线与大地相连。2、计算机机房外的辅助设备,如空调、电动机、变压器等机壳的安全保护地,应按相关的电气规范接地。计算机系统的直流地:定义:又称逻辑地,为了计算机的正常工作,机器的所有电子线路必须工作在一个稳定的基础电位上,就是零电位参考点。(设计时要注意消除各电路电流流经一个公共地线阻抗时所产生的噪声电压)直流地的处理形式:就是把电子计算机中数字电路的等电位点与大地连起来。(4欧姆)主要防止静电或感应电以及高频干扰所带来的影响。直流地的接法:1、串联接地---多点接地:就是将计算机系统中各个设备的直流地以串联的方式接在作为直流地线的铜板上。应注意连接导线应与机壳绝缘。如果作完上述后,将直流地线的铜板通过接地...

1、当您付费下载文档后,您只拥有了使用权限,并不意味着购买了版权,文档只能用于自身使用,不得用于其他商业用途(如 [转卖]进行直接盈利或[编辑后售卖]进行间接盈利)。
2、本站所有内容均由合作方或网友上传,本站不对文档的完整性、权威性及其观点立场正确性做任何保证或承诺!文档内容仅供研究参考,付费前请自行鉴别。
3、如文档内容存在违规,或者侵犯商业秘密、侵犯著作权等,请点击“违规举报”。

碎片内容

接地电阻测试方法

您可能关注的文档

确认删除?
VIP
微信客服
  • 扫码咨询
会员Q群
  • 会员专属群点击这里加入QQ群
客服邮箱
回到顶部