电脑桌面
添加小米粒文库到电脑桌面
安装后可以在桌面快捷访问

钢材表面防腐除锈处理方法VIP免费

钢材表面防腐除锈处理方法_第1页
1/10
钢材表面防腐除锈处理方法_第2页
2/10
钢材表面防腐除锈处理方法_第3页
3/10
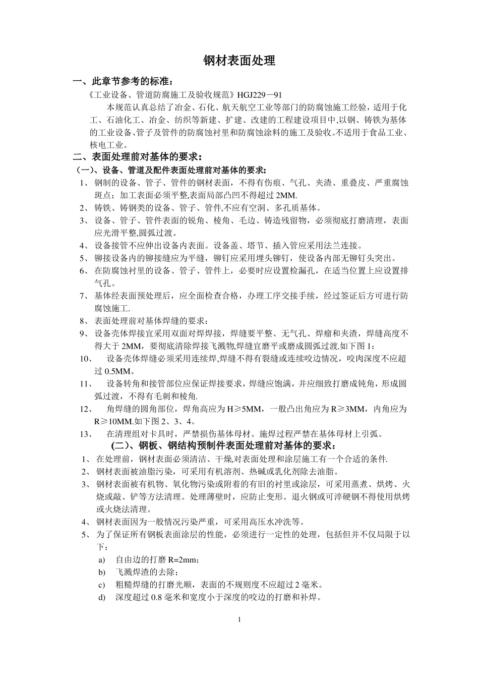
钢材表面处理一、此章节参考的标准:《工业设备、管道防腐施工及验收规范》HGJ229—91本规范认真总结了冶金、石化、航天航空工业等部门的防腐蚀施工经验,适用于化工、石油化工、冶金、纺织等新建、扩建、改建的工程建设项目中,以钢、铸铁为基体的工业设备、管子及管件的防腐蚀衬里和防腐蚀涂料的施工及验收。不适用于食品工业、核电工业。二、表面处理前对基体的要求:(一)、设备、管道及配件表面处理前对基体的要求:1、钢制的设备、管子、管件的钢材表面,不得有伤痕、气孔、夹渣、重叠皮、严重腐蚀斑点;加工表面必须平整,表面局部凸凹不得超过2MM.2、铸铁、铸钢类的设备、管子、管件,不应有空洞、多孔质基体。3、设备、管子、管件表面的锐角、棱角、毛边、铸造残留物,必须彻底打磨清理,表面应光滑平整,圆弧过渡。4、设备接管不应伸出设备内表面。设备盖、塔节、插入管应采用法兰连接。5、铆接设备内的铆接缝应为平缝,铆钉应采用埋头铆钉,使设备内部无铆钉头突出。6、在防腐蚀衬里的设备、管子、管件上,必要时应设置检漏孔,在适当位置上应设置排气孔。7、基体经表面预处理后,应全面检查合格,办理工序交接手续,经过签证后方可进行防腐蚀施工.8、表面处理前对基体焊缝的要求:9、设备壳体焊接宜采用双面对焊焊接,焊缝要平整、无气孔、焊瘤和夹渣,焊缝高度不得大于2MM,要彻底清除焊接飞溅物,焊缝宜磨平或磨成圆弧过渡.如下图1:10、设备壳体焊缝必须采用连续焊,焊缝不得有裂缝或连续咬边情况,咬肉深度不应超过0.5MM。11、设备转角和接管部位应保证焊接要求,焊缝应饱满,并应细致打磨成钝角,形成圆弧过渡,不得有毛刺和棱角.12、角焊缝的圆角部位,焊角高应为H≥5MM,一般凸出角应为R≥3MM,内角应为R≥10MM.如下图2、3、4。13、在清理组对卡具时,严禁损伤基体母材。施焊过程严禁在基体母材上引弧。(二)、钢板、钢结构预制件表面处理前对基体的要求:1、在处理前,钢材表面必须清洁、干燥,对表面处理和涂层施工有一个合适的条件.2、钢材表面被油脂污染,可采用有机溶剂、热碱或乳化剂除去油脂。3、钢材表面被有机物、氧化物污染或附着的有旧的衬里或涂层,可采用蒸煮、烘烤、火烧或敲、铲等方法清理。处理薄壁时,应防止变形。退火钢或可淬硬钢不得使用烘烤或火烧法清理。4、钢材表面因为一般情况污染严重,可采用高压水冲洗等。5、为了保证所有钢板表面涂层的性能,必须进行一定性的处理,包括但并不仅局限于以下:a)自由边的打磨R=2mm;b)飞溅焊渣的去除;c)粗糙焊缝的打磨光顺,表面的不规则度不应超过2毫米。d)深度超过0.8毫米和宽度小于深度的咬边的打磨和补焊。1e)焊缝气孔的补焊;锐边切割边缘是锋锐的,需要用砂轮片打磨光滑后。打磨的技巧是打磨锐角后再打磨两侧由于第一次打磨后产生的棱角.231飞溅用铁扦等除去,难以去除的进行打磨。咬边焊缝两侧的咬边需要电焊补平后,并打磨光顺。起鳞钢板表面可能会出现起层迭片等缺陷,打磨光顺。三、表面的预处理常规方法:手工和动力工具除锈。喷射或抛射除锈。火焰除锈。化学除锈。(一)、手工和动力工具除锈方法:除锈后不得使金属表面受损或使之变形的工具和手段。使表面无可见的油脂和污垢,并且没有附着不牢的氧化皮、铁锈和油漆涂层等附着物。1、手工处理可采用手锤、刮刀、铲刀、钢丝刷及砂布(纸)等。2、动力工具可采用风(电)动刷轮、风(电)动砂轮或各式除锈机.(二)、喷射或抛射除锈方法:使金属表面呈现均匀的粗糙面,除表面原始锈蚀或机械损伤造成的凹坑外,不应产生肉眼明显可见的凹坑和飞刺.加压式喷射法分为干喷法和湿喷法两种.在国内2外常用干喷法施工。1、加压式喷射干喷射法:用磨料对金属表面进行喷砂预处理,由于高强度磨料颗粒高速喷射对金属表面的冲刷、切削和锤击作用,能使其产生粗化、净化和活化效果。从而增加了金属表面的粗糙度,增加了金属表面的有效粘结面积,以便涂层与金属表面基体良好结合。各种类型空气压缩机①.加压式干喷射操作过程:a)在开车前先装满砂,然后开压缩机,同时打开油水分离器阀门(除去水份和油污,使压缩机空气干燥、洁净),先送气后送砂。空压机产生...

1、当您付费下载文档后,您只拥有了使用权限,并不意味着购买了版权,文档只能用于自身使用,不得用于其他商业用途(如 [转卖]进行直接盈利或[编辑后售卖]进行间接盈利)。
2、本站所有内容均由合作方或网友上传,本站不对文档的完整性、权威性及其观点立场正确性做任何保证或承诺!文档内容仅供研究参考,付费前请自行鉴别。
3、如文档内容存在违规,或者侵犯商业秘密、侵犯著作权等,请点击“违规举报”。

碎片内容

钢材表面防腐除锈处理方法

您可能关注的文档

确认删除?
VIP
微信客服
  • 扫码咨询
会员Q群
  • 会员专属群点击这里加入QQ群
客服邮箱
回到顶部