电脑桌面
添加小米粒文库到电脑桌面
安装后可以在桌面快捷访问

高考生物二轮复习 专题限时集训8 第1部分 板块2 专题8 变异、育种和进化-人教版高三生物试题VIP免费

高考生物二轮复习 专题限时集训8 第1部分 板块2 专题8 变异、育种和进化-人教版高三生物试题_第1页
1/7
高考生物二轮复习 专题限时集训8 第1部分 板块2 专题8 变异、育种和进化-人教版高三生物试题_第2页
2/7
高考生物二轮复习 专题限时集训8 第1部分 板块2 专题8 变异、育种和进化-人教版高三生物试题_第3页
3/7
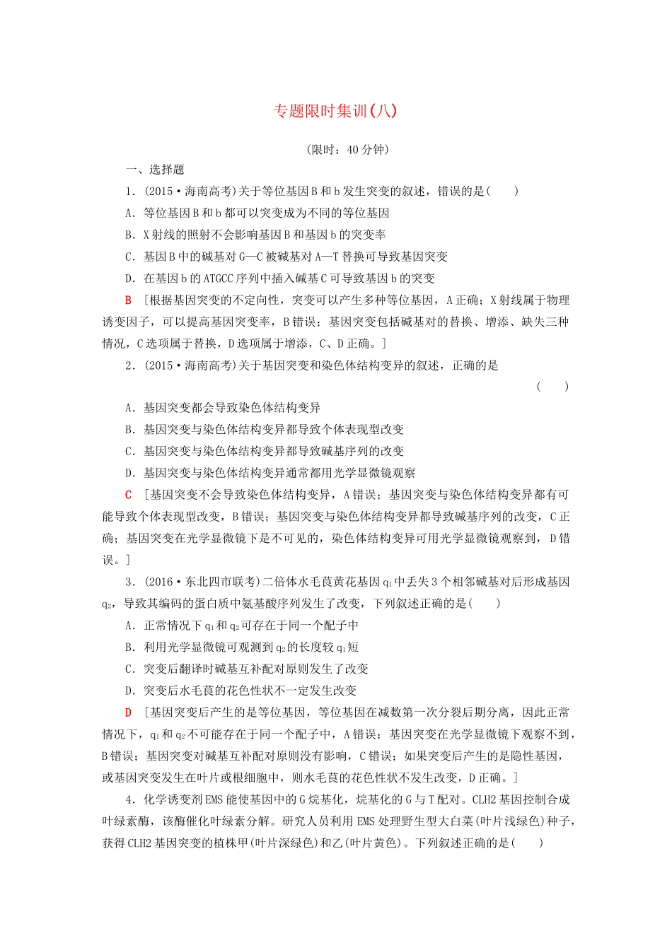
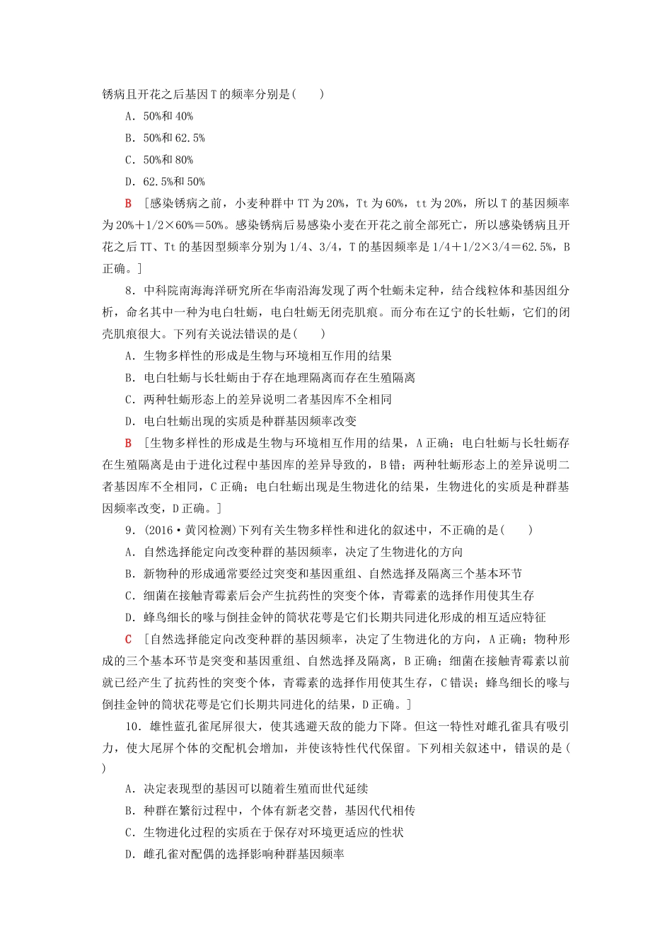
专题限时集训(八)(限时:40分钟)一、选择题1.(2015·海南高考)关于等位基因B和b发生突变的叙述,错误的是()A.等位基因B和b都可以突变成为不同的等位基因B.X射线的照射不会影响基因B和基因b的突变率C.基因B中的碱基对G—C被碱基对A—T替换可导致基因突变D.在基因b的ATGCC序列中插入碱基C可导致基因b的突变B[根据基因突变的不定向性,突变可以产生多种等位基因,A正确;X射线属于物理诱变因子,可以提高基因突变率,B错误;基因突变包括碱基对的替换、增添、缺失三种情况,C选项属于替换,D选项属于增添,C、D正确。]2.(2015·海南高考)关于基因突变和染色体结构变异的叙述,正确的是()A.基因突变都会导致染色体结构变异B.基因突变与染色体结构变异都导致个体表现型改变C.基因突变与染色体结构变异都导致碱基序列的改变D.基因突变与染色体结构变异通常都用光学显微镜观察C[基因突变不会导致染色体结构变异,A错误;基因突变与染色体结构变异都有可能导致个体表现型改变,B错误;基因突变与染色体结构变异都导致碱基序列的改变,C正确;基因突变在光学显微镜下是不可见的,染色体结构变异可用光学显微镜观察到,D错误。]3.(2016·东北四市联考)二倍体水毛茛黄花基因q1中丢失3个相邻碱基对后形成基因q2,导致其编码的蛋白质中氨基酸序列发生了改变,下列叙述正确的是()A.正常情况下q1和q2可存在于同一个配子中B.利用光学显微镜可观测到q2的长度较q1短C.突变后翻译时碱基互补配对原则发生了改变D.突变后水毛茛的花色性状不一定发生改变D[基因突变后产生的是等位基因,等位基因在减数第一次分裂后期分离,因此正常情况下,q1和q2不可能存在于同一个配子中,A错误;基因突变在光学显微镜下观察不到,B错误;基因突变对碱基互补配对原则没有影响,C错误;如果突变后产生的是隐性基因,或基因突变发生在叶片或根细胞中,则水毛茛的花色性状不发生改变,D正确。]4.化学诱变剂EMS能使基因中的G烷基化,烷基化的G与T配对。CLH2基因控制合成叶绿素酶,该酶催化叶绿素分解。研究人员利用EMS处理野生型大白菜(叶片浅绿色)种子,获得CLH2基因突变的植株甲(叶片深绿色)和乙(叶片黄色)。下列叙述正确的是()A.植株乙叶片呈黄色,说明其叶绿素酶失去活性B.若植株甲自交获得叶片浅绿色的植株,说明浅绿色为显性性状C.获得植株甲和乙,说明EMS可决定CLH2基因突变的方向D.EMS处理后,CLH2基因经两次复制可出现G-C替换为A—T的现象D[植株乙叶片呈黄色,说明其叶绿素酶起作用;植株甲(叶片深绿色)自交产生浅绿色的植株,说明浅绿色为隐性性状;基因突变是不定向的;故ABC错。]5.在854只小鼠群体中,A1和A2是一对等位基因,研究表明该群体中384只小鼠的基因型为A1A1,210只小鼠的基因型为A1A2。下列叙述,错误的是()A.基因突变能改变A1和A2的基因频率B.A1和A2基因的根本区别是碱基序列不同C.A1的基因频率是57%,A2的基因频率是43%D.该小鼠群体所有的A1和A2基因,构成小鼠的基因库D[影响种群基因频率改变的因素之一是基因突变,A正确;A1和A2基因的遗传信息不同,根本区别是碱基序列不同,B正确;A1的基因频率是57%,A2的基因频率是1-57%=43%,C正确;种群基因库是该种群中所有个体的全部基因,D错误。]6.(2016·江苏高考)下图中甲、乙两个体的一对同源染色体中各有一条发生变异(字母表示基因)。下列叙述正确的是()【导学号:15482049】A.个体甲的变异对表型无影响B.个体乙细胞减数分裂形成的四分体异常C.个体甲自交的后代,性状分离比为3∶1D.个体乙染色体没有基因缺失,表型无异常B[个体甲的变异为染色体结构变异中的缺失,由于基因互作,缺失了e基因对表型可能有影响,A选项错误;个体乙的变异为染色体结构变异中的倒位,变异后个体乙细胞减数分裂时同源染色体联会形成的四分体异常,B选项正确;若E、e基因与其他基因共同控制某种性状,则个体甲自交的后代性状分离比不一定为3∶1,C选项错误;个体乙虽然染色体没有基因缺失,但是基因的排列顺序发生改变,可能引起性状的改变,D选项错误。]7.(2016·河北衡水四调)某小麦种群中,T(抗锈病)对t(易感染)为显性,在自然情况下...

1、当您付费下载文档后,您只拥有了使用权限,并不意味着购买了版权,文档只能用于自身使用,不得用于其他商业用途(如 [转卖]进行直接盈利或[编辑后售卖]进行间接盈利)。
2、本站所有内容均由合作方或网友上传,本站不对文档的完整性、权威性及其观点立场正确性做任何保证或承诺!文档内容仅供研究参考,付费前请自行鉴别。
3、如文档内容存在违规,或者侵犯商业秘密、侵犯著作权等,请点击“违规举报”。

碎片内容

高考生物二轮复习 专题限时集训8 第1部分 板块2 专题8 变异、育种和进化-人教版高三生物试题

确认删除?
VIP
微信客服
  • 扫码咨询
会员Q群
  • 会员专属群点击这里加入QQ群
客服邮箱
回到顶部