电脑桌面
添加小米粒文库到电脑桌面
安装后可以在桌面快捷访问

高三物理二轮复习 课前诊断-分子动理论 气体及热力学定律-人教版高三物理试题VIP专享VIP免费

高三物理二轮复习 课前诊断-分子动理论 气体及热力学定律-人教版高三物理试题_第1页
1/6
高三物理二轮复习 课前诊断-分子动理论 气体及热力学定律-人教版高三物理试题_第2页
2/6
高三物理二轮复习 课前诊断-分子动理论 气体及热力学定律-人教版高三物理试题_第3页
3/6
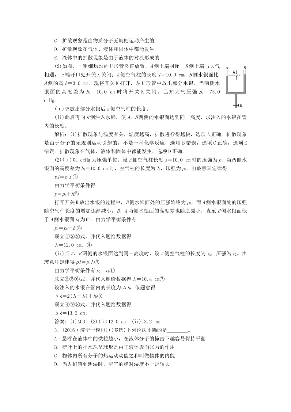
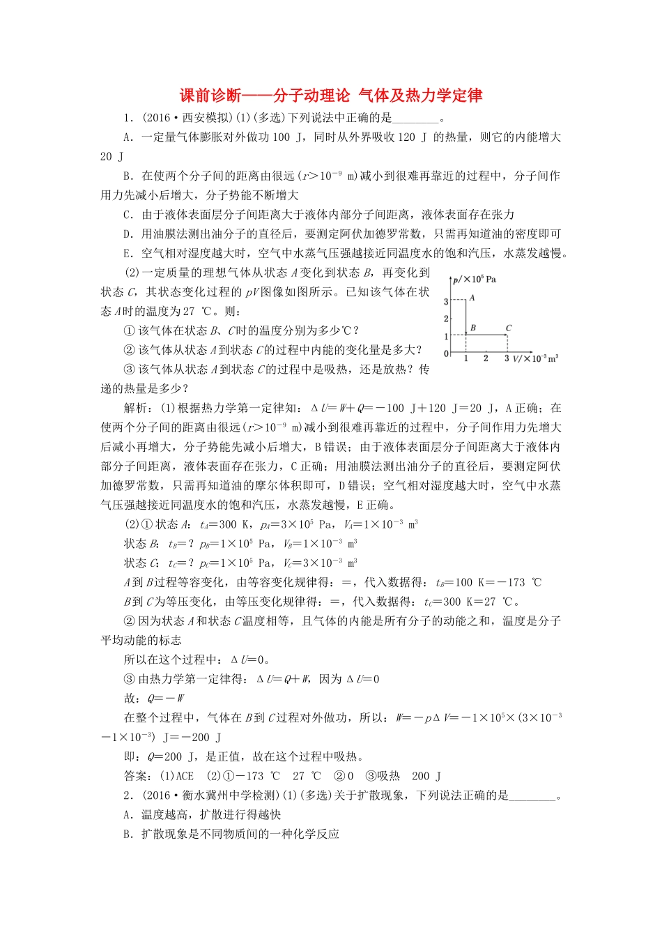
课前诊断——分子动理论气体及热力学定律1.(2016·西安模拟)(1)(多选)下列说法中正确的是________。A.一定量气体膨胀对外做功100J,同时从外界吸收120J的热量,则它的内能增大20JB.在使两个分子间的距离由很远(r>10-9m)减小到很难再靠近的过程中,分子间作用力先减小后增大,分子势能不断增大C.由于液体表面层分子间距离大于液体内部分子间距离,液体表面存在张力D.用油膜法测出油分子的直径后,要测定阿伏加德罗常数,只需再知道油的密度即可E.空气相对湿度越大时,空气中水蒸气压强越接近同温度水的饱和汽压,水蒸发越慢。(2)一定质量的理想气体从状态A变化到状态B,再变化到状态C,其状态变化过程的pV图像如图所示。已知该气体在状态A时的温度为27℃。则:①该气体在状态B、C时的温度分别为多少℃?②该气体从状态A到状态C的过程中内能的变化量是多大?③该气体从状态A到状态C的过程中是吸热,还是放热?传递的热量是多少?解析:(1)根据热力学第一定律知:ΔU=W+Q=-100J+120J=20J,A正确;在使两个分子间的距离由很远(r>10-9m)减小到很难再靠近的过程中,分子间作用力先增大后减小再增大,分子势能先减小后增大,B错误;由于液体表面层分子间距离大于液体内部分子间距离,液体表面存在张力,C正确;用油膜法测出油分子的直径后,要测定阿伏加德罗常数,只需再知道油的摩尔体积即可,D错误;空气相对湿度越大时,空气中水蒸气压强越接近同温度水的饱和汽压,水蒸发越慢,E正确。(2)①状态A:tA=300K,pA=3×105Pa,VA=1×10-3m3状态B:tB=?pB=1×105Pa,VB=1×10-3m3状态C:tC=?pC=1×105Pa,VC=3×10-3m3A到B过程等容变化,由等容变化规律得:=,代入数据得:tB=100K=-173℃B到C为等压变化,由等压变化规律得:=,代入数据得:tC=300K=27℃。②因为状态A和状态C温度相等,且气体的内能是所有分子的动能之和,温度是分子平均动能的标志所以在这个过程中:ΔU=0。③由热力学第一定律得:ΔU=Q+W,因为ΔU=0故:Q=-W在整个过程中,气体在B到C过程对外做功,所以:W=-pΔV=-1×105×(3×10-3-1×10-3)J=-200J即:Q=200J,是正值,故在这个过程中吸热。答案:(1)ACE(2)①-173℃27℃②0③吸热200J2.(2016·衡水冀州中学检测)(1)(多选)关于扩散现象,下列说法正确的是________。A.温度越高,扩散进行得越快B.扩散现象是不同物质间的一种化学反应C.扩散现象是由物质分子无规则运动产生的D.扩散现象在气体、液体和固体中都能发生E.液体中的扩散现象是由于液体的对流形成的(2)如图,一粗细均匀的U形管竖直放置,A侧上端封闭,B侧上端与大气相通,下端开口处开关K关闭;A侧空气柱的长度l=10.0cm,B侧水银面比A侧的高h=3.0cm。现将开关K打开,从U形管中放出部分水银,当两侧水银面的高度差为h1=10.0cm时将开关K关闭。已知大气压强p0=75.0cmHg。(ⅰ)求放出部分水银后A侧空气柱的长度;(ⅱ)此后再向B侧注入水银,使A、B两侧的水银面达到同一高度,求注入的水银在管内的长度。解析:(1)扩散现象与温度有关,温度越高,扩散进行得越快,选项A正确。扩散现象是由于分子的无规则运动引起的,不是一种化学反应,选项B错误,选项C正确,选项E错误。扩散现象在气体、液体和固体中都能发生,选项D正确。(2)(ⅰ)以cmHg为压强单位。设A侧空气柱长度l=10.0cm时的压强为p;当两侧水银面的高度差为h1=10.0cm时,空气柱的长度为l1,压强为p1。由玻意耳定律得pl=p1l1①由力学平衡条件得p=p0+h②打开开关K放出水银的过程中,B侧水银面处的压强始终为p0,而A侧水银面处的压强随空气柱长度的增加逐渐减小,B、A两侧水银面的高度差也随之减小,直至B侧水银面低于A侧水银面h1为止。由力学平衡条件有p1=p0-h1③联立①②③式,并代入题给数据得l1=12.0cm。④(ⅱ)当A、B两侧的水银面达到同一高度时,设A侧空气柱的长度为l2,压强为p2。由玻意耳定律得pl=p2l2⑤由力学平衡条件有p2=p0⑥联立②⑤⑥式,并代入题给数据得l2=10.4cm⑦设注入的水银在管内的长度为Δh,依题意得Δh=2(l1-l2)+h1⑧联立④⑦⑧式,并代入题给数据得Δh=13.2cm...

1、当您付费下载文档后,您只拥有了使用权限,并不意味着购买了版权,文档只能用于自身使用,不得用于其他商业用途(如 [转卖]进行直接盈利或[编辑后售卖]进行间接盈利)。
2、本站所有内容均由合作方或网友上传,本站不对文档的完整性、权威性及其观点立场正确性做任何保证或承诺!文档内容仅供研究参考,付费前请自行鉴别。
3、如文档内容存在违规,或者侵犯商业秘密、侵犯著作权等,请点击“违规举报”。

碎片内容

高三物理二轮复习 课前诊断-分子动理论 气体及热力学定律-人教版高三物理试题

您可能关注的文档

确认删除?
VIP
微信客服
  • 扫码咨询
会员Q群
  • 会员专属群点击这里加入QQ群
客服邮箱
回到顶部