电脑桌面
添加小米粒文库到电脑桌面
安装后可以在桌面快捷访问

高考生物二轮复习 专题限时集训11 生命活动的调节(B)(含解析)-人教版高三生物试题VIP免费

高考生物二轮复习 专题限时集训11 生命活动的调节(B)(含解析)-人教版高三生物试题_第1页
1/7
高考生物二轮复习 专题限时集训11 生命活动的调节(B)(含解析)-人教版高三生物试题_第2页
2/7
高考生物二轮复习 专题限时集训11 生命活动的调节(B)(含解析)-人教版高三生物试题_第3页
3/7
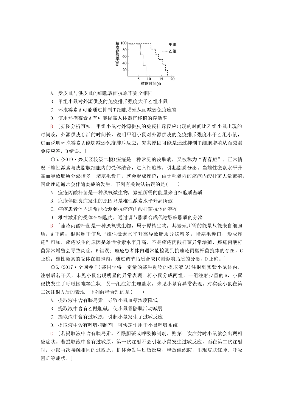
专题限时集训(十一)(B)(时间:40分钟满分:100分)一、选择题(每小题6分,共48分)○1.(2018·泉州单科质检)给健康大鼠静脉注射大量的低渗食盐水将导致A.细胞外液渗透压升高B.大脑皮层兴奋并产生渴觉C.垂体释放的抗利尿激素量增加D.肾小管对水的重吸收作用减弱D[注射低渗食盐水,细胞外液渗透压不会升高,大脑皮层也不会产生渴觉,抗利尿激素分泌量减少,肾小管对水的重吸收作用减弱。]●2.(2019·济宁市高三一模)为研究神经元之间的相互作用,分别用适宜强度的刺激进行如下实验:①只刺激a神经元,②只刺激b神经元,③先刺激a立即再刺激b。结果c神经元的电位变化表现分别为曲线甲、乙、丙,下列分析正确的是()A.刺激a神经元,c神经元产生电位变化,属于反射B.由图可推知,突触2释放的递质起抑制作用C.适宜强度刺激b神经元,b神经元不会产生电位变化D.若c神经元接受神经递质刺激能够分泌促激素释放激素,则c为垂体B[A项为兴奋在神经元间的传递,不是反射,A错误;a的轴突与c的胞体构成突触,甲、丙曲线对比可知,b神经元能释放抑制性神经递质,B正确;适宜强度刺激b神经元,b神经元会产生电位变化,C错误;分泌促激素释放激素的结构为下丘脑,D错误。]○3.下列关于人体血糖调节的叙述中,正确的是()A.只有胰岛B细胞中含有胰岛素基因,可合成分泌胰岛素B.饭后由于胰高血糖素的分泌量增加,导致血糖浓度升高C.血糖浓度的高低影响胰岛A细胞和胰岛B细胞的分泌功能D.胰岛素分泌量增加,会抑制胰高血糖素的分泌说明两者间存在拮抗作用C[人体所有体细胞均含有胰岛素基因,由于基因的选择性表达,只有胰岛B细胞合成分泌胰岛素,A项错误;饭后血糖含量升高,主要原因是机体对食物中糖类的消化和吸收,B项错误;血糖浓度的高低可以直接影响胰岛A细胞和胰岛B细胞的分泌功能,C项正确;胰岛素分泌量增加,会抑制胰高血糖素的分泌,但不能说明两者间存在拮抗作用,D项错误。]○4.(2019·河北省衡水中学高三联考)将某小鼠的皮肤移植给多只同种小鼠后,将受皮鼠分成甲、乙两组。甲组小鼠注射一定剂量的环孢霉素A,乙组小鼠注射等量生理盐水,并每天统计植皮的存活率,结果如图。下列分析错误的是()A.受皮鼠与供皮鼠的细胞表面抗原不完全相同B.甲组小鼠对外源供皮的免疫排斥强度大于乙组小鼠C.环孢霉素A可能通过抑制T细胞增殖从而减弱免疫应答D.使用环孢霉素A有可能提高人体器官移植的存活率B[据图分析可知,甲组小鼠对外源供皮的免疫排斥反应出现的时间比乙组小鼠出现的时间晚,外源供皮存活的时间长,说明甲组小鼠对外源供皮的免疫排斥强度小于乙组小鼠,进而说明环孢霉素A能够减弱免疫排斥反应,究其原因可能是通过抑制T细胞增殖从而减弱免疫应答,B错误。]○5.(2019·兴庆区校级二模)痤疮是一种常见的皮肤病,又被称为“青春痘”。正常情况下雄性激素与皮脂腺细胞内的受体结合,进入细胞核,引起脂质分泌。当雄性激素水平升高而导致脂质分泌增多,堵塞毛囊口,就会形成痤疮;由于毛囊内的痤疮丙酸杆菌大量繁殖,因此痤疮通常会伴随炎症的发生。下列有关说法错误的是()A.痤疮丙酸杆菌是一种厌氧微生物,繁殖所需的能量来自细胞质基质B.痤疮伴随炎症发生的原因只是雄性激素水平升高所致C.痤疮患者体内通常能检测到抗痤疮丙酸杆菌抗体的存在D.雄性激素的受体在细胞内,通过调节脂质合成代谢影响脂质的分泌B[痤疮丙酸杆菌是一种厌氧微生物,属于原核生物,其繁殖所需的能量只能来自细胞质,A正确;根据题干信息“雄性激素水平升高导致脂质分泌增多,堵塞毛囊口,形成痤疮”可知,痤疮发生的原因是雄性激素水平升高,不是痤疮丙酸杆菌异常增殖,痤疮丙酸杆菌异常增殖会导致炎症,B错误;痤疮患者体内通常能检测到抗痤疮丙酸杆菌抗体的存在,C正确;雄性激素的受体在细胞内,通过调节脂质合成代谢影响脂质的分泌,D正确。]○6.(2017·全国卷Ⅰ)某同学将一定量的某种动物的提取液(A)注射到实验小鼠体内,注射后若干天,未见小鼠出现明显的异常表现。将小鼠分成两组,一组注射少量的A,小鼠很快发生了呼吸困难等症状;另一组注射生理盐水,未见小鼠有异常表现。对实验小鼠在第二次注...

1、当您付费下载文档后,您只拥有了使用权限,并不意味着购买了版权,文档只能用于自身使用,不得用于其他商业用途(如 [转卖]进行直接盈利或[编辑后售卖]进行间接盈利)。
2、本站所有内容均由合作方或网友上传,本站不对文档的完整性、权威性及其观点立场正确性做任何保证或承诺!文档内容仅供研究参考,付费前请自行鉴别。
3、如文档内容存在违规,或者侵犯商业秘密、侵犯著作权等,请点击“违规举报”。

碎片内容

高考生物二轮复习 专题限时集训11 生命活动的调节(B)(含解析)-人教版高三生物试题

确认删除?
VIP
微信客服
  • 扫码咨询
会员Q群
  • 会员专属群点击这里加入QQ群
客服邮箱
回到顶部