电脑桌面
添加小米粒文库到电脑桌面
安装后可以在桌面快捷访问

高三物理二轮复习 课前诊断-天体运动-人教版高三物理试题VIP专享VIP免费

高三物理二轮复习 课前诊断-天体运动-人教版高三物理试题_第1页
1/7
高三物理二轮复习 课前诊断-天体运动-人教版高三物理试题_第2页
2/7
高三物理二轮复习 课前诊断-天体运动-人教版高三物理试题_第3页
3/7
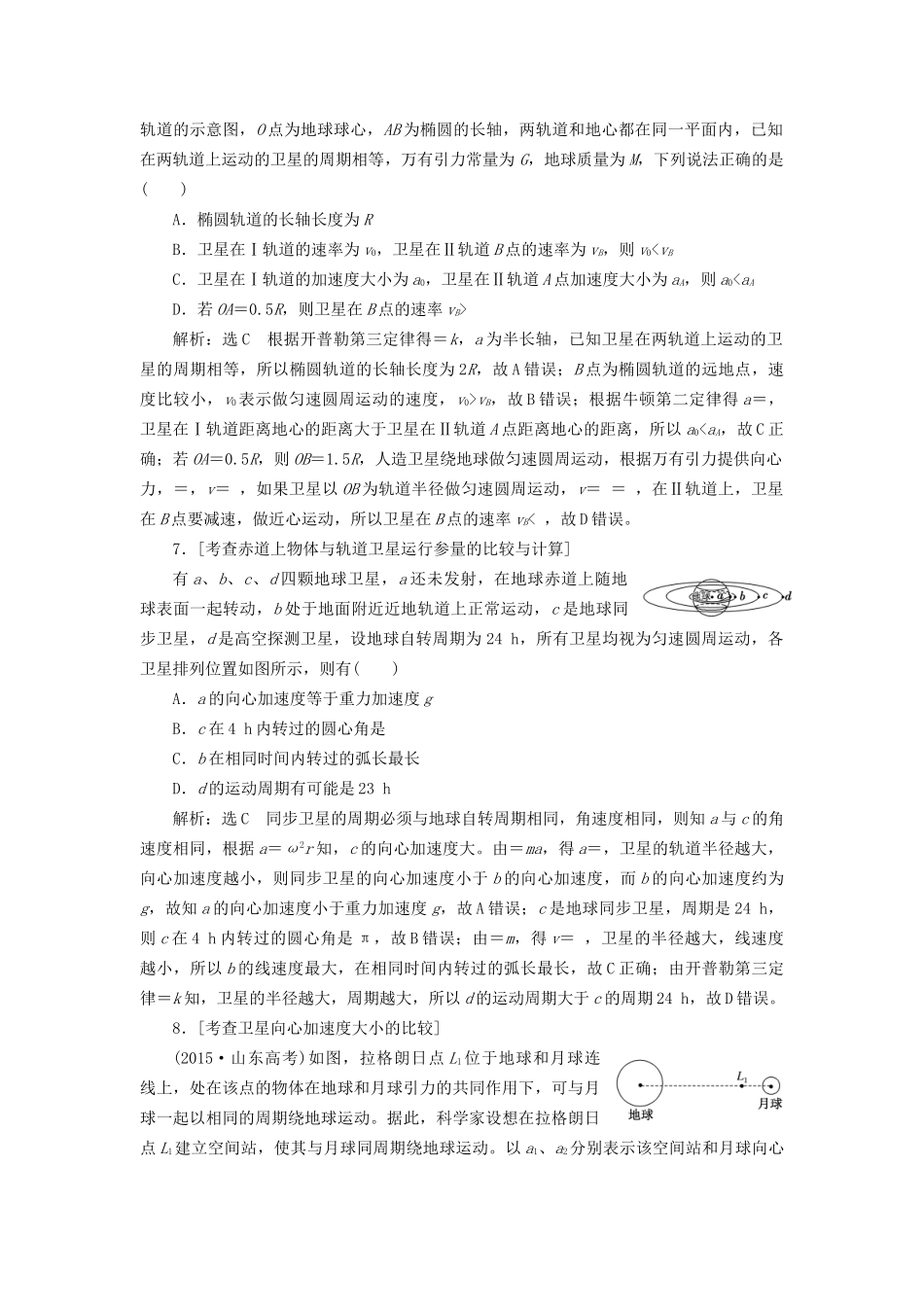
——课前诊断天体运动考点一天体质量和密度的估算1.[考查天体质量的估算](2016·六安一中模拟)我国航天事业取得了突飞猛进地发展,航天技术位于世界前列,“”“”在航天控制中心对其正上方某卫星测控时,测得从发送操作指令到接收到卫星已操作的信息需要的时间为2t(“”“”设卫星接收到操作指令后立即操作,并立即发送已操作的信息到控制中心),测得该卫星运行周期为T,地球半径为R,电磁波的传播速度为c,由此可以求出地球的质量为()A.B.C.D.解析:选B由x=vt可得:卫星与地球的距离为x=c(2t)=ct卫星的轨道半径为:r=R+x=R+ct;由万有引力公式可得:G=mr解得:M=故B正确。2.[考查天体密度的估算](2014·全国卷Ⅱ)假设地球可视为质量均匀分布的球体。已知地球表面重力加速度在两极的大小为g0,在赤道的大小为g;地球自转的周期为T,引力常量为G。地球的密度为()A.B.C.D.解析:选B根据万有引力与重力的关系解题。物体在地球的两极时,mg0=G,物体在赤道上时,mg+m2R=G,以上两式联立解得地球的密度ρ=。故选项B正确,选项A、C、D错误。3.[考查天体密度的估算与比较](2016·安阳二模)“”嫦娥五号探测器由轨道器、返回器、着陆器等多个部分组成。探测器预计在2017“”年由长征五号运载火箭在中国文昌卫星发射中心发射升空,自动完成月面样品采集,并从月球起飞,返回地球,带回约2kg月球样品。某同学从网上得到一些信息,如表中数据所示,请根据题意,判断地球和月球的密度之比为()月球半径R0月球表面处的重力加速度g0地球和月球的半径之比=4地球表面和月球表面的重力加速度之比=6A.B.C.4D.6解析:选B在地球表面,重力等于万有引力,则有G=mg,解得M=,故密度为ρ===,同理,月球的密度为ρ0=,故地球和月球的密度之比为==6×=,选项B正确。4.[考查天体质量和密度的估算与运动学规律的综合](2016·哈尔滨三中模拟)宇航员站在某一星球上,将一个小球距离星球表面h高度处由静止释放使其做自由落体运动,经过t时间后小球到达星球表面,已知该星球的半径为R,引力常量为G,则下列选项正确的是()A.该星球的质量为B.该星球表面的重力加速度为C.该星球的第一宇宙速度为D.通过以上数据无法确定该星球的密度解析:选A小球做自由落体运动,则有h=gt2,解得该星球表面的重力加速度g=,故B错误;对星球表面的物体,万有引力等于重力,即G=mg,可得该星球的质量M=,故A正确;该星球的第一宇宙速度v==,故C错误;该星球的密度ρ==,故D错误。考点二卫星运行参量的比较5.[考查不同轨道的卫星运行参量大小比较](2016·连云港高三期末)2015年9月20“日,我国成功发射一箭20”星,在火箭上升的过程中分批释放卫星,使卫星分别进入离地200~600km高的轨道。轨道均视为圆轨道,下列说法正确的是()A.离地近的卫星比离地远的卫星运动速率小B.离地近的卫星比离地远的卫星向心加速度小C.上述卫星的角速度均大于地球自转的角速度D.同一轨道上的卫星受到的万有引力大小一定相同解析:选C卫星做匀速圆周运动,根据牛顿第二定律,有:G=m,解得:v=,故离地近的卫星比离地远的卫星运动速率大,故A错误;卫星做匀速圆周运动,根据牛顿第二定律,有:G=ma,解得:a=,故离地近的卫星比离地远的卫星向心加速度大,故B错误;卫星做匀速圆周运动,根据牛顿第二定律,有:G=mω2r,解得:ω=,同步卫星的角速度等于地球自转的角速度,同步卫星的轨道离地面高度约为36000千米,卫星分别进入离地200~600km高的轨道,是近地轨道,故角速度大于地球自转的角速度,故C正确;由于卫星的质量不一定相等,故同一轨道上的卫星受到的万有引力大小不一定相等,故D错误。6.[考查椭圆轨道卫星及运行参量的比较](2016·佛山模拟)如图所示,曲线Ⅰ是一颗绕地球做圆周运动卫星轨道的示意图,其半径为R;曲线Ⅱ是一颗绕地球做椭圆运动卫星轨道的示意图,O点为地球球心,AB为椭圆的长轴,两轨道和地心都在同一平面内,已知在两轨道上运动的卫星的周期相等,万有引力常量为G,地球质量为M,下列说法正确的是()A.椭圆轨道的长轴长度为RB.卫星在Ⅰ轨道的速率为v0,卫星在Ⅱ轨道B点的...

1、当您付费下载文档后,您只拥有了使用权限,并不意味着购买了版权,文档只能用于自身使用,不得用于其他商业用途(如 [转卖]进行直接盈利或[编辑后售卖]进行间接盈利)。
2、本站所有内容均由合作方或网友上传,本站不对文档的完整性、权威性及其观点立场正确性做任何保证或承诺!文档内容仅供研究参考,付费前请自行鉴别。
3、如文档内容存在违规,或者侵犯商业秘密、侵犯著作权等,请点击“违规举报”。

碎片内容

高三物理二轮复习 课前诊断-天体运动-人教版高三物理试题

您可能关注的文档

确认删除?
VIP
微信客服
  • 扫码咨询
会员Q群
  • 会员专属群点击这里加入QQ群
客服邮箱
回到顶部