电脑桌面
添加小米粒文库到电脑桌面
安装后可以在桌面快捷访问

高考生物一轮复习 课下达标检测(七)物质跨膜运输的实例和方式(含解析)-人教版高三生物试题VIP免费

高考生物一轮复习 课下达标检测(七)物质跨膜运输的实例和方式(含解析)-人教版高三生物试题_第1页
1/7
高考生物一轮复习 课下达标检测(七)物质跨膜运输的实例和方式(含解析)-人教版高三生物试题_第2页
2/7
高考生物一轮复习 课下达标检测(七)物质跨膜运输的实例和方式(含解析)-人教版高三生物试题_第3页
3/7
课下达标检测(七)物质跨膜运输的实例和方式一、选择题1.红细胞吸收无机盐和葡萄糖的共同点是()A.都可以从低浓度一侧到高浓度一侧B.都需要供给ATPC.都需要载体蛋白协助D.既需要载体蛋白协助又需要消耗能量解析:选C红细胞吸收无机盐和葡萄糖的方式分别是主动运输和协助扩散,主动运输和协助扩散都需要细胞膜上载体蛋白的参与。主动运输将物质从低浓度一侧运往高浓度一侧,且需要载体蛋白协助和消耗ATP;协助扩散将物质从高浓度一侧运往低浓度一侧,需要载体蛋白协助,不消耗能量。2.(2019·成都模拟)下列关于细胞质壁分离的叙述,正确的是()A.植物细胞在一定条件下都能观察到明显的质壁分离现象B.动物细胞不能发生质壁分离的根本原因是不具有半透膜C.一定浓度的甘油溶液可以使洋葱表皮细胞发生质壁分离D.处于质壁分离状态时细胞液浓度一定小于外界溶液浓度解析:选C成熟的植物细胞在高浓度溶液中才能观察到明显的质壁分离现象;动物细胞不能发生质壁分离的根本原因是不具有细胞壁;一定浓度的甘油溶液可以使洋葱表皮细胞发生质壁分离;处于质壁分离状态的细胞,若处在质壁分离过程中,则细胞液浓度小于外界溶液的浓度,若处在质壁分离复原过程中,则细胞液浓度大于外界溶液的浓度。3.(2019·北京朝阳区校级模拟)下列关于物质跨膜运输的叙述正确的是()A.线粒体DNA上的基因所表达的酶与线粒体的功能有关,若线粒体DNA受损伤,对神经细胞吸收K+没有影响B.相对分子质量比较小的物质或离子都可以通过自由扩散进入细胞C.胰岛B细胞分泌胰岛素时消耗能量,因此胰岛素出入细胞属于主动运输D.对离体培养的小肠上皮细胞进行紫外线处理,结果吸收甘氨酸的功能丧失,最可能的原因是细胞膜上的载体蛋白结构发生变化解析:选D线粒体是有氧呼吸的主要场所,神经细胞吸收K+的方式是主动运输,需要消耗能量,线粒体DNA受损伤使其不能为生命活动提供能量,就会影响神经细胞吸收K+;相对分子质量比较小的物质或离子进入细胞的方式可能是自由扩散、协助扩散或主动运输;胰岛素属于大分子物质,运出细胞的方式是胞吐;小肠上皮细胞吸收甘氨酸的方式是主动运输,需要载体和能量,对离体培养的小肠上皮细胞进行紫外线处理,结果吸收甘氨酸的功能丧失,最可能的原因是细胞膜上的载体蛋白结构发生变化。4.将甲、乙、丙三个未发生质壁分离的成熟植物细胞置于同一蔗糖溶液中,在显微镜下持续观察它们的状态,直到细胞形态不再发生变化时,三个细胞的状态如表所示:细胞种类甲细胞乙细胞丙细胞细胞状态刚发生质壁分离没有发生质壁分离质壁分离现象明显下列判断正确的是()A.细胞形态不再发生变化是因为细胞已经死亡B.实验前甲、乙、丙三个细胞的细胞液浓度关系是乙>甲>丙C.实验后甲、乙、丙三个细胞的细胞液浓度关系是乙<甲<丙D.细胞形态不再发生变化时三个细胞的细胞液浓度相等解析:选B细胞形态不再发生变化并不代表细胞已经死亡,可能正处于水分子进出细胞的动态平衡状态;细胞内外浓度差越大,质壁分离现象越明显,而实验所用蔗糖溶液浓度相同,故实验前丙细胞的细胞液浓度最小,乙细胞的细胞液浓度最大;实验后乙没有发生质壁分离,甲刚发生分离,而丙质壁分离明显,说明此时细胞液浓度关系为乙>甲=丙。5.将小鼠红细胞放入一定浓度的KNO3溶液中,红细胞体积随时间变化如图,下列有关叙述正确的是()A.KNO3溶液的起始渗透压小于红细胞内液的起始渗透压B.与b点相比,a点对应时刻红细胞内液的渗透压较大C.ab段失水使红细胞内液的渗透压大于KNO3溶液,从而出现bc段的变化D.b点对应的时刻,KNO3溶液与红细胞内液的渗透压相等解析:选D小鼠红细胞放入一定浓度的KNO3溶液中,KNO3溶液的起始渗透压大于红细胞内液的起始渗透压,红细胞失水;由于a点到b点红细胞不断失水导致细胞内渗透压不断增加;出现bc段的变化是由于红细胞对K+和NO的吸收,细胞内渗透压不断增加,细胞吸水体积变大;b点对应的时刻红细胞失水与吸水达到平衡,说明细胞内外渗透压相等。6.(2019·盐城模拟)研究发现:人体红细胞膜上的载体蛋白能协助葡萄糖顺浓度梯度跨膜转运;而小肠上皮细胞肠腔面上存在特定的载体蛋...

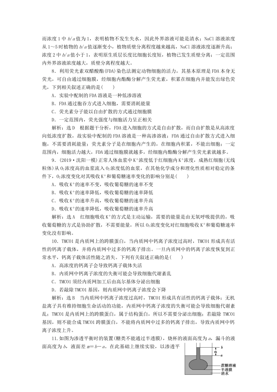
1、当您付费下载文档后,您只拥有了使用权限,并不意味着购买了版权,文档只能用于自身使用,不得用于其他商业用途(如 [转卖]进行直接盈利或[编辑后售卖]进行间接盈利)。
2、本站所有内容均由合作方或网友上传,本站不对文档的完整性、权威性及其观点立场正确性做任何保证或承诺!文档内容仅供研究参考,付费前请自行鉴别。
3、如文档内容存在违规,或者侵犯商业秘密、侵犯著作权等,请点击“违规举报”。

碎片内容

高考生物一轮复习 课下达标检测(七)物质跨膜运输的实例和方式(含解析)-人教版高三生物试题

您可能关注的文档

文章天下+ 关注
实名认证
内容提供者

各种文档应有尽有

相关文档

确认删除?
VIP
微信客服
  • 扫码咨询
会员Q群
  • 会员专属群点击这里加入QQ群
客服邮箱
回到顶部