电脑桌面
添加小米粒文库到电脑桌面
安装后可以在桌面快捷访问

肌电图诱发电位仪技术参数要求VIP免费

肌电图诱发电位仪技术参数要求_第1页
1/8
肌电图诱发电位仪技术参数要求_第2页
2/8
肌电图诱发电位仪技术参数要求_第3页
3/8
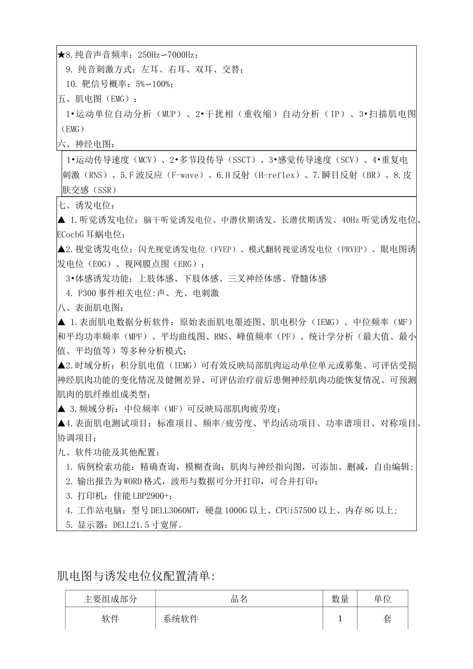
肌电图/诱发电位仪技术参数要求一、放大器:1.通道数:4通道;▲2.灵敏度:0.05uV/div〜20000uV/div,30阶分档控制;3.幅频特性:0.2Hz〜10KHz;▲4.接地噪声:W0.4uV(RMS);5•共模抑制比:2110dB;6.A/D转换率:24Bit;7.高切滤波:10Hz、20Hz、30Hz、50Hz、100Hz、200Hz、300Hz、500Hz、1000Hz、2000Hz、3000Hz、5000Hz、10000Hz、20000Hz;8.低切滤波:0.1Hz、0.2Hz、0.3Hz、0.5Hz、1Hz、2Hz、3Hz、5Hz、10Hz、20Hz、30Hz、50Hz、100Hz、120Hz、150Hz、170Hz、200Hz、300Hz、500Hz、1000Hz、2000Hz、3000Hz、5000Hz;二、电刺激:1.最大电流脉冲输出强度:100mA,0mA〜4mA时步长为0.01mA;2.电流刺激脉冲输出频率:0.1Hz〜120Hz;3.脉冲模式:Single、Double、Trail;4•刺激方向:正向、负向、双向;5.靶脉冲宽度:50uS、100uS、200uS、300uS、500uS、1000uS;三、视频刺激:1.棋盘格图像可显示全屏黑白翻转的棋盘格图像;刺激视野包括:全视野、半视野、1/4视野;图案包括:棋盘格、横条格、竖条格;图案大小有4X3、8X6、16X12、32X24、64X48五种可选;2.刺激频率:0.1Hz〜1Hz;3.靶信号概率:5%〜100%;4.LED眼罩闪光刺激频率:0.1Hz〜50Hz;5.LED眼罩闪光刺激方式:左眼刺激、右眼刺激、双眼同时刺激、左右眼交替刺激;6.非靶信号1概率:5%〜100%;7.非靶信号2概率:5%〜100%;四、音频刺激:1.最大短声强:2130dB;2.最大纯音声强:2120dB;3.最大白噪声声强:2100dB;★4.刺激频率:0.1Hz〜100Hz;5.刺激类型:短声、纯音、白噪声;6.短声刺激方式:左耳、右耳、双耳、交替;7.短声刺激相位:疏波、密波、交替波;★8.纯音声音频率:250Hz〜7000Hz;9.纯音刺激方式:左耳、右耳、双耳、交替;10.靶信号概率:5%〜100%;五、肌电图(EMG):1•运动单位自动分析(MUP)、2•干扰相(重收缩)自动分析(IP)、3•扫描肌电图(EMG)六、神经电图:1•运动传导速度(MCV)、2•多节段传导(SSCT)、3•感觉传导速度(SCV)、4•重复电刺激(RNS)、5.F波反应(F-wave)、6.H反射(H-reflex)、7.瞬目反射(BR)、8.皮肤交感(SSR)七、诱发电位:▲1.听觉诱发电位:脑干听觉诱发电位、中潜伏期诱发、长潜伏期诱发、40Hz听觉诱发电位、ECochG耳蜗电位;▲2.视觉诱发电位:闪光视觉诱发电位(FVEP)、模式翻转视觉诱发电位(PRVEP)、眼电图诱发电位(E0G)、视网膜点图(ERG);3•体感诱发功能:上肢体感、下肢体感、三叉神经体感、脊髓体感4.P300事件相关电位:声、光、电刺激八、表面肌电图:▲1.表面肌电数据分析软件:原始表面肌电墨迹图、肌电积分(IEMG)、中位频率(MF)和平均功率频率(MPF)、平均曲线图、RMS、峰值频率(PF)、统计学分析(最大值、最小值、平均值等)等多种分析模式;▲2.时域分析:积分肌电值(IEMG)可有效反映局部肌肉运动单位单元或募集、可评估受损神经肌肉功能的变化情况及健侧差异、可评估治疗前后患侧神经肌肉功能恢复情况、可预测肌肉的肌纤维组成类型;▲3.频域分析:中位频率(MF)可反映局部肌肉疲劳度;▲4.表面肌电测试项目:标准项目、频率/疲劳度、平均活动项目、功率谱项目、对称项目、协调项目;九、软件功能及其他配置:1.病例检索功能:精确查询,模糊查询;肌肉与神经指向图,可添加、删减,自由编辑;2.输出报告为WORD格式,波形与数据可分开打印,可合并打印;3.打印机:佳能LBP2900+;4.工作站电脑:型号DELL3060MT,硬盘1000G以上、CPUi57500以上、内存8G以上;5.显示器:DELL21.5寸宽屏。肌电图与诱发电位仪配置清单:主要组成部分品名数量单位软件系统软件1套计算机主机部分电脑主机1台打印机(黑白激光)1台台车1台主要部件肌电放大盒(4通道)1个肌电音视频刺激盒1个连接线部分肌电接地线1根肌电USB-数据线1根视诱发刺激器1套肌电诱发专用耳机1副肌电诱发专用闪光眼罩1副肌电一对二电源转接线1根电极部分鞍形电极(柱状)1个鞍形电极(毛毡)1个指环电极1根记录电极(夹子)4根肌电人体地线-DIN接口2根同心圆针电极连接线1根一次性同心圆针6根一次性表面电极50片资料肌电合格证1套肌电保修卡1套肌电使用说明书1份分光光度...

1、当您付费下载文档后,您只拥有了使用权限,并不意味着购买了版权,文档只能用于自身使用,不得用于其他商业用途(如 [转卖]进行直接盈利或[编辑后售卖]进行间接盈利)。
2、本站所有内容均由合作方或网友上传,本站不对文档的完整性、权威性及其观点立场正确性做任何保证或承诺!文档内容仅供研究参考,付费前请自行鉴别。
3、如文档内容存在违规,或者侵犯商业秘密、侵犯著作权等,请点击“违规举报”。

碎片内容

肌电图诱发电位仪技术参数要求

wxg+ 关注
实名认证
内容提供者

该用户很懒,什么也没介绍

确认删除?
VIP
微信客服
  • 扫码咨询
会员Q群
  • 会员专属群点击这里加入QQ群
客服邮箱
回到顶部