电脑桌面
添加小米粒文库到电脑桌面
安装后可以在桌面快捷访问

高考化学一轮总温习专题十盐类的水解和沉淀溶解平衡模拟创新题1_图文...VIP免费

高考化学一轮总温习专题十盐类的水解和沉淀溶解平衡模拟创新题1_图文..._第1页
1/8
高考化学一轮总温习专题十盐类的水解和沉淀溶解平衡模拟创新题1_图文..._第2页
2/8
高考化学一轮总温习专题十盐类的水解和沉淀溶解平衡模拟创新题1_图文..._第3页
3/8
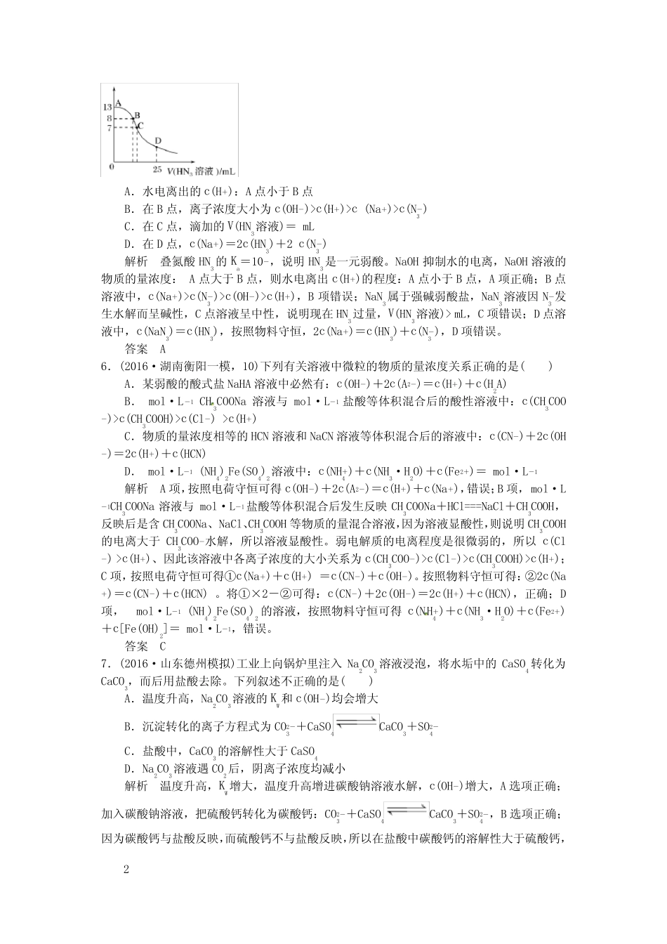
1盐类的水解和沉淀溶解平衡按照高考命题大数据软件分析,重点关注第3、4、六、八、12及创新导向题。模拟精选题1.(2016·江西景德镇质检)向三份mol·L-1CH3COONa溶液中别离加入少量NH4NO3、Na2SO3、FeCl2固体(忽略溶液体积转变),则CH3COO-浓度的转变依次为()A.减小、增大、减小B.增大、减小、减小C.减小、增大、增大D.增大、减小、增大答案A2.(2016·乌鲁木齐诊断)下列说法正确的是()A.在必然温度下,AgCl水溶液中,Ag+和Cl-浓度的乘积是一个常数B.在必然温度下,AgCl的Ksp=×10-10,则在任何含AgCl固体的溶液中c(Ag+)=c(Cl-),且Ag+与Cl-浓度的乘积都等于×10-10C.温度一按时,当溶液中Ag+和Cl-浓度的乘积等于Ksp值时,此溶液为AgCl的饱和溶液D.向饱和AgCl水溶液中加入盐酸,Ksp值变大答案C3.(2016·河北邢台期末,19)25℃时,下列有关溶液中各微粒的物质的量浓度关系正确的是()A.mol/L的NH4Cl溶液:c(Cl-)>c(NH+4)>c(OH-)>c(H+)B.mol/L的CH3COOH溶液:c(CH3COOH)>c(H+)>c(CH3COO-)>c(OH-)C.pH=4的FeCl3溶液:c(Cl-)>c(H+)>c(Fe3+)>c(OH-)D.pH=11的CH3COONa溶液:c(Na+)+c(H+)=c(CH3COO-)+c(CH3COOH)答案B4.(2016·辽宁六校联考期末,20)已知:Ksp(CuS)=×10-36mol2/L2,Ksp(MnS)=×10-13mol2/L2。工业生产中常常利用MnS作为沉淀剂除去工业废水中的Cu2+:Cu2+(aq)+MnS(s)===CuS(s)+Mn2+(aq),下列说法错误的是()A.MnS利用量越大,废水中的Cu2+的去除率越高B.该反映可将工业废水中的Cu2+沉淀完全C.往平衡体系中加入少量CuSO4固体后,c(Mn2+)变大D.该反映的平衡常数K=×1023解析A.达到平衡后,增加MnS的量,平衡不移动,废水中的Cu2+的去除率再也不改变,故A错误;B.利用此反映可将工业废水中的Cu2+沉淀完全,故B正确;C.按照反映物的浓度增大,平衡正向移动,所以c(Mn2+)变大,故C正确;D.该反映的平衡常数K=c(Mn2+)c(Cu2+)=c(Mn2+)·c(S2-)c(Cu2+)·c(S2-)=Ksp(MnS)/Ksp(CuS)=×1023,故D正确,答案为A。答案A5.(2016·安徽“江南十校”联考)常温下向25mLmol·L-1NaOH溶液中逐滴滴加mol·L-1的HN3(叠氮酸)溶液,pH的转变曲线如图所示(溶液混合时体积的转变忽略不计,叠氮酸的Ka=10-。下列说法正确的是()2A.水电离出的c(H+):A点小于B点B.在B点,离子浓度大小为c(OH-)>c(H+)>c(Na+)>c(N-3)C.在C点,滴加的V(HN3溶液)=mLD.在D点,c(Na+)=2c(HN3)+2c(N-3)解析叠氮酸HN3的Ka=10-,说明HN3是一元弱酸。NaOH抑制水的电离,NaOH溶液的物质的量浓度:A点大于B点,则水电离出c(H+)的程度:A点小于B点,A项正确;B点溶液中,c(Na+)>c(N-3)>c(OH-)>c(H+),B项错误;NaN3属于强碱弱酸盐,NaN3溶液因N-3发生水解而呈碱性,C点溶液呈中性,说明现在HN3过量,V(HN3溶液)>mL,C项错误;D点溶液中,c(NaN3)=c(HN3),按照物料守恒,2c(Na+)=c(HN3)+c(N-3),D项错误。答案A6.(2016·湖南衡阳一模,10)下列有关溶液中微粒的物质的量浓度关系正确的是()A.某弱酸的酸式盐NaHA溶液中必然有:c(OH-)+2c(A2-)=c(H+)+c(H2A)B.mol·L-1CH3COONa溶液与mol·L-1盐酸等体积混合后的酸性溶液中:c(CH3COO-)>c(CH3COOH)>c(Cl-)>c(H+)C.物质的量浓度相等的HCN溶液和NaCN溶液等体积混合后的溶液中:c(CN-)+2c(OH-)=2c(H+)+c(HCN)D.mol·L-1(NH4)2Fe(SO4)2溶液中:c(NH+4)+c(NH3·H2O)+c(Fe2+)=mol·L-1解析A项,按照电荷守恒可得c(OH-)+2c(A2-)=c(H+)+c(Na+),错误;B项,mol·L-1CH3COONa溶液与mol·L-1盐酸等体积混合后发生反映CH3COONa+HCl===NaCl+CH3COOH,反映后是含CH3COONa、NaCl、CH3COOH等物质的量混合溶液,因为溶液显酸性,则说明CH3COOH的电离大于CH3COO-水解,所以溶液显酸性。弱电解质的电离程度是很微弱的,所以c(Cl-)>c(H+)、因此该溶液中各离子浓度的大小关系为c(CH3COO-)>c(Cl-)>c(CH3COOH)>c(H+);C项,按照电荷守恒可得①c(Na+)+c(H+)=c(CN-)+c(OH-)。按照物料守恒可得:②2c(Na+)=c(CN-)+c(HCN)。将...

1、当您付费下载文档后,您只拥有了使用权限,并不意味着购买了版权,文档只能用于自身使用,不得用于其他商业用途(如 [转卖]进行直接盈利或[编辑后售卖]进行间接盈利)。
2、本站所有内容均由合作方或网友上传,本站不对文档的完整性、权威性及其观点立场正确性做任何保证或承诺!文档内容仅供研究参考,付费前请自行鉴别。
3、如文档内容存在违规,或者侵犯商业秘密、侵犯著作权等,请点击“违规举报”。

碎片内容

高考化学一轮总温习专题十盐类的水解和沉淀溶解平衡模拟创新题1_图文...

您可能关注的文档

文达天下+ 关注
实名认证
内容提供者

各类试题、文摘、指南、行业规范

确认删除?
VIP
微信客服
  • 扫码咨询
会员Q群
  • 会员专属群点击这里加入QQ群
客服邮箱
回到顶部