电脑桌面
添加小米粒文库到电脑桌面
安装后可以在桌面快捷访问

13钢支撑施工工艺标准VIP免费

13钢支撑施工工艺标准_第1页
1/7
13钢支撑施工工艺标准_第2页
2/7
13钢支撑施工工艺标准_第3页
3/7
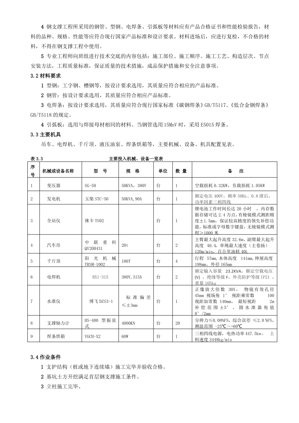
1.13钢支撑施工工艺标准1总则1.1适用范围本工艺标准适用于建筑深基坑支护结构型钢内支撑的施工。支撑系统包括围囹及支撑,当支撑较长时(一般不超过15m),还包括支撑下的立柱及相应的立柱桩。1.2编制依据1《建筑工程施工质量验收统一标准》GB503002《钢结构工程施工及验收规范》GB502053《建筑钢结构焊接规范》JGL814《钢结构设计规范》GB500172术语2.1围囹是指在基坑四周护坡处起支撑作用的围护圈梁结构;2.2深基坑是指开挖深度超过5米(含5米)或深度虽未超过5米,但地质条件和周围环境及地下管线特别复杂的地下工程;2.3支护结构是深基坑四周边坡的围护结构;2.4内支撑是支撑围囹系统的型钢内支撑;2.5立柱是钢围护结构里面用来辅助连接每道支撑之间的型钢结构柱;2.6立柱桩是立柱的最下面混凝土结构柱桩;3施工准备3.1技术准备1施工文件、资料准备与核查,在施工前专业工程师组织施工技术骨干,对施工工艺使用的施工图纸和相关施工技术文件、资料进行核查,主要核查内容包括:支撑系统设计计算书及施工图等设计文件是否齐全、出图手续是否合规、完善;与相关专业的协调性;满足规范规定的符合性;施工的可行性;对核查出的问题,应经项目部或上一级的技术负责人技术核定或答复后,才应进行施工。2专业工程师负责编制施工方案,并明确材料规格及相关的技术措施,确定土方开挖的形式和要求。施工方案经集团技术中心等审批后实施。3专业工程师编制钢支撑工程技术质量、安全交底书,经项目负责人审批后,组织进行向施工班组交底,并办理签字手续;4钢支撑工程所采用的钢管、型钢、电焊条、引弧板等材料应有产品合格证书和性能检验报告,材料的品种、规格、性能等应符合现行国家产品标准和设计要求。材料进场后,应进行复检,不合格的材料,不得在钢支撑工程中使用。5专业工程师向班组进行技术交底的内容包括:施工部位、施工顺序、施工工艺、构造层次、节点安装方法,工程质量标准,保证质量的技术措施,成品保护措施和安全注意事项。3.2材料要求1型钢:工字钢、槽钢等,按设计要求选用,其质量应符合相应的产品标准。2钢管:按设计要求选用,其质量应符合相应产品标准。3电焊条:按设计要求选用,其质量应符合现行国家标准《碳钢焊条》GB/T5117、《低合金钢焊条》GB/T5118的规定。4引弧板:选用与焊接母材相同的材料。当钢管选用15MnV时,采用E5015焊条。3.3主要机具吊车、电焊机、千斤顶、液压油泵、焊条烘箱等,主要机械、设备、机具配置见表。表3.3主要投入机械、设备一览表序号12机械或设备名称变压器发电机型号SG-50玉柴STC-50规格50KVA,380V50KVA,90A单位台台数量11备注空载损耗0.32KW,负载损耗1.05KW额定电压400V,频率50Hz、0.8滞后,功率因素三相四线锂电池工作时间长达20小时,内存数据存储可达2.4万点,有棱镜模式测距精度±1.5mm,保证较高精度的领先补偿功能,标准或字母数字键盘,无棱镜模式测程>1000米主臂最大起升高度32.6m、副臂最大起升高度40.4,单绳最大速度(主卷扬)120m/min,百公里油耗40L行程57mm,本体高度141mm,伸展高度198mm,外径165mm额定输入容量23.2KVA,额定空载电压(V),绝缘等级F,外壳防护等级IP21,重量105kg正像放大倍数30X,物镜有效孔径45mm视场角1°视距乘常数100视距加常数140mm,最短视距2m补偿范围±5’,圆水准器角值8’/2mm分辨力≤0.08%FS,综合误差≤2.0%FS,测温范围-25℃~+60℃三相四线电源,电热功率447.5kw,上料速度3448kg/min3全站仪徕卡TS02台14汽车吊中联重科QY20H431阳光机械TRSM-1002BX1-31520t台256千斤顶电焊机100T380V,315A台台427水准仪博飞DZS3-1标准偏差≤±3mm台189支撑轴力计焊条烘箱HS-400型振弦式YGCH-X24000KN60W台台2013.4作业条件1支护结构(桩或地下连续墙)施工完毕并验收合格。2基坑土方开挖满足首层钢支撑施工条件。3立柱施工完毕。4支撑运输、拼装条件具备。吊装机械通道、作业场地加固均达到施工要求。5钢支撑工程的安装由经资质审查合格的专业钢结构队伍进行施工,操作工人均有相应的上岗操作证。6作业班组相关准备工作已完毕。3.5交接检查验收1支护结构(桩或地下连续墙)施工完毕并验收合格...

1、当您付费下载文档后,您只拥有了使用权限,并不意味着购买了版权,文档只能用于自身使用,不得用于其他商业用途(如 [转卖]进行直接盈利或[编辑后售卖]进行间接盈利)。
2、本站所有内容均由合作方或网友上传,本站不对文档的完整性、权威性及其观点立场正确性做任何保证或承诺!文档内容仅供研究参考,付费前请自行鉴别。
3、如文档内容存在违规,或者侵犯商业秘密、侵犯著作权等,请点击“违规举报”。

碎片内容

13钢支撑施工工艺标准

您可能关注的文档

确认删除?
VIP
微信客服
  • 扫码咨询
会员Q群
  • 会员专属群点击这里加入QQ群
客服邮箱
回到顶部