电脑桌面
添加小米粒文库到电脑桌面
安装后可以在桌面快捷访问

公司章程章程VIP免费

公司章程章程_第1页
1/6
公司章程章程_第2页
2/6
公司章程章程_第3页
3/6
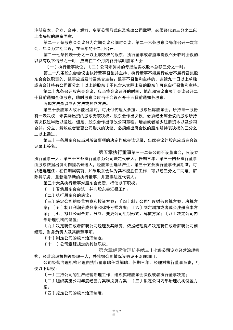
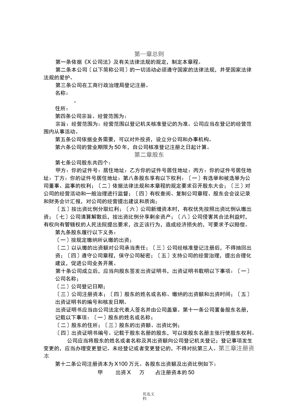
优选文档第—章总则第一条依据《X公司法》及有关法律法规的规定,制定本章程。第二条本公司〔以下简称公司〕的一切活动必须遵守国家的法律法规,并受国家法律法规的爱护。第三条公司在工商行政治理局登记注册。名称:。住所:第四条公司宗旨、经营范围为:宗旨:经营范围为:经营范围以登记机关核准登记的为准。公司应当在登记的经营范围内从事活动。第五条公司依据业务需要,可以对外投资,设立分公司和办事机构。第六条公司的营业期限为50年,自公司核准登记注册之日起计算。第二章股东第七条公司股东共四个:甲方:你的证件号:居住地址:乙方你的证件号居住地址:丙方:你的证件号居住地址:丁方:你的证件号居住地址:第八条股东享有以下权利:〔一〕有选举和被选举为公司董事、监事的权利;〔二〕依据法律法规和本章程的规定要求召开股东大会;〔三〕对公司的经营活动和一般治理进行监督;〔四〕有权查阅、复制公司章程、股东会会议记录和财务会计汇报,对公司的经营提出建议和质询;〔五〕按出资比例分取红利;〔六〕公司新增资本时,有权优先按照出资比例认缴出资;〔七〕公司清算解散后,按出资比例分享剩余资产;〔八〕公司侵害其合法利益时,有权向有管辖权的人民法院提出要求,改正该行为,造成经济损失的,可要求予以赔偿。第九条股东履行以下义务:〔一〕按规定缴纳所认缴的出资;〔二〕以认缴的出资额对公司承当责任;〔三〕公司经核准登记注册后,不得抽回出资;〔四〕遵守公司章程,保守公司秘密;〔五〕支持公司的经营治理,提出合理化建议,促进公司业务开展。第十条公司成立后,应当向股东签发出资证明书,出资证明书载明以下事项:〔一〕公司名称;〔二〕公司登记日期;〔三〕公司注册资本;〔四〕股东的姓名或名称、缴纳的出资额和出资时间;〔五〕出资证明书的编号和核发日期。出资证明书应当由公司法定代表人签名并由公司盖章。第十一条公司置备股东名册,记载以下事项:〔一〕股东的姓名或名称;〔二〕股东的住所;〔三〕股东的出资额、出资比例;〔四〕出资证明书编号。记载于股东名册的股东,可以依股东名册主张行使股东权利。公司应当将股东的姓名或者名称及其出资额向公司登记机关登记;登记事项发生变更的,应当办理变更登记。未经登记或者变更登记的,不得对抗第三人。第三章注册资本第十二条公司注册资本为X100万元。各股东出资额及出资比例如下:甲方:出资X万元,占注册资本的50%。优选文档乙方:出资X万元,占注册资本的30%丙方:出资X万元,占注册资本的30%丁方:出资X万元,占注册资本的30%。第十三条股东以货币出资。第十四条股东应当于公司注册登记前足额缴纳各自所认缴的出资额的25%,其余局部由股东自公司成立之日起年内缴足。股东缴纳出资后,必须经依法设立的验资机构验资并出具证明。第十五条股东应当按期足额缴纳公司章程中规定的各自所认缴的出资额。股东不按照前款规定缴纳出资的,除应当向公司足额缴纳外,还应当向已按期足额缴纳出资的股东承当违约责任。第十六条公司成立后,股东不得抽逃出资。股东抽逃出资的,应当向已按期足额缴纳出资的股东承当违约责任。第十七条股东之间可以相互转让其全部或者局部X。股东向股东以外的人转让X,应当经其他股东同意。股东应就其X转让事项书面通知其他股东征求同意,其他股东自接到书面通知之日起满三十日未答复的,视为同意转让。经股东同意转让的X,在同等条件下,其他股东有优先购置权。第十八条人民法院依照法律规定的强制执行程序转让股东的X时,应当通知公司及全体股东,其他股东在同等条件下有优先购置权。其他股东自人民法院通知之日起满二十日不行使优先购置权的,视为放弃优先购置权。第十九条依照本章第3.6条、第3.7条转让X后,公司应当注销原股东的出资证明书,向新股东签发出资证明书,并相应修改公司章程和股东名册中有关股东及其出资额的记载。对公司章程的该项修改不需再由股东会表决。第二十条有以下情形之一的,对股东会该项决议投反对票的股东可以请求公司按照合理的价格收购其X:〔一〕公司连续五年不向股东分配利润,而公司该五年连续盈利,并且符合本法规定的分配利润...

1、当您付费下载文档后,您只拥有了使用权限,并不意味着购买了版权,文档只能用于自身使用,不得用于其他商业用途(如 [转卖]进行直接盈利或[编辑后售卖]进行间接盈利)。
2、本站所有内容均由合作方或网友上传,本站不对文档的完整性、权威性及其观点立场正确性做任何保证或承诺!文档内容仅供研究参考,付费前请自行鉴别。
3、如文档内容存在违规,或者侵犯商业秘密、侵犯著作权等,请点击“违规举报”。

碎片内容

公司章程章程

您可能关注的文档

wxg+ 关注
实名认证
内容提供者

该用户很懒,什么也没介绍

相关标签

确认删除?
VIP
微信客服
  • 扫码咨询
会员Q群
  • 会员专属群点击这里加入QQ群
客服邮箱
回到顶部