电脑桌面
添加小米粒文库到电脑桌面
安装后可以在桌面快捷访问

第二节元素周期律第一课时VIP免费

第二节元素周期律第一课时_第1页
1/5
第二节元素周期律第一课时_第2页
2/5
第二节元素周期律第一课时_第3页
3/5
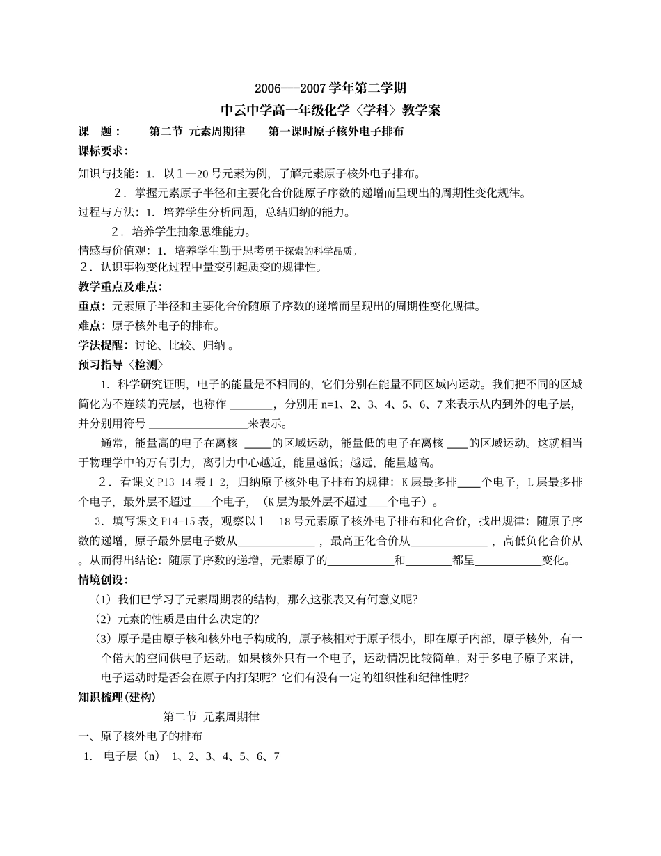
2006---2007学年第二学期中云中学高一年级化学〈学科〉教学案课题:第二节元素周期律第一课时原子核外电子排布课标要求:知识与技能:1.以1—20号元素为例,了解元素原子核外电子排布。2.掌握元素原子半径和主要化合价随原子序数的递增而呈现出的周期性变化规律。过程与方法:1.培养学生分析问题,总结归纳的能力。2.培养学生抽象思维能力。情感与价值观:1.培养学生勤于思考勇于探索的科学品质。2.认识事物变化过程中量变引起质变的规律性。教学重点及难点:重点:元素原子半径和主要化合价随原子序数的递增而呈现出的周期性变化规律。难点:原子核外电子的排布。学法提醒:讨论、比较、归纳。预习指导〈检测〉1.科学研究证明,电子的能量是不相同的,它们分别在能量不同区域内运动。我们把不同的区域简化为不连续的壳层,也称作,分别用n=1、2、3、4、5、6、7来表示从内到外的电子层,并分别用符号来表示。通常,能量高的电子在离核的区域运动,能量低的电子在离核的区域运动。这就相当于物理学中的万有引力,离引力中心越近,能量越低;越远,能量越高。2.看课文P13-14表1-2,归纳原子核外电子排布的规律:K层最多排个电子,L层最多排个电子,最外层不超过个电子,(K层为最外层不超过个电子)。3.填写课文P14-15表,观察以1—18号元素原子核外电子排布和化合价,找出规律:随原子序数的递增,原子最外层电子数从,最高正化合价从,高低负化合价从。从而得出结论:随原子序数的递增,元素原子的和都呈变化。情境创设:(1)我们已学习了元素周期表的结构,那么这张表又有何意义呢?(2)元素的性质是由什么决定的?(3)原子是由原子核和核外电子构成的,原子核相对于原子很小,即在原子内部,原子核外,有一个偌大的空间供电子运动。如果核外只有一个电子,运动情况比较简单。对于多电子原子来讲,电子运动时是否会在原子内打架呢?它们有没有一定的组织性和纪律性呢?知识梳理(建构)第二节元素周期律一、原子核外电子的排布1.电子层(n)1、2、3、4、5、6、7电子层符号K、L、M、N、O、P、Q离核距离能量高低思考与交流:由于原子中的电子是处于原子核的引力场中,电子总是尽可能的从内层排起当一层充满后在填充下一层。那么,每个电子层最多可以排布多少个电子呢?核外电子的分层排布,有没有可以遵循的规律呢?学生阅读:课本13页表1-2,根据原子光谱和理论分析得出的核电荷数为1-20的元素原子核外电子层排布,看能不能总结出某些规律。归纳与整理:2.核外电子的排布规律(1)各电子层最多容纳的电子数是2n2个(n表示电子层)(2)最外层电子数不超过8个(K层是最外层时,最多不超过2个);次外层电子数目不超过18个,倒数第三层不超过32个。(3)核外电子总是尽先排布在能量最低的电子层,然后由里向外从能量低的电子层逐步向能量高的电子层排布(即排满K层再排L层,排满L层才排M层)。(4)以上规律是相互联系的,不能孤立地机械套用。课堂练习:1.判断下列示意图是否正确?为什么?2.根据核外电子排布规律,画出下列元素原子的结构示意图。(1)3Li11Na19K(2)9F17Cl(3)2He10Ne18Ar思考与交流:(1)请大家分析稀有气体元素原子电子层排布。稀有气体的最外层电子数有什么特点?(2)元素的化学性质主要决定于哪层电子?稀有气体原名为惰性气体,为什么?小结知识:通常,我们把最外层个电子(只有K层时为2个电子)的结构,称为相对稳定结构。一般不与其他物质发学生化学反应。当元素原子的最外层电子数小于8(K层小于2)时,是不稳定结构。在化学反应中,具有不稳定结构的原子,总是“想方设法”通过各种方式使自己的结构趋向于稳定结构。原子的核外电子排布,特别是决定着元素的主要化学性质。金属元素的原子最外层电子数一般少于4个,在化学反应中比较容易电子达到相对稳定结构;而非金属元素的最外层一般多于4个电子,在化学反应中易电子而达到8个电子的相对稳定结构。课堂练习:3.写出下列离子的离子结构示意图:Mg2+F-Br-Ca2+归纳与整理二、元素周期律随着原子序数的递增,原子核外电子层排布变化的规律性原子序数电子层数最外层电子数1~23~1011~18结...

1、当您付费下载文档后,您只拥有了使用权限,并不意味着购买了版权,文档只能用于自身使用,不得用于其他商业用途(如 [转卖]进行直接盈利或[编辑后售卖]进行间接盈利)。
2、本站所有内容均由合作方或网友上传,本站不对文档的完整性、权威性及其观点立场正确性做任何保证或承诺!文档内容仅供研究参考,付费前请自行鉴别。
3、如文档内容存在违规,或者侵犯商业秘密、侵犯著作权等,请点击“违规举报”。

碎片内容

第二节元素周期律第一课时

;绿洲书城+ 关注
实名认证
内容提供者

从事历史教学,热爱教育,高度负责。

确认删除?
VIP
微信客服
  • 扫码咨询
会员Q群
  • 会员专属群点击这里加入QQ群
客服邮箱
回到顶部